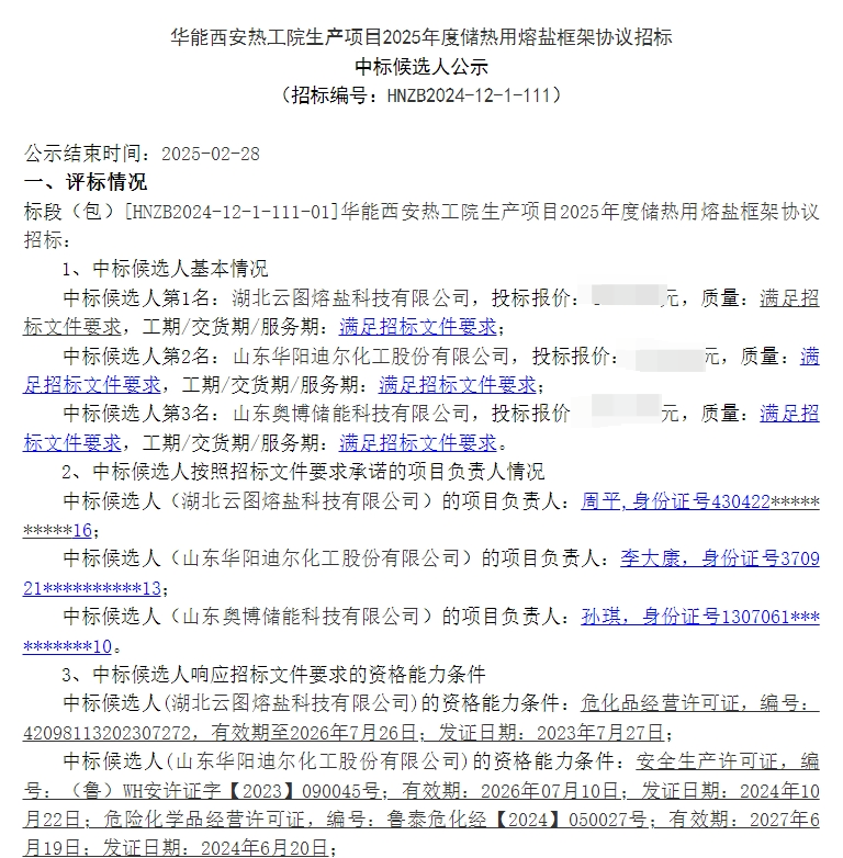
2月25日,西安熱工研究院有限公司就華能西安熱工院生產項目2025年度儲熱用熔鹽框架協議招標發布候選人公示,中標候選人第一名為CSPPLAZA平臺會員單位——湖北云圖熔鹽科技有限公司。
據此前公告,該項目招標范圍:
采購儲熱用熔鹽,GB/T36376-2018中硝酸鉀/硝酸鈉、硝酸鉀/硝酸鈉/亞硝酸鈉兩類混合熔鹽產品1批,包含供貨范圍內所有材料的供貨、包裝、運輸、現場交接、化鹽及現場技術指導和培訓等。
本次招標為單價框架協議招標,框架協議有效期為合同簽訂之日起1年。招標文件中載明的數量僅為預估量,不作為合同價格計取的依據,不得以此作為調價和索賠依據。采購人不承諾實際采購數量,投標人須充分考慮風險,招標人不承擔任何責任。
招標人將根據評標情況,若有效投標人數量N≥4,與排名前2的投標人簽訂框架協議;若有效投標人數量N<4,與排名第一的投標人簽訂框架協議。合同執行期間發生需求時,按訂單金額由低到高的順序確定供應商,如最低價的中標人不能滿足訂單項目的要求,即順延委派次低價的中標人,以此類推。如中標人由于自身原因不接受訂單,導致招標人順延訂單的,則視為違約,需承擔順延訂單價差的違約責任,一年內不接受委派次數到達3次,則招標人可將該中標人列入黑名單,2年內不得參與招標人的任何采購業務。招標人不承諾每個中標人都有訂單委派,投標人須充分考慮風險,招標人對此不承擔任何責任。
公告原文如下:


