2月11日,甘肅省人民政府發布關于《打造全國重要的新能源及新能源裝備制造基地行動方案》(以下簡稱《方案》)的通知。
《方案》指出,甘肅省將打造以國家新能源綜合開發利用示范區、新能源消費轉型引領區、能源產業融合集聚區、能源領域深化改革先行區、能源多邊合作試驗區等“五個功能區”為支撐的全國重要的新能源及新能源裝備制造基地,助推全省經濟社會發展全面綠色轉型。
《方案》明確,到2025年底,“五個功能區”建設取得積極進展,全國重要的新能源及新能源裝備制造基地初具規模。新能源裝機達到8000萬千瓦,裝機占比達到65%左右、發電量占比達到35%左右;煤電裝機達到3400萬千瓦以上,新型儲能裝機超過600萬千瓦,光熱發電裝機超過60萬千瓦;新能源及新能源裝備制造產值超千億元,對周邊區域輻射帶動作用初步顯現。
到2030年底,“五個功能區”建設成效顯著,全國重要的新能源及新能源裝備制造基地基本建成。新能源裝機達到1.6億千瓦,裝機占比70%左右、發電量占比超過40%;煤電裝機達到5000萬千瓦以上,抽水蓄能裝機達到1000萬千瓦,新型儲能裝機達到1000萬千瓦,光熱發電裝機超過100萬千瓦。新能源及新能源裝備制造產業集群成勢,形成各具特色、鏈條完整的發展格局,全省新能源及新能源裝備制造產值超過2000億元,深度融入全球產業鏈供應鏈,在“一帶一路”沿線國家和地區的市場占比不斷提升。
《方案》提出,在建設國家新能源綜合開發利用示范區方面,推動資源多元化開發和分布式能源發展。探索實施大容量光熱項目、外送通道配套光熱項目、“光熱+風光電”一體化調度運行等光熱發展路徑,推動光熱資源規模化開發,保持光熱發展在全國的引領地位。推廣應用光伏治沙等“光伏+”綜合利用模式,推動荒漠化防治和風光電基地融合發展。
在構建能源產業融合集聚區方面,壯大裝備制造產業集群。構建風電、光伏、光熱裝備上下游全產業鏈,打造氫能、儲能裝備新的增長點,提升裝備制造產業在西北地區的知名度和市場占有率。持續拓展酒泉全國最大陸上風電裝備制造基地規模,招引風電裝備大兆瓦發電機、變流器等缺失產業,推動風機全產業鏈本地化自主生產。依托既有光伏產業鏈,加快開展新型光伏電池及組件、新一代光伏逆變器及系統集成設備科技攻關,構建本地光伏制造全產業鏈。發揮塔式、線性菲涅爾等光熱技術路線國內領先優勢,進一步擴大線性菲涅爾光熱二次反射鏡、高溫熔鹽真空集熱管、吸熱器、塔式光熱定日鏡等設備生產規模。依托礦產資源及新型儲能產業基礎,做強做精電池材料,做優做大電池制造,拓展后端市場領域,促進產業整體協同發展。
優化裝備制造產業布局。堅持全省一盤棋,明確各地新能源裝備制造產業發展重點,形成錯位發展、各具特色的產業格局。以酒泉、嘉峪關為核心,打造中國西部鏈條最完整、聚集效應最明顯、產能規模最大的風電、光伏、光熱裝備制造業基地;以酒泉、張掖、金昌、武威為重點,圍繞綠氫生產及綜合利用、儲能裝備制造、智能運維等領域延鏈補鏈;在蘭州、白銀、定西、天水等地區,以既有產業為依托,加快新能源裝備制造產業布局,培育新能源輕型核心技術產業,形成全省新能源產業發展新增長極。
原文如下:

各市、自治州人民政府,甘肅礦區辦事處,蘭州新區管委會,省政府各部門,中央在甘各單位:
《甘肅省打造全國重要的新能源及新能源裝備制造基地行動方案》已經省政府同意,現印發給你們,請認真貫徹落實。
甘肅省人民政府辦公廳
2025年2月8日
(此件公開發布)
甘肅省打造全國重要的新能源及
新能源裝備制造基地行動方案
為貫徹落實習近平總書記視察甘肅時關于“打造全國重要的新能源及新能源裝備制造基地”重要指示精神,打造覆蓋西北、輻射“一帶一路”沿線國家和地區、具有跨區域支撐能力和示范帶動效應的全國重要的新能源及新能源裝備制造基地,制定本方案。
一、總體要求
堅持以習近平新時代中國特色社會主義思想為指導,全面貫徹黨的二十大和二十屆二中、三中全會精神,深入落實“四個革命、一個合作”能源安全新戰略和習近平總書記視察甘肅重要講話重要指示精神,把新能源及新能源裝備制造產業發展作為構建現代產業體系、加快發展新質生產力的主攻點,提升新能源安全可靠替代水平,推動新能源先進技術應用和產業升級,打造以國家新能源綜合開發利用示范區、新能源消費轉型引領區、能源產業融合集聚區、能源領域深化改革先行區、能源多邊合作試驗區等“五個功能區”為支撐的全國重要的新能源及新能源裝備制造基地,助推全省經濟社會發展全面綠色轉型。
主要目標是:到2025年底,“五個功能區”建設取得積極進展,全國重要的新能源及新能源裝備制造基地初具規模。新能源裝機達到8000萬千瓦,裝機占比達到65%左右、發電量占比達到35%左右;煤電裝機達到3400萬千瓦以上,新型儲能裝機超過600萬千瓦,光熱發電裝機超過60萬千瓦;新能源及新能源裝備制造產值超千億元,對周邊區域輻射帶動作用初步顯現。
到2030年底,“五個功能區”建設成效顯著,全國重要的新能源及新能源裝備制造基地基本建成。新能源裝機達到1.6億千瓦,裝機占比70%左右、發電量占比超過40%;煤電裝機達到5000萬千瓦以上,抽水蓄能裝機達到1000萬千瓦,新型儲能裝機達到1000萬千瓦,光熱發電裝機超過100萬千瓦。新能源及新能源裝備制造產業集群成勢,形成各具特色、鏈條完整的發展格局,全省新能源及新能源裝備制造產值超過2000億元,深度融入全球產業鏈供應鏈,在“一帶一路”沿線國家和地區的市場占比不斷提升。
二、奮力建設國家新能源綜合開發利用示范區
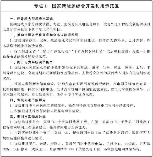
(一)加快建設超大型風光電基地。加快推進以沙漠、戈壁、荒漠地區為重點的大型風電光伏基地建設。大力實施河西走廊清潔能源基地和隴東綜合能源基地風電光伏發電項目,研究謀劃甘肅南部新能源基地,規劃建設騰格里、巴丹吉林、庫木塔格沙漠新能源基地,推動酒泉千萬千瓦級風光電基地向特大型風光電基地邁進。在中東部地區著力打造若干個百萬千瓦級風光電基地。(責任單位:省能源局、省發展改革委、國網甘肅省電力公司,各市州人民政府、蘭州新區管委會。以下任務均需各市州政府、蘭州新區管委會落實,不再一一列出)
(二)推動資源多元化開發和分布式能源發展。探索實施大容量光熱項目、外送通道配套光熱項目、“光熱+風光電”一體化調度運行等光熱發展路徑,推動光熱資源規模化開發,保持光熱發展在全國的引領地位。推廣應用光伏治沙等“光伏+”綜合利用模式,推動荒漠化防治和風光電基地融合發展。以中東部地區為重點,因地制宜發展分散式風電和分布式光伏,有序推動“千鄉萬村馭風行動”“千家萬戶沐光行動”雙千行動,推進分布式光伏在建筑節能降碳等領域應用、分散式風電與美麗鄉村建設有機結合,使風電、光伏發展更多惠及城鄉居民,賦能新型城鎮化建設和鄉村振興。(責任單位:省能源局、省發展改革委、省林草局、省農業農村廳、省住建廳、國網甘肅省電力公司)
(三)著力提升電力系統調節能力。針對新能源合理消納利用要求,科學分析調節能力需求規模和特征,合理配置、優化組合各類調節資源。在大型風光電基地周邊和電力負荷中心,高質量建設一批生態友好、條件成熟的抽水蓄能電站,做好資源儲備和小型抽蓄研究論證。結合系統供電保障和安全穩定運行需要,建設一批電化學儲能、壓縮空氣儲能、重力儲能等多種技術路線的新型儲能電站,合理規劃建設共享儲能項目。在電網關鍵節點布局一批電網側儲能,探索不間斷電源、電動汽車等用戶側儲能設施建設模式。拓展新型儲能在零碳園區、智能微電網等領域應用場景。(責任單位:省能源局、省發展改革委、省水利廳、省自然資源廳、國網甘肅省電力公司)
(四)有序發展先進節能煤電。在沙漠、戈壁、荒漠等大型風電光伏基地周邊和新能源富集地區配套建設支撐調節煤電。堅持“先立后改”,規劃布局新增煤電項目,推動煤電由電量主體電源向基礎保障性和系統調節性電源并重轉型。推進現役煤電機組節能降碳改造、供熱改造和靈活性改造“三改聯動”,鼓勵供熱機組通過加裝電鍋爐、熔鹽儲熱、新型儲能等方式“熱電解耦”改造。開展天然氣調峰電源項目研究論證,適時啟動建設。支持自備電廠主動參與調峰,挖掘自備煤電機組調節能力。(責任單位:省能源局、省發展改革委、省工信廳、國網甘肅省電力公司、甘肅電力交易中心)
(五)推動電網網架提質升級。有序推動甘肅電網與新疆、陜西、青海、寧夏等省區間聯絡線規劃建設,不斷提升省際電力互濟能力。圍繞新能源基地接網需求,補強750、330千伏骨干網架結構,優化新增750、330千伏變電站布點。依托已納規的張掖西、紅沙750千伏輸變電工程,在現有貫通河西的3回750千伏線路以北新建河西走廊750千伏線路北通道,提高河西地區到中東部負荷中心的電力輸送能力,滿足河西大規模新能源接網送出需求。全面提升110千伏及以下配電網柔性開放接入能力、靈活控制能力和抗擾動能力。優化電網調度運行機制,建設多層次智能化新型調度運行體系,提升電網對大規模高比例清潔能源的接納、配置、調控能力。(責任單位:省能源局、省發展改革委、省工信廳、國網甘肅省電力公司)

三、加快建設新能源消費轉型引領區
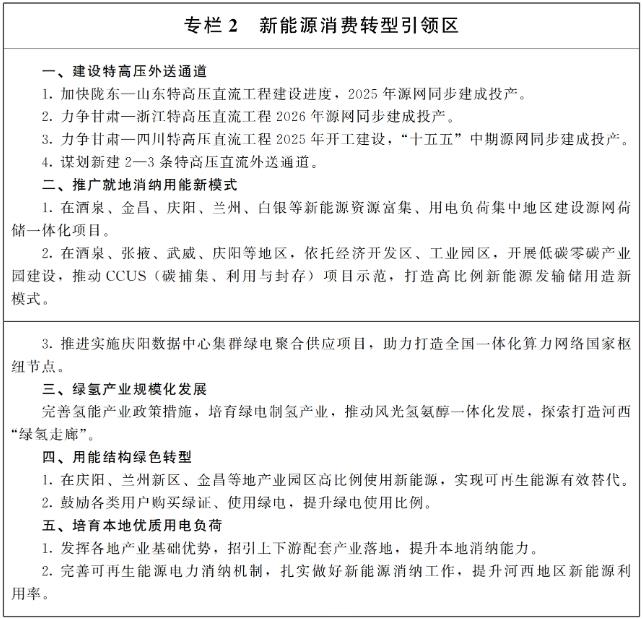
(六)建設特高壓外送通道。堅持大型基地、支撐煤電、特高壓通道協同發展,加快推動隴電入魯、隴電入浙、隴電入川工程規劃建設,推廣柔性直流輸電先進技術。謀劃建設庫木塔格沙漠、騰格里沙漠二回、巴丹吉林沙漠二回等外送輸電通道。試點開展新型交直流輸電技術應用。(責任單位:省能源局、國網甘肅省電力公司)
(七)推廣就地消納用能新模式。在資源富集和用電負荷增長快的地區,重點圍繞開發區和大數據中心等區域,大力推廣源網荷儲一體化、新能源自備電站、智能微電網、增量配電網、綠電聚合等新能源就近就地消納模式。將綠電優勢和園區載體有效融合,發展以消納綠電為主的現代高載能產業,支持園區創新電力交易模式,采取集中購電、直接交易、多能互補、綠電直供等方式,降低企業用電成本,加快低碳零碳產業園建設,形成綠電支撐園區發展、園區促進綠電消納的良性發展格局。(責任單位:省能源局、省發展改革委、省工信廳、國網甘肅省電力公司、甘肅電力交易中心)
(八)推動綠氫產業規模化發展。實施綠電交易、新能源直供、離網等多種模式的綠電制氫項目,降低綠電制氫成本和電解水制氫對電網的依賴性,推進氫能與風電、光伏、儲能等融合發展,打造河西“綠氫走廊”。加快電解水制氫裝備、高壓氣態儲氫容器、離子液壓縮機等產品研發試制及推廣應用。拓寬氫能應用場景和領域,推廣綠氫制氨制醇,試點燃煤機組摻燒綠氨發電,推動氫能在交通、冶金等領域應用,構建風光氫氨醇一體化產業體系。(責任單位:省發展改革委、省能源局、省交通運輸廳、省工信廳、國網甘肅省電力公司)
(九)促進用能結構綠色轉型。大力實施可再生能源替代行動,構建以電能消費為主導的清潔能源消費體系。穩步有序推進工業、交通運輸、建筑、農業農村、新基建等領域用能綠電替代。倡導企事業單位辦公綠色用能,提高城鄉居民終端用能電氣化水平,持續提升電能占終端能源消費比重。(責任單位:省能源局、省發展改革委、省工信廳、省交通運輸廳、省住建廳、省農業農村廳、省機關事務局、國網甘肅省電力公司)
(十)培育本地優質用電負荷。深入實施“強工業”行動,依托甘肅全國老工業基地基礎,發揮蘭州石油化工、冶金建材、裝備制造,白銀銅鉛鋅有色金屬、稀土材料,金昌鎳鈷及鉑族金屬,嘉峪關鋼鐵,天水機械電子,定西有色冶煉及建材等產業優勢,招引有色金屬、能源化工、裝備制造、數據等產業落地,增加用電負荷,提升消納能力。(責任單位:省商務廳、省工信廳、省發展改革委、省能源局)

四、著力構建能源產業融合集聚區
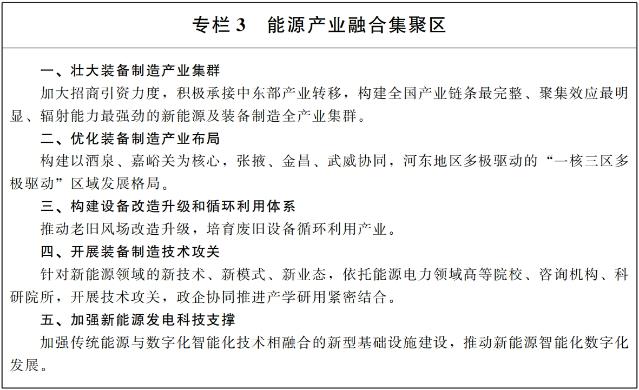
(十一)壯大裝備制造產業集群。構建風電、光伏、光熱裝備上下游全產業鏈,打造氫能、儲能裝備新的增長點,提升裝備制造產業在西北地區的知名度和市場占有率。持續拓展酒泉全國最大陸上風電裝備制造基地規模,招引風電裝備大兆瓦發電機、變流器等缺失產業,推動風機全產業鏈本地化自主生產。依托既有光伏產業鏈,加快開展新型光伏電池及組件、新一代光伏逆變器及系統集成設備科技攻關,構建本地光伏制造全產業鏈。發揮塔式、線性菲涅爾等光熱技術路線國內領先優勢,進一步擴大線性菲涅爾光熱二次反射鏡、高溫熔鹽真空集熱管、吸熱器、塔式光熱定日鏡等設備生產規模。依托礦產資源及新型儲能產業基礎,做強做精電池材料,做優做大電池制造,拓展后端市場領域,促進產業整體協同發展。(責任單位:省能源局、省工信廳、省科技廳、省商務廳)
(十二)優化裝備制造產業布局。堅持全省一盤棋,明確各地新能源裝備制造產業發展重點,形成錯位發展、各具特色的產業格局。以酒泉、嘉峪關為核心,打造中國西部鏈條最完整、聚集效應最明顯、產能規模最大的風電、光伏、光熱裝備制造業基地;以酒泉、張掖、金昌、武威為重點,圍繞綠氫生產及綜合利用、儲能裝備制造、智能運維等領域延鏈補鏈;在蘭州、白銀、定西、天水等地區,以既有產業為依托,加快新能源裝備制造產業布局,培育新能源輕型核心技術產業,形成全省新能源產業發展新增長極。(責任單位:省能源局、省發展改革委、省工信廳)
(十三)構建設備改造升級和循環利用體系。鼓勵單機容量大、技術先進的主流風電機型替代原有小容量風電機組,對衰減嚴重的老舊光伏電站進行升級改造,提高風光電場利用效率和發電水平。推動新能源新型固廢綜合利用,鼓勵企業布局老舊風電光伏設備、廢舊電池回收利用產業,實現廢棄物循環再利用。支持開展退役風電機組、光伏組件、動力電池回收再利用等關鍵共性技術研發和應用。(責任單位:省能源局、省發展改革委、省工信廳、省科技廳、省生態環境廳)
(十四)開展裝備制造技術攻關。加快風電、光伏技術迭代,支持大容量風機、高效率光伏組件、輸配電設備、長時儲能等研發應用,爭取國家能源領域首臺(套)重大技術裝備項目。圍繞新能源并網消納、大型新能源基地、特高壓柔性直流輸電等,開展科技重大專項和重點研發計劃,培育一批具有戰略性、引領性、原創性的重大創新成果。組織推動、加快突破一批能源領域瓶頸制約性的重大技術,布局新型電力系統產業鏈中試平臺。(責任單位:省科技廳、省能源局、國網甘肅省電力公司)
(十五)加強新能源發電科技支撐。探索在風電基地和新能源基地建立統一公用信息化平臺和高精度功率預測系統,結合物聯網、互聯網技術,通過氣象數據、地面監測數據及傳感器數據的融合,提高微觀選址和功率預測精度。建設大規模風電場、光伏電站區域大規模遠程監控中心,對不同區域風電、光電運行狀態及數據進行實時采集、分析,推動風電、光電互補運行和后續項目科學布局,提高風光電集群化遠程控制和行業管理水平。(責任單位:省科技廳、省氣象局、省能源局、國網甘肅省電力公司)

五、聚力搭建能源領域深化改革先行區
(十六)推進電力市場建設。建立健全新能源高占比特征新型電力系統市場機制,構建電能量、容量、輔助服務、綠電綠證等市場體系,盡快融入全國統一電力市場,積極推動新能源有序參與電力市場交易。健全分布式發電市場化交易機制,鼓勵分布式光伏、分散式風電主體與周邊用戶市場化交易。鼓勵電力領域經營主體創新發展,探索開展“虛擬電廠”、智能微電網等資源聚合類經營主體參與電力市場,完善微電網、增量配電網與大電網交易結算、運行調度等機制。(責任單位:省能源局、省發展改革委、國網甘肅省電力公司、甘肅電力交易中心)
(十七)優化電價形成機制。持續完善峰谷電價機制,由市場引導形成電力中長期交易分時段價格,試點探索按照資源區域劃分、考慮環境溢價的兩部制風電、光伏發電電價。研究完善調峰電源、應急備用電源、儲能電站試點和光熱項目共同參與的容量市場機制。優化中長期市場與現貨市場的價格銜接機制,充分發揮價格政策關鍵引導作用,提升系統整體效益,推動市場主體公平承擔電力系統運行成本和社會責任。適時優化居民階梯電價制度,促進電力資源優化配置,降低社會用電成本。(責任單位:省發展改革委、省能源局、國網甘肅省電力公司、甘肅電力交易中心)
(十八)擴大綠電綠證交易規模。推動健全綠電消費追溯、認證、公示制度。鼓勵受“碳關稅”影響的進出口貿易企業開展高比例新能源電力交易。做好可再生能源綠色電力證書全覆蓋工作,完善綠證能耗扣減統計制度,推動綠證納入碳排放核算體系。支持各類企業、機關和事業單位等購買綠證、使用綠電,不斷提升全省綠電綠證交易規模。(責任單位:省發展改革委、省能源局、省機關事務局、國網甘肅省電力公司、甘肅電力交易中心)
(十九)完善電力安全治理體系。按照電力安全治理體系和治理能力現代化要求,加強部門協同,探索完善聯合執法、聯合檢查等工作機制,落實電力安全責任,構建上下聯動、協同配合的電力安全治理體系,保障電力系統安全穩定運行和電力可靠供應。(責任單位:省能源局、甘肅能源監管辦、國網甘肅省電力公司)

六、積極創建能源多邊合作試驗區
(二十)推進“一帶一路”能源合作。積極融入西部陸海新通道建設,依托我省國際陸港、空港、鐵路口岸和海關特殊監管區域等開放平臺,加大新能源及新能源裝備制造業向西出口力度。以中亞國家發展可再生能源為契機,依托我省沙漠、戈壁、荒漠新能源基地建設,發揮風電、光伏產業先發優勢,鼓勵企業“走出去”,開展境外綠色投資、綠色建設、綠色運營,拓展國際市場,推動新能源技術和裝備輸出,積極參與全球能源生產和消費革命。(責任單位:省商務廳、省發展改革委、省能源局、蘭州海關)
(二十一)承接中東部產業轉移。發揮我省資源稟賦獨特、工業體系完整的優勢,搶抓國家產業轉移等戰略機遇,積極爭取建設產業轉移承接平臺,招引中東部地區冶金、制氫、硅料生產等現代高載能產業落地,引進高科技含量、高附加值產業,進一步深化東西部協作。(責任單位:省工信廳、省發展改革委、省商務廳、省能源局)
(二十二)促進省際間協同互濟發展。加強西北五省電網互聯,協調各省區備用容量,整合備用資源,積極開展余缺互濟商談。與其他省份、國家智庫能源領域開展合作交流,推進新能源關鍵技術攻關、重要政策研究、人才交流培養、重大基地實施等工作,形成政府引導、企業推動、民間促進的新能源建設和合作新機制。(責任單位:省科技廳、省發展改革委、省能源局、甘肅能源監管辦)

七、加強組織實施
(二十三)加強統籌指導。進一步建立健全跨區域跨部門協同機制,及時研究解決體制機制創新、政策措施細化和重大項目建設等方面的問題,精準指導、高效推動基地建設。
(二十四)強化政策支持。強化土地要素保障,做好新能源及新能源裝備制造基地建設與國土空間規劃的銜接,保障重大能源項目實施用地。多渠道籌措資金,加大水電氣路等基礎設施、安全應急保障能力建設資金投入。落實財稅、價格、資源、生態環境等支持政策,引導金融機構建立新能源及新能源裝備制造項目融資綠色通道。
(二十五)加強宣傳引導。牢牢把握正確輿論導向,及時宣傳報道我省新能源產業工作成效、經驗做法和亮點特色,不斷增強宣傳吸引力、感染力和影響力。積極開展政策宣傳,指導用好進口稅收優惠政策,降低新能源先進技術設備和關鍵零部件等進出口成本。
(二十六)開展監測評估。強化新能源及新能源裝備制造基地建設情況跟蹤監測、總結評估,健全項目實施全流程精細化工作保障和服務機制,完善項目全生命周期管理制度。結合國家政策導向和相關產業發展情況,對相關指標和任務舉措適時進行滾動調整。
