11月21日,國家能源局綜合司發布了第四批能源領域首臺(套)重大技術裝備名單,其中,CSPPLAZA平臺會員單位——山東電力建設第三工程有限公司、中電建新能源集團股份有限公司申報的《塔式光熱聚光場控制與校準系統》;CSPPLAZA平臺會員單位——恒基能脈新能源科技有限公司、三峽恒基能脈(酒泉)新能源發電有限公司申報的《多塔一機塔式光熱電站聚光集熱系統》被列入第四批能源領域首臺(套)重大技術裝備公示名單【詳見下表】:

《塔式光熱聚光場控制與校準系統》用戶單位為若羌電建睿達新能源有限公司,依托工程為若羌縣10萬千瓦光熱(儲能)+90萬千瓦光伏示范項目;《多塔一機塔式光熱電站聚光集熱系統》用戶單位為三峽恒基能脈(酒泉)新能源發電有限公司,依托工程為瓜州70萬千瓦“光熱儲能+”項目,目前上述兩個項目均在積極推進建設。

圖:瓜州70萬千瓦“光熱儲能+”項目建設現場

圖:中電建若羌光熱項目建設現場
通知原文如下:

國家能源局綜合司關于公示第四批能源領域首臺(套)重大技術裝備的通知
為持續推動能源領域首臺(套)重大技術裝備示范應用,不斷提升科技攻關成果轉移轉化和產業化水平,切實保障關鍵技術裝備產業鏈供應鏈安全,加快推進高水平能源科技自立自強,我局組織了第四批能源領域首臺(套)重大技術裝備申報及評定工作。
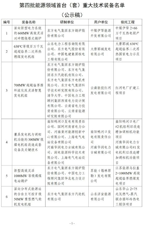
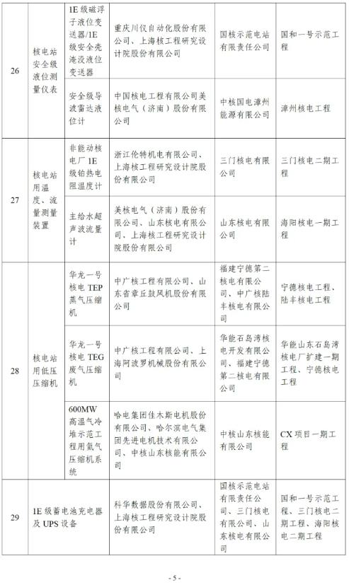
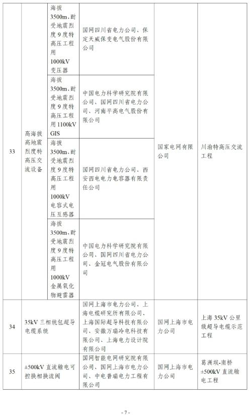
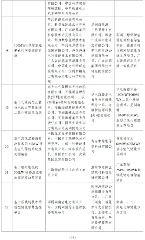
根據《國家能源局關于促進能源領域首臺(套)重大技術裝備示范應用的通知》(國能發科技〔2018〕49號)、《能源領域首臺(套)重大技術裝備評定和評價辦法》(國能發科技〔2022〕81號)等有關要求,經組織專家評審和復核,擬將“面向新型電力系統的660MW高效靈活對沖燃燒塔式鍋爐”等77項技術裝備列入第四批能源領域首臺(套)重大技術裝備名單(詳見附件),現予公示。
公示期間,任何單位或個人可對公示內容提出書面異議。異議材料應注明真實姓名和聯系方式,提出異議的單位或個人應對異議材料的真實性和可靠性負責。對匿名或無具體事實依據的異議,以及涉及自身利益的不正當要求,不予受理。
公示時間:2024年11月22日至11月28日
郵箱:JZC@nea.gov.cn
附件:第四批能源領域首臺(套)重大技術裝備名單(公示稿)
國家能源局綜合司
2024年11月21日













