日前,東北能源監管局印發《東北區域電力并網運行管理實施細則》《東北區域電力輔助服務管理實施細則》。文件指出,新版“兩個細則”依據國家法律法規及政策文件,增加并網主體類型、優化并網管理考核機制、豐富電力輔助服務品種、健全信息披露報送和監督管理工作機制,為進一步做好電力系統并網運行和輔助服務管理,保障東北三省一區電力系統安全、優質、經濟運行及電力市場有序運營奠定堅實基礎。
本細則適用于東北區域省級及以上電力調度機構直接調度的發電側并網主體、新型儲能電站、可調節負荷等。省級以下電力調度機構調度管轄范圍內的,視其對電力系統運行的影響參照本細則執行。發電側并網主體為東北區域省級及以上電力調度機構調度管轄范圍內的火電、水電、核電、風電、光伏發電、光熱發電、自備電廠等。
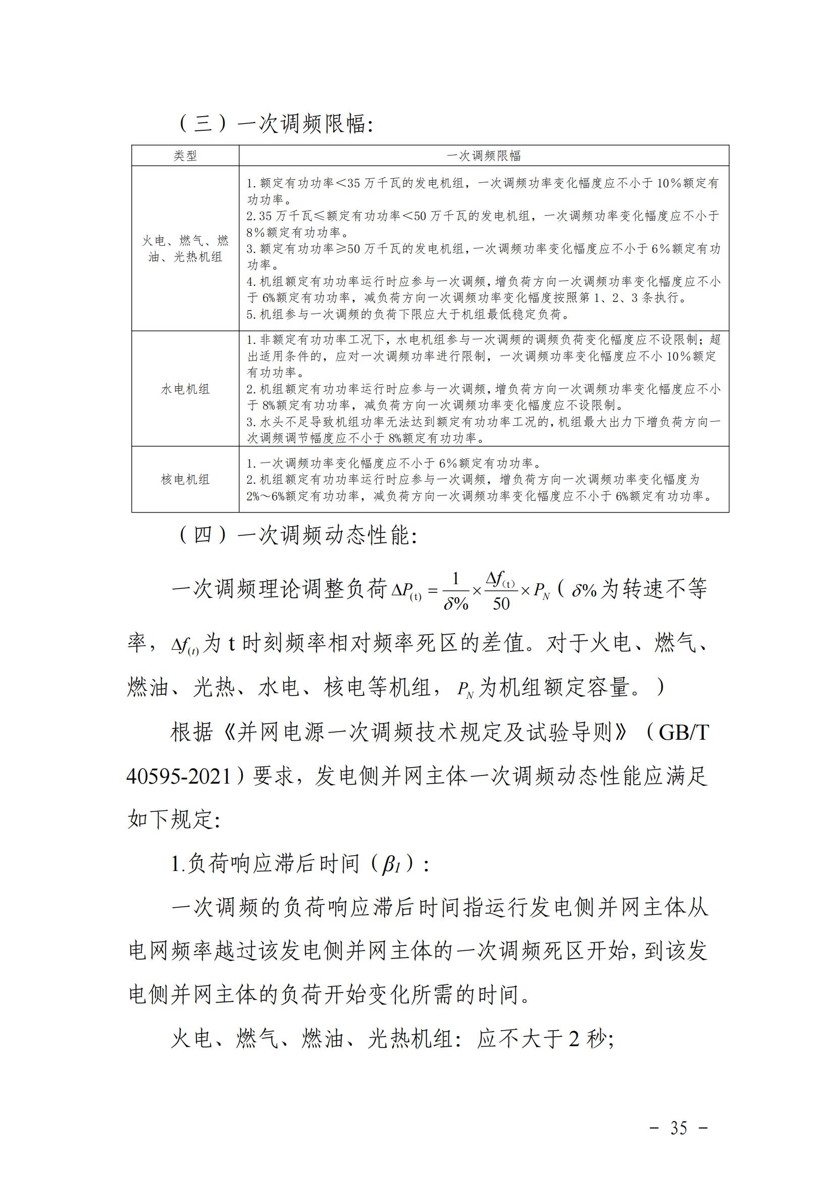
發電側并網主體、新型儲能電站應具備一次調頻功能,保證其正常運行,不得擅自退出。一次調頻死區、一次調頻轉速不等率、一次調頻限幅、一次調頻動態性能應滿足《并網電源一次調頻技術規定及試驗導則》(GB/T40595-2021)等標準及細則要求。一次調頻指標計算所需信號應按電力調度機構要求接入調度主站。火電、水電、核電、光熱等發電側并網主體一次調頻技術指標及考核規定見附件5.1。風電場、光伏電站、新型儲能電站等并網主體一次調頻技術指標及考核規定見附件5.2。
發電側并網主體、新型儲能電站AGC的調節速率、調節精度和響應時間要求如下:

此外,火電、水電、核電、光熱電站等發電側并網主體一次調頻月投運率應達到100%,達不到要求按月投運率缺額考核,每降低1個百分點,每月按其額定容量×0.3分/萬千瓦考核。
一次調頻月投運率=一次調頻月投運時間/月并網時間×100%。(一次調頻月投運率最低為0。)
原文如下:













































































