7月31日,山東電力工程咨詢院有限公司就《燃煤機組耦合蒸汽加熱熔鹽儲熱系統開發》進行公開招標。
項目概況:
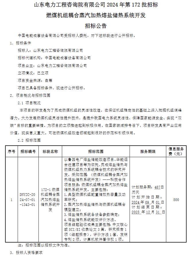
本項目的研發是為了完成燃煤機組的靈活性改造,在保證機組穩定性的基礎上深入挖掘機組調峰潛力。大力發展燃煤機組靈活性提升技術,是提升我國電力系統靈活性,保障國家能源安全,實現“雙碳”目標的重要舉措,為項目的立項推進起到積極作用。在國家碳減排號召下,項目研發具有產業應用價值,現實意義重大。可在燃煤機組改造領域起到很好的示范和引領作用。
招標范圍:

投標人主要資格要求:
專項資格要求
(1)近18個月內(含自投標截止日起往前推算)不存在較大及以上生產安全責任事故;
(2)具有近5年內(自投標截止日起往前推算,以項目結束時間為準)至少2個火電機組靈活性改造、儲能等相關科研服務項目業績,并提供業績相關證明材料:
(3)總負責人的資格要求:副高級及以上職稱。
(4)本標段不接受聯合體投標。
時間節點:
招標文件發售時間:2024年7月31日至2024年8月7日全天。
投標文件遞交的截止時間(即投標截止時間):2024年8月21日09時30分(北京時間,此為暫定時間,具體時間另行通知),投標人應在截止時間前通過國家電投電子商務平臺遞交電子投標文件。
公告原文如下:



