據國家能源局官網消息:根據可再生能源領域規劃重大問題專題研究工作需要,按照國家能源局有關規定,國家能源局現就可再生能源行業研究課題招標有關事項公告如下:
一、投標要求
(一)投標主體
投標主體應為中華人民共和國境內(港澳臺除外)的大專院校、科研院所、企業、行業協會等經審查符合投標資格的單位。多家單位可聯合申報。
(二)投標人資格
1、投標人應具有良好的商業信譽,具有圓滿履行研究任務能力,在近5年內任何合同中不存在違約、訴訟等現象。
2、投標人應具備課題項目要求的相關資質、經驗和工作業績,并提供證明材料。
(三)成果要求
課題研究成果要求對行業創新發展、政策制定有借鑒和指導價值。研究成果要求具有一定原創性,不得侵犯任何第三方的知識產權和其他權利,符合國家有關保密規定和行業政策。課題研究經費由財政預算內資金資助,研究成果歸國家能源局所有。
(四)投標時間和方式
1.投標截止時間:2020年12月1日,請選擇可在12月1日前送達的郵寄方式,晚到恕不受理。
2.投標方式:申報研究課題的單位需如實填寫《研究課題申報書》,提出研究思路、研究內容、研究方法、工作進度安排、研究成果轉化目標及轉化形式。申報書內容應符合附件1有關要求,不符合要求的將視為無效申報。
3.申報材料寄送:申請書一式三份加蓋申報單位公章后,在申報截止時間前郵寄至國家能源局新能源司,并與聯系人(詳見附件1)確認。
二、執行時間
(一)課題執行時間為2020年12月。
(二)我局將組織專家對投標單位進行評審,并于12月10日前通知入選單位,未能入選者不再另行通知。
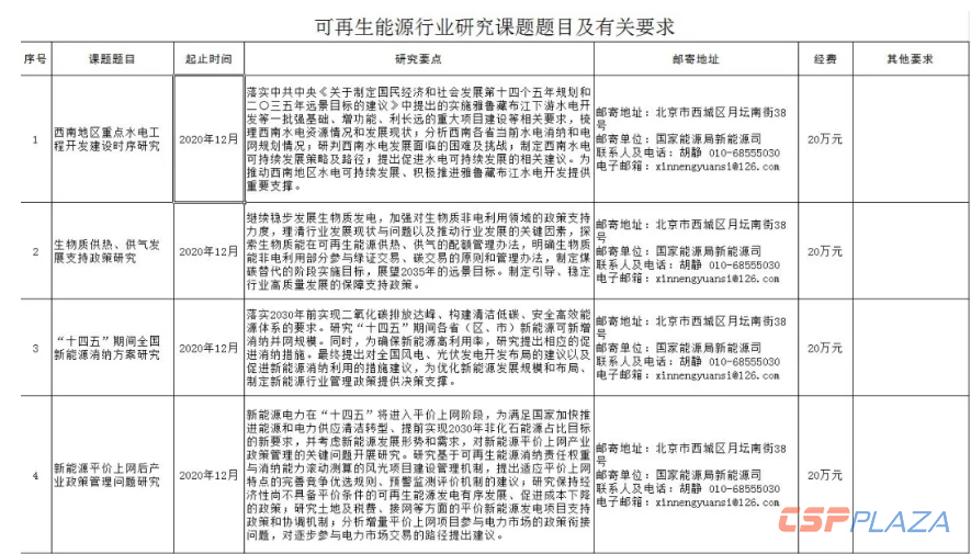
1.可再生能源行業研究課題題目及有關要求

