6月17日,天津濱海高新技術產業開發區管理委員會發布關于《天津濱海高新區促進新能源、新材料、新型電力集群融合創新高質量發展辦法(征求意見稿)》及實施細則公開征求意見的通知。
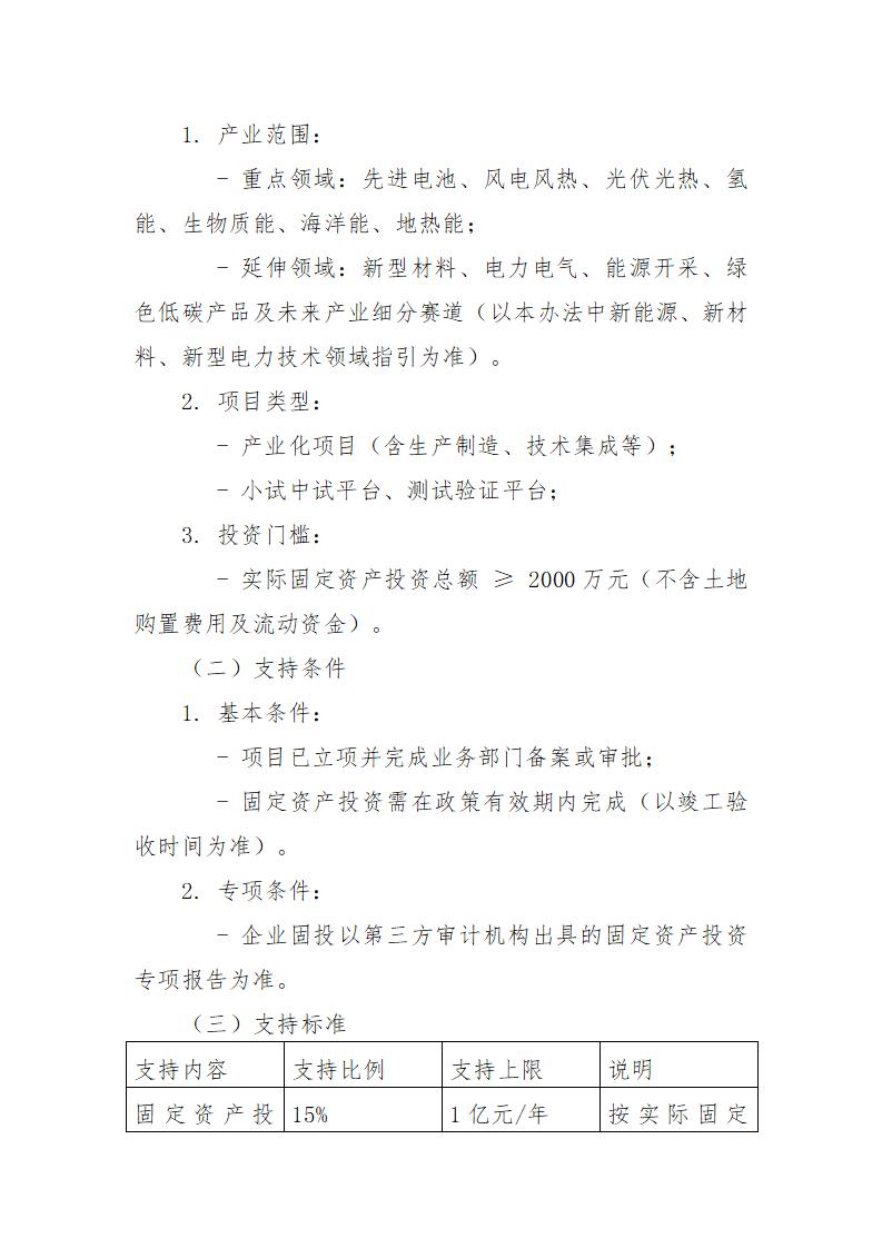
其中《天津濱海高新區促進新能源、新材料、新型電力集群融合創新高質量發展辦法》,文件明確,對在各類先進電池、風電風熱、光伏光熱、氫能、生物質能、海洋能和地熱能,以及各類型的新型材料、電力電氣、能源開采、綠色低碳產品及未來產業細分賽道落地產業化項目或小試中試、測試驗證平臺且實際固定資產投資在2000萬(含)以上的企業,按實際固定資產投資總額的15%,給予年度最高1億元的支持。
支持企業在各類先進電池、風電風熱、光伏光熱、氫能、生物質能、海洋能和地熱能,以及各類型的新型材料、電力電氣、能源開采、綠色低碳產品及未來產業細分賽道開展關鍵核心技術攻關,加快培育一批牽引能力強,輻射帶動廣、集群效應大的生態主導型企業,充分發揮行業帶動作用引領產業生態集聚。培育一批專精特新“小巨人”、制造業單項冠軍,對企業研發投入給予支持(研發費用以加計扣除明細表為準)。
對通過專精特新中小企業認定、收入增速連續兩年20%以上或上一年當年增長50%,予以研發經費最高20%的支持,每年不超過200萬元。對通過專精特新“小巨人”企業認定、上年收入增速20%以上,予以研發經費最高20%的支持,每年不超過400萬元。對新注冊(含遷址)的企業,注冊資金實繳超過2000萬元,落戶兩年內銷售收入總額超過1億元或年度產值超過2千萬,并擁有自主知識產權、創新能力強、成長性高的,予以研發經費最高20%的支持,在政策期內每年不超過500萬元;注冊資金實繳超過10億元,落戶當年內銷售收入總額達到5億元或年度產值超過1億元,并擁有自主知識產權、創新能力強的,予以研發經費最高30%的支持,在政策期內每年不超過3000萬元。
原文如下:
關于《天津濱海高新區促進新能源、新材料、新型電力集群融合創新高質量發展辦法(征求意見稿)》及實施細則公開征求意見的通知
為落實國務院進一步支持天津濱海新區高質量發展的要求,進一步促進高新區新能源、新材料、新型電力產業高質量發展,高新區新能源產業局起草了《天津濱海高新區促進新能源、新材料、新型電力集群融合創新高質量發展辦法(征求意見稿)》及實施辦法細則,現向社會公開征求意見。公眾可通過以下途徑和方式提出反饋意見:
一、通過電子郵件將意見發送至:gxqxny@tht.gov.cn。郵件標題請注明“新能源、新材料、新型電力集群融合創新高質量發展辦法征求意見”字樣;
二、通過信函方式將意見寄至:天津市濱海新區日新道188號1號樓新能源產業局(郵編:300301),并請在信封上注明“新能源、新材料、新型電力集群融合創新高質量發展辦法征求意見”字樣。
意見反饋截止時間為:2025年6月25日。
聯系人:王工、閆工;聯系電話:022-84806802。
附件1:天津濱海高新區促進新能源、新材料、新型電力集群融合創新高質量發展辦法(征求意見稿)
附件2:天津濱海高新區促進新能源、新材料、新型電力集群融合創新高質量發展辦法實施細則(征求意見稿)
高新區新能源產業局
2025年6月16日
天津濱海高新區促進新能源、新材料、新型電力集群融合創新高質量發展辦法(征求意見稿)
為貫徹落實中共中央國務院《關于完整準確全面貫徹新發展理念做好碳達峰碳中和工作的意見》、國家發展改革委國家能源局《關于促進新時代新能源高質量發展的實施方案》、中國人民銀行生態環境部金融監管總局中國證監會《關于發揮綠色金融作用服務美麗中國建設的意見》,加快高新區新能源、新材料、新型電力產業發展步伐,強化產業鏈要素支撐,切實落實好“碳達峰、碳中和”工作目標要求,結合高新區實際制定本辦法。
本辦法所指的新能源、新材料、新型電力產業主要是指各類型的能源產品(包括但不限于各類先進電池、風力發電設備、太陽能光伏光熱、氫能、生物質能、海洋能和地熱能)及其相關制造裝備、核心材料、新能源應用等,以及各類型的新型材料、電力電氣能源管理裝備、能源數字化、開采裝備、熱泵設備、綠色低碳應用、生態修復治理、CCUS、碳核查核證、綠色金融、碳匯碳資產管理等領域。為符合技術發展趨勢,細化各細分領域支持范圍,依據國家相關部門公示的產業目錄,即時修訂本辦法并發布新能源、新材料、新型電力技術領域指引。
本辦法適用于工商、稅務及統計關系均在高新區,符合國家規劃布局和產業政策,有健全財務制度、具有獨立法人資格、實行獨立核算、無重大安全事故、無不良經營行為、無不良信用記錄、無重大環境污染問題、無重大不穩定因素,且從事新能源、新材料、新型電力產業研發、生產、配套和服務的產業上下游企業、事業單位、社會團體及非盈利性組織等。
加強新能源、新材料、新型電力產業主體培育
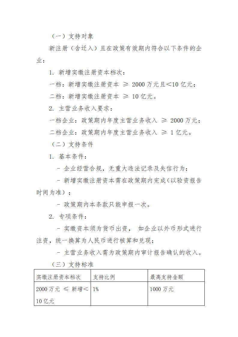
第一條.對新注冊(遷入),在政策期內新增實繳注冊資本2000萬元及以上的,且年度主營業務收入不低于2000萬元的,按照實繳注冊資本的1%予以支持,支持總額最高不超過1000萬元;在政策期內新增實繳注冊資本10億元及以上的,且年度主營業務收入不低于1億元的,按照實繳注冊資本的1.5%予以支持,支持總額最高不超過5000萬元。
第二條.在產業細分賽道具有良好成長性且通過科技型中小企業認定的企業,由企業提出申請,經認定,給予30萬元到100萬元的專項支持,幫助其提高創新能力、團隊建設能力,實現快速成長。
第三條.支持企業盤活高新區現有房地資源,挖掘閑置低效資產價值。對在高新區新增租賃自用辦公、生產用房的,按最高60元/平米/月的標準給予房租補貼,每家企業每年最高400萬元。按實際裝修費用的30%,給予最高100萬元的一次性裝修補貼。
促進新能源、新材料、新型電力企業快速發展
第四條.對年度主營業務收入首次突破2000萬元、5000萬元、1億元、5億元、10億元的企業,按照晉檔補差原則,分別一次性給予20萬元、50萬元、100萬元、200萬元、500萬元的獎勵。
第五條.對在各類先進電池、風電風熱、光伏光熱、氫能、生物質能、海洋能和地熱能,以及各類型的新型材料、電力電氣、能源開采、綠色低碳產品及未來產業細分賽道落地產業化項目或小試中試、測試驗證平臺且實際固定資產投資在2000萬(含)以上的企業,按實際固定資產投資總額的15%,給予年度最高1億元的支持。
第六條.鼓勵企業加快人才引聚,發揮人才智力支撐作用。對企業的首席科學家、核心技術人員、高級管理人員及其他同級別的高層次人才,給予每人每年20萬元資助,政策期內每年享受者不超過5人次,總額不超過300萬元。對人員規模首次達到50人、100人、200人的企業,按照晉檔補差原則,分別一次性給予50萬元、100萬元、150萬元的獎勵。
第七條.鼓勵企業進行股權融資(資本市場和資本柜臺交易市場除外),對單輪次融資成功獲得2千萬元至2億元融資并在高新區實現新增投資的企業按照實際融資到位資金的1%予以一次性獎勵,每家企業獎勵不超過200萬元。
推動新能源、新材料、新型電力產業技術創新
第八條.鼓勵新能源、新材料、新型電力企業加大研發投入
支持企業在各類先進電池、風電風熱、光伏光熱、氫能、生物質能、海洋能和地熱能,以及各類型的新型材料、電力電氣、能源開采、綠色低碳產品及未來產業細分賽道開展關鍵核心技術攻關,加快培育一批牽引能力強,輻射帶動廣、集群效應大的生態主導型企業,充分發揮行業帶動作用引領產業生態集聚。培育一批專精特新“小巨人”、制造業單項冠軍,對企業研發投入給予支持(研發費用以加計扣除明細表為準)。
對通過專精特新中小企業認定、收入增速連續兩年20%以上或上一年當年增長50%,予以研發經費最高20%的支持,每年不超過200萬元。
對通過專精特新“小巨人”企業認定、上年收入增速20%以上,予以研發經費最高20%的支持,每年不超過400萬元。
對新注冊(含遷址)的企業,注冊資金實繳超過2000萬元,落戶兩年內銷售收入總額超過1億元或年度產值超過2千萬,并擁有自主知識產權、創新能力強、成長性高的,予以研發經費最高20%的支持,在政策期內每年不超過500萬元;注冊資金實繳超過10億元,落戶當年內銷售收入總額達到5億元或年度產值超過1億元,并擁有自主知識產權、創新能力強的,予以研發經費最高30%的支持,在政策期內每年不超過3000萬元。
第九條.支持新能源、新材料、新型電力及上下游企業優化用能結構,提升能源資源利用效率,在制造端擴大可再生能源使用比例。支持企業開展產品碳足跡認證、低碳工廠、零碳工廠及ESG認證評級等工作,對取得相關核查證書或報告的,給予核查、認證及相關服務費用50%支持,每個企業每年不超過3萬元。
第十條.鼓勵企業實施低碳工廠、零碳工廠建設、改造項目,對低碳工廠、零碳工廠改造項目新增投資超5000萬元的項目,高新區按項目執行情況予以30%的貸款貼息獎勵,最多不超過300萬元。
第十一條.在新能源、新材料、新型電力領域,重點落實《國家鋰電池產業標準體系建設指南》和《新型儲能標準體系建設指南》,加強鈉電池、固態電池、液流電池等新型儲能技術標準布局,加快新型儲能產品安全與循環壽命、配套關鍵材料與部件、生產設備、關鍵檢測方法、綠色低碳、回收和綜合利用等技術創新。經新認定為國家或天津市級的重點實驗室、工程實驗室、技術創新中心、工程研究中心的企業,獲得國家級各類獎項、產品認定,以及列入國家各部委發布的國之重器、制造業單項冠軍、國家重點新產品、中央企業科技創新成果、行業準入名單、揭榜掛帥名單的企業,對于獲得國家級的給予100萬元的一次性資金支持,對于獲得天津市級的給予50萬元的一次性資金支持。
列入《天津市首臺(套)重大技術裝備推廣應用指導目錄》(以天津市發布政策版本為依據)的首臺套首批次首版次產品,按產品個數給予申報認定企業最高不超過50萬元獎勵(單個認定產品10萬元獎勵,同一產品不同版本、規格、型號等不重復計數)。
第十二條、附則
本辦法由天津濱海高新區管委會負責解釋。本辦法自印發之日起實施,有效期截止至2029年12月31日,申報期延后一年。




































