7月6日,中國電建集團西北勘測設計研究院有限公司就50平米智能定日鏡及鏡場控制系統實證研究項目熔鹽管道及設備電伴熱采購發布競標公告。
項目概況:
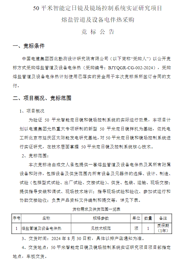
為驗證50平米智能定日鏡和鏡場控制系統的實際運行效果,本項目計劃以電建集團光熱重大專項研制的新型50平米定日鏡樣機為基礎,依托電工所北京市延慶區太陽能發電研究基地,對50平米定日鏡和鏡場控制系統進行實證研究,在技術層面掌握50平米定日鏡及控制系統核心技術。
競標范圍:
本次競標將由成交人承包提供一套熔鹽管道及設備電伴熱及其所有附屬設備和附件,包括設備及供貨范圍內所有設備及元器件的選擇、設計、制造、試驗(包括型式試驗、出廠試驗、交接試驗)、供貨、包裝、運輸、現場交接;提供指導安裝和調試、現場技術培訓;指導現場試驗和驗收、參加試運行和協助交接驗收;負責產品資料文件編制和提交等,詳見下表。
貨物需求及供貨范圍一覽表

競標響應人主要資格要求:
競標響應人應具有光熱業績1項(附合同掃描件,掃描件內容應清晰完整,合同買賣雙方名稱、產品名稱、產品數量、合同總金額、雙方蓋章等應易于辨識,禁止模糊化處理)。
本次競標不接受聯合體競標。
本設備只接受生產廠家參加本次競標。
時間節點:
競標文件的獲取時間:凡滿足本公告規定的競標響應人資格要求并有意參加競標者,請于2024年07月07日至2024年07月12日17:00前(北京時間)在中國電建設備物資集中采購平臺(https://ec.powerchina.cn,以下簡稱“集采平臺”)獲取競標文件。
競標響應文件遞交的截止時間:競標響應文件遞交的截止時間(競標截止時間,下同)為2024年07月18日09時30分(北京時間),競標響應人應在截止時間前通過集采平臺遞交電子競標響應文件。
原文公告如下:





