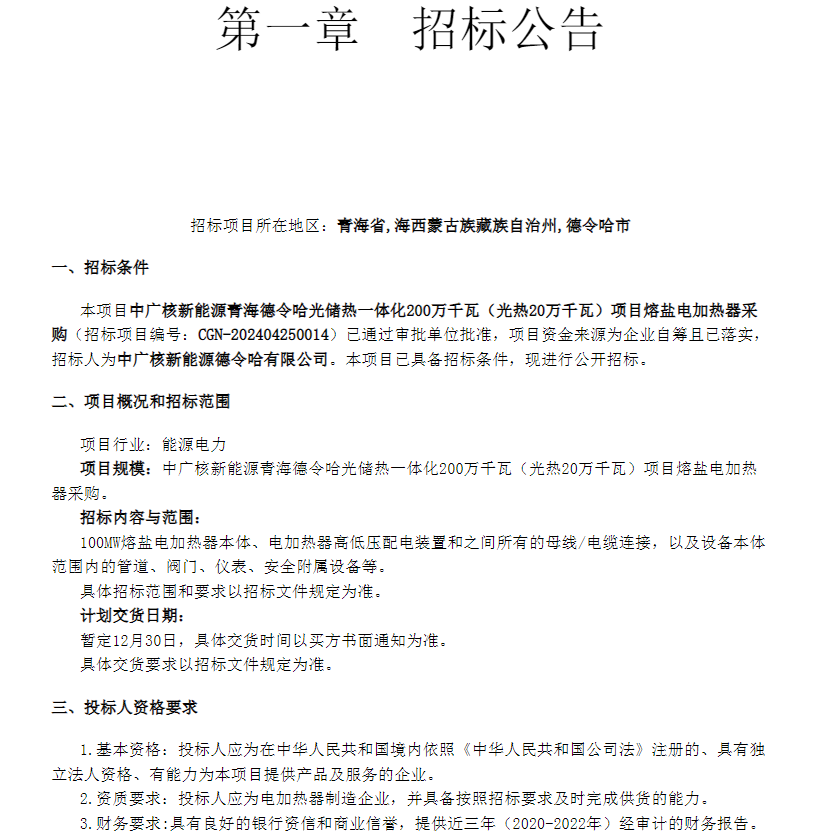
4月29日,中廣核新能源德令哈有限公司就中廣核新能源青海德令哈光儲熱一體化200萬千瓦(光熱20萬千瓦)項目熔鹽電加熱器采購發布招標公告。
招標內容與范圍:
100MW熔鹽電加熱器本體、電加熱器高低壓配電裝置和之間所有的母線/電纜連接,以及設備本體范圍內的管道、閥門、儀表、安全附屬設備等。
具體招標范圍和要求以招標文件規定為準。
投標人主要資格要求:
1、資質要求:投標人應為電加熱器制造企業,并具備按照招標要求及時完成供貨的能力。
2、財務要求:具有良好的銀行資信和商業信譽,提供近三年(2020-2022年)經審計的財務報告。
3、業績要求:
投標方近五年(2019-2023)須具有至少1個10MW熔鹽電加熱器合同業績。(投標人須在投標文件中提供業績表、合同封面頁、數量頁及簽字蓋章頁作為證明材料)。
4、其他要求
(1)本項目不接受聯合體投標。
(2)本項目不接受代理商投標。
時間節點:
招標文件的獲取時間:2024年04月30日17時00分;截止時間:2024年05月10日17時00分
投標文件的遞交截止及開標時間:2024年05月21日09時00分(北京時間)
公告原文如下:




