摘要:塔式太陽能光熱發電站中,熔鹽儲罐是工程的重要組成部分,其設計方案對工程成本影響巨大,從價值工程的角度,對其進行合理的優化設計具有重要意義。通過青海某光熱項目實踐,在對已建項目熔鹽儲罐設計方案分析研究的基礎上,從降低熔鹽儲罐死液位下冗余設計的角度,提出了多種設計優化方案,能夠有效降低此類工程的建設成本。
關鍵詞:塔式光熱電站;熔鹽儲熱系統;設計優化
前言
隨著國家“雙碳”戰略目標的提出,中國正在加速構建新型電力系統。作為一種清潔電力以及有效解決新能源發電波動性問題的成熟路徑,太陽能光熱發電成為國內電力行業發展的新方向。太陽能光熱發電站(見圖1)是通過聚光集熱系統捕獲并聚集太陽能后傳熱至高溫熱流體,再通過熔鹽儲熱系統和換熱系統傳熱至高溫高壓蒸汽,從而驅動傳統汽輪機來發電,具有可儲熱、可調峰、可穩定輸出和可非日照時發電等優點。

圖 1 某塔式光熱電站實景
熔鹽儲熱系統是塔式光熱電站關鍵環節之一,能有效的提供能量在時間上的延遲供給,保障系統的有效運行,其對整個光熱發電項目的工程成本、安全及可靠運行影響極大。目前國內現有熔鹽儲熱系統的研究成果中,對于熔鹽儲罐基礎設計、結構強度分析、溫度場分析、散熱損失分析和建造質量管理方面的研究成果較多,對于儲罐方案和體型的創新和優化研究目前尚未涉及。本文通過青海某光熱項目實踐,在對已建項目熔鹽儲罐設計方案分析研究的基礎上,從降低熔鹽儲罐死液位下冗余設計的角度,提出多種設計優化方案,為有效降低此類工程建設成本提供借鑒。
1、儲罐概況
調研青海某光熱項目(見圖2)和其它國內已建光熱項目熔鹽儲罐典型設計方案發現,目前國內主流儲熱系統設計采用高/低溫熔鹽儲罐的雙罐設計方案。低溫熔鹽從低溫熔鹽罐中通過熔鹽泵抽送至吸熱器中,吸收熱量變為高溫熔鹽后,進入高溫熔鹽罐中儲存,發電時通過高溫熔鹽泵送至換熱系統,與汽水進行換熱后,溫度降低變為低溫熔鹽,進入到低溫熔鹽儲罐儲存。通過高溫與低溫儲罐間的熔鹽循環往復流動,實現儲熱和放熱功能。儲熱系統如圖3所示。

圖 2 某塔式光熱電站熔鹽儲熱系統建設實景

圖 3 塔式光熱電站熔鹽儲熱系統
由于熔鹽儲罐底部采用近似平底設計,熔鹽泵下插至罐底時須預留0.5~1.0 m不等的最低操作液位,此液位以下的熔鹽不能充分參與系統循環,處于無功效狀態。對于裝機規模達到100 MW及以上的塔式光熱電站,熔鹽儲罐往往體積很大,直徑30~50 m,熔鹽儲量過萬噸,成本過億,儲罐死液位占用了熔鹽儲熱系統的工程成本,對造價影響大。
從價值工程原理講,在確保功能不變的前提下減少成本,是實現價值提高的有效途徑,有必要對熔鹽儲罐的設計方案優化給予足夠的重視。本文通過青海某國家示范性光熱項目實踐,對已建項目熔鹽儲罐設計方案進行了分析,從降低熔鹽儲罐最低操作液位的角度,創新和優化熔鹽儲罐設計方案,減少工程熔鹽用量,以降低工程建設成本,提升系統價值,經濟效益顯著。
2、典型項目優化流程
以某裝機容量為100 MW的典型塔式太陽能光熱發電站為研究對象,引入PDCA管理循環的工作
程序,開展熔鹽儲罐的設計優化探討。PDCA設計優化循環分Plan、Do、Check和Ac鄄tion 4個階段和8個事項,按照順序依次開展工作,PDCA設計優化循環如圖4所示。

圖 4 PDCA 設計優化循環
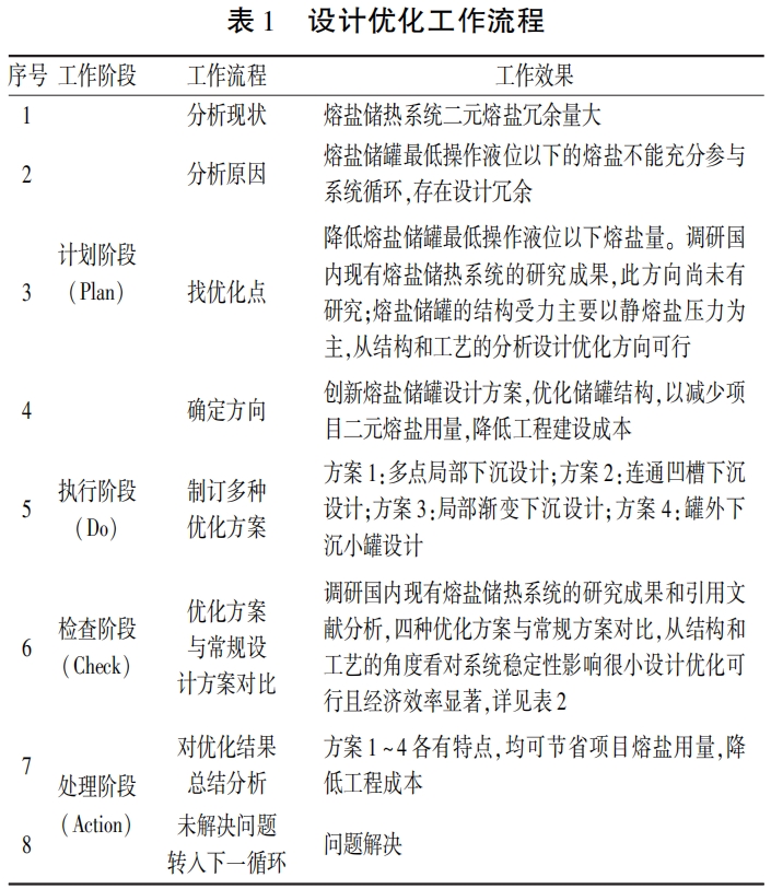
將此循環流程應用在研究項目熔鹽儲熱系統設計優化上,具體過程詳見表1。

3、設計優化方案對比
二元熔鹽和高、低溫熔鹽儲罐是熔鹽儲熱系統成本最重要的組成部分,是降低系統成本和實現價值的關鍵。研究項目高、低溫熔鹽儲罐罐壁高度均為15 m,熔鹽高度均為13.65 m。低溫熔鹽儲罐直徑為35.5 m,最低操作液位0.75 m,高溫熔鹽儲罐直徑為36.6 m,最低操作液位0.5 m。依據PD鄄CA設計優化循環流程,以典型塔式太陽能光熱發電站主流熔鹽儲罐系統設計方案為基礎,從改變罐底體型以降低最低操作液位角度進行創新,以典型塔式太陽能光熱發電站主流熔鹽儲罐系統設計方案為基礎,提出4種不同技術路線的優化方案。研究項目常規設計方案二元熔鹽用量26 000 t,二元熔鹽單價按6 700元/t計算,二元熔鹽總成本1.742億元。低溫熔鹽儲罐1臺,成本3 500萬元;高溫熔鹽儲罐1臺,成本5 900萬元/臺。由于最低操作液位以下熔鹽未有效進行系統循環,此部分熔鹽用量高達2 320 t,4種方案(見圖5)以不同的罐底體型進行了設計優化,將操作液位控制在局部體型范圍內,從而減少了系統二元熔鹽總用量。

圖 5 熔鹽儲熱系統設計 4 種優化方案
方案1:多點局部下沉設計。考慮最低操作液位要求,將儲罐底部設計為多點局部下沉結構。即在每個熔鹽泵與儲罐底部配合位置設計局部下沉結構,各個熔鹽泵對應的下沉結構互相獨立,各泵對應點的下沉高度以滿足最低操作液位要求為原則,下沉平面布置以泵軸為中心局部擴大,為泵正常工作和熔鹽回流預留足夠空間,多點下沉結構之間互不聯通。
方案2:連通凹槽下沉設計。考慮最低操作液位要求和熔鹽流動性需求,將儲罐底部設計為連通凹槽下沉結構。即在每個熔鹽泵與儲罐底部配合位置設計下沉結構,各下沉式結構之間相互連通。連通凹槽各個泵對應點的下沉高度以滿足最低操作液位要求為原則,平面上以泵軸為中心局部擴大,熔鹽可在連通凹槽之間相互流動。
方案3:局部漸變下沉設計。考慮最低操作液位要求和儲罐結構體型的平滑過渡需求,將儲罐底部與熔鹽泵對接區域設計為局部漸變式下沉結構,每個熔鹽泵與儲罐底部配合位置均位于漸變式下沉結構的深液位區,高低液位區之間采用平滑過渡,熔鹽可從高液位區流動到低液位區,再被各熔鹽泵從罐內抽出至其它各系統。
方案4:罐外下沉小罐設計。考慮熔鹽儲罐直徑大,為降低罐底最低操作液位以下熔鹽的浪費,熔鹽儲熱系統在高、低溫熔鹽儲罐外增設下沉小罐,高、低溫熔鹽儲罐與下沉小罐之間結構獨立但通過底部管路連通,系統循環時,使熔鹽先流出至小罐,再從小罐內用泵抽出至其它各系統。
總體而言,方案1~4通過不同的方式,降低了常規設計方案熔鹽儲罐最低操作液位以下的冗余熔鹽,節省二元熔鹽的總用量,降低熔鹽儲罐的整體高度,從而節省了工程成本。與常規設計方案對比,方案1~3均采用儲罐底板下沉式設計的思路,由于技術路線的差異,一方面會引起節省熔鹽用量和熔鹽儲罐成本的不同;另一方面,不同的下沉結構,對應熔鹽儲罐底板在下沉位置的流動性和適應溫度變化能力會有所不同。方案4采用的罐外下沉小罐設計理念,能夠避免熔鹽儲罐底板的下沉設計,但會額外增加小罐的成本和附屬管路,但會減少熔鹽泵的成本。為全面反映以上4種優化方案在經濟和技術上與常規設計方案的區別,將優化方案與常規設計技術經濟對比分析,具體見表2。

從對比結果可知,4種方案可節省研究項目熔鹽儲熱系統成本分布在1 322萬~1 761萬元,經濟效益顯著。從節省成本的角度講,方案1最佳,方案2次之,方案3再次之,方案4一般;從罐底熔鹽的流動性講,方案3和方案4最佳,方案2次之,方案1一般;從熔鹽儲罐底部對溫度變化的適應性講,方案3最佳,方案2次之,方案1和方案4一般。總之,4種方案從不同的技術路徑,創新了熔鹽儲熱系統,與常規設計方案對比各有其特點,但均能夠有效減少項目二元熔鹽用量和降低項目的建設成本。
4、結論
熔鹽儲罐的設計方案對塔式太陽能光熱發電站的工程成本影響巨大,從價值工程的角度,對其進行合理的優化設計,具有重要意義。本文從降低熔鹽儲罐最低操作液位的角度,創新和優化了熔鹽儲罐設計方案,能夠減少工程熔鹽用量、降低建設成本、提升系統價值,經濟效益顯著,可為后續類似光熱項目熔鹽儲罐的建設提供參考。主要結論如下:
(1)通過引入了PDCA管理循環的工作程序,從減少熔鹽儲罐最低操作液位的角度提出了設計優化思路。以典型塔式太陽能光熱發電站主流熔鹽儲罐系統設計方案為基礎,從改變罐底局部體型的角度提4種不同的優化設計方案。
(2)優化方案對熔鹽泵處罐底局部體型進行了創新,以局部空間的改變適應熔鹽泵最低操作液位的要求,從而避免罐底整體空間因適應最低操作液位要求造成的設計冗余。從節省成本、罐底熔鹽流動性和溫度變化適應性方面,推薦方案3。
此次開展的塔式光熱電站熔鹽儲熱系統設計優化理念探討成果具有顯著的技術經濟效益,能夠有效降低此類工程的建設成本,對于類似項目的設計優化及管理工作具有一定的指導意義。
作者:許立國,祁林攀,沈亞軍,戴雨薇
