為拓寬配建儲能盈利渠道,鼓勵其積極參與電力市場,更好地發揮電力系統調節作用,近日,山東省發改委、國家能源局山東監管辦公室、山東省能源局聯合發布了《關于開展我省配建儲能轉為獨立儲能試點工作的通知》。
新型儲能按應用場景分為獨立儲能和配建儲能。獨立儲能電站是具備獨立法人資格,滿足獨立計量、控制等相關技術條件,可被電網直接調度的儲能設施。配建儲能大部分在集中式光伏電站,是指與風電場、光伏電站配套建設的儲能電站,為新能源場站附屬設施,主要用于消納配套新能源場站棄風棄光電量,不具備獨立法人資格。
截至目前,山東省獨立儲能規模197.6萬千瓦、占70%,配建儲能規模85.4萬千瓦、占30%。與獨立儲能相比,配建儲能未進入電力市場,缺乏盈利模式,無法享受電力市場紅利,參與電網調峰的積極性、主動性不高。今年上半年,獨立儲能可基本實現每天一充一放,利用小時數達533小時,而配建儲能利用小時數為192小時、僅為獨立儲能的1/3,利用小時數不高。
通知指出,對同一安裝地點功率不低于3萬千瓦的配建儲能,按照自愿原則,改造后接入電壓等級為110kV及以上,具備獨立計量、控制等技術條件,達到相關標準規范和電力市場運營機構等有關方面的要求,并接入調度自動化系統可被電網監控和調度的,可轉為獨立儲能。
此外,在安全性方面,項目應具有較為完善的安全方案,符合相關安全規范要求,須按接入電壓等級選擇對應資質的設計、施工、監理、調試等單位。嚴格消防風險管控,配套CO、VOC或H2等復合型氣體檢測報警系統,具備完善的消防預警和防止復燃措施。特色應用亮點突出的,優先轉為獨立儲能。
涉及風光水火儲多能互補一體化項目的儲能,原則上暫不轉為獨立儲能。
其他相關技術要求如下:
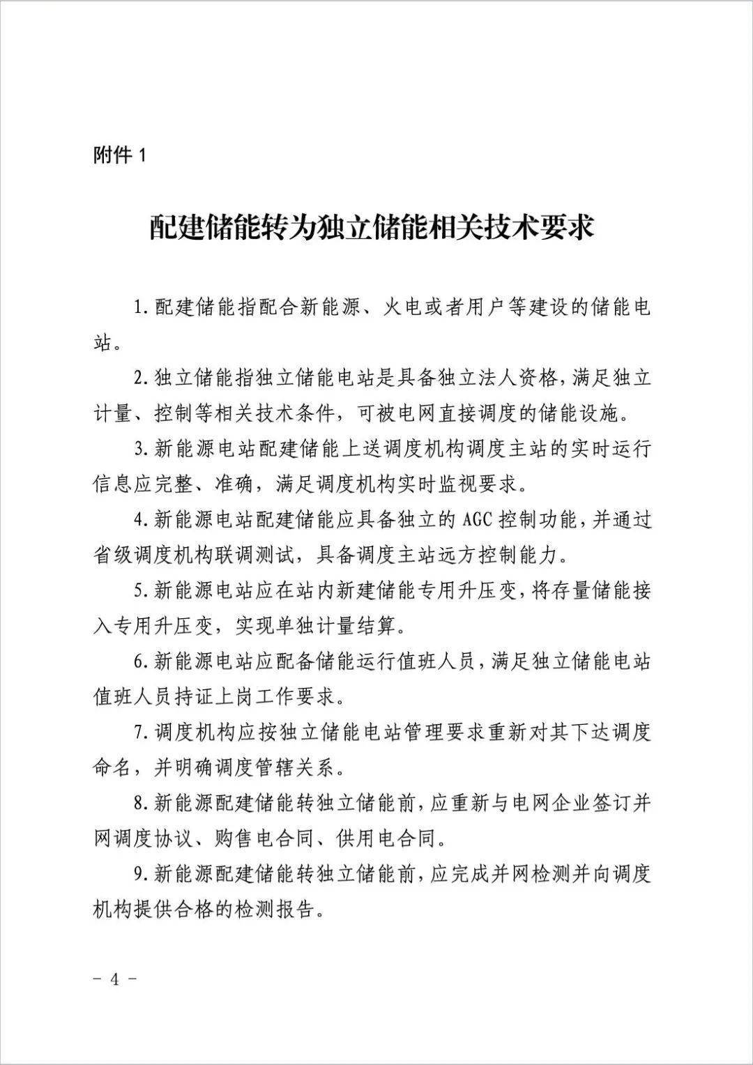
新能源電站配建儲能應具備獨立的AGC控制功能,并通過省級調度機構聯調測試,具備調度主站遠方控制能力。
新能源電站應在站內新建儲能專用升壓變,將存量儲能接入專用升壓變,實現單獨計量結算。
新能源電站應配備儲能運行值班人員,滿足獨立儲能電站值班人員持證上崗工作要求。
調度機構應按獨立儲能電站管理要求重新對其下達調度命名,并明確調度管轄關系。
新能源配建儲能轉為獨立儲能前,應重新與電網企業簽訂并網調度協議、購售電合同、供用電合同;完成并網檢測并向調度機構提供合格的檢測報告。
新能源配建儲能應完成所有并網調試項目轉入正式運行后,方可申請轉為獨立儲能。
新能源電站具備以上條件后,應向調度機構提交配建儲能轉獨立儲能驗收申請,調度機構與能源主管部門聯合組織開展驗收,驗收通過后項目業主應在電網企業營銷部門完成建檔立戶,立戶后可在電力交易機構辦理相關手續。
《關于開展我省配建儲能轉為獨立儲能試點工作的通知》政策解讀
為拓寬配建儲能盈利渠道,鼓勵其積極參與電力市場,更好地發揮電力系統調節作用,根據《關于進一步推動新型儲能參與電力市場和調度運用的通知》(發改辦運行〔2022〕475號)和《關于促進我省新型儲能示范項目健康發展的若干措施》(魯發改能源〔2022〕749號)精神,省發展改革委、山東能源監管辦、省能源局聯合印發了《關于開展我省配建儲能轉為獨立儲能試點工作的通知》(以下簡稱《通知》)。
一、出臺背景
新型儲能按應用場景分為獨立儲能和配建儲能。獨立儲能電站是具備獨立法人資格,滿足獨立計量、控制等相關技術條件,可被電網直接調度的儲能設施。配建儲能大部分在集中式光伏電站,是指與風電場、光伏電站配套建設的儲能電站,為新能源場站附屬設施,主要用于消納配套新能源場站棄風棄光電量,不具備獨立法人資格。
截至目前,我省獨立儲能規模197.6萬千瓦、占70%,配建儲能規模85.4萬千瓦、占30%。與獨立儲能相比,配建儲能未進入電力市場,缺乏盈利模式,無法享受電力市場紅利,參與電網調峰的積極性、主動性不高。今年上半年,獨立儲能可基本實現每天一充一放,利用小時數達533小時,而配建儲能利用小時數為192小時、僅為獨立儲能的1/3,利用小時數不高。
印發《通知》支持符合相關條件的配建儲能可自愿轉為獨立方式運行,并作為市場主體參與電力市場交易,主動參與電網調峰,享受更多優惠政策。
二、主要內容
《通知》主要包括試點條件、申報程序和建設驗收3部分。
1.試點條件。明確了配建儲能轉為獨立儲能的技術條件、安全方案和其他要求。其中,技術條件要求配建儲能需具備一定的規模、接入電壓等級、獨立計量控制和調控系統等;安全方案要求配建儲能符合相關安全規范,設計施工等單位具備相應資質,消防管控滿足有關條件;其他要求指出,涉及風光水火儲多能互補一體化項目的儲能,暫不能轉為獨立儲能等。
2.申報程序。分為項目初審和專家評審兩個階段。其中,項目初審由市級能源主管部門受理并審核項目法人單位報送的申請材料。審核通過后,將初審意見和申報材料報送省能源局;專家評審由省能源局聯合有關部門(單位)組織或委托第三方進行。評審合格的,將復函同意開展項目前期工作。
3.建設驗收。包括跟蹤評估和建成驗收兩個環節。其中,跟蹤評估由市級能源主管部門負責項目日常跟蹤管理。同時,明確項目時間進度要求;建成驗收由省能源局會同電網調度機構組織開展,實現閉環管理。
開展該試點工作是山東省推動新型儲能發展的重要舉措,有利于激發配建儲能的積極性,增加收益來源,提高運行效率,促進其更好地參與電力市場和調度運用,為加快我省新型電力系統建設提供重要支撐。









