當今世界正經歷百年未有之大變局,我國能源電力發展不確定性因素疊加累積,約束性條件增多趨緊,慣性發展模式可行空間逐步收窄,新挑戰、新條件和新機遇并存。貫徹落實習近平新時代中國特色社會主義思想,謀劃好“十四五”能源發展目標、路徑和體制機制,對推動能源事業高質量發展、“兩個階段”戰略安排開好局具有重大意義。
一、奠定能源安全新戰略長遠格局
我國能源政策發展史的一個基本經驗是,必須改變僅著眼于均衡當時歷史格局,缺乏明確長遠發展指導思想的政策制定方式;戰略的不清晰、不穩定,將導致能源政策波動頻繁,各方在形成具體能源政策中缺少共同的目標核心,影響協同。面對復雜多變的形勢,唯有立足能源安全新戰略看得更遠,才能看清、錨定好“十四五”能源發展的方位。能源安全新戰略是事關國家安全與發展全局的方略,能源發展要由支撐經濟發展的基礎性位置向超越能源一域的引領性發展調整。
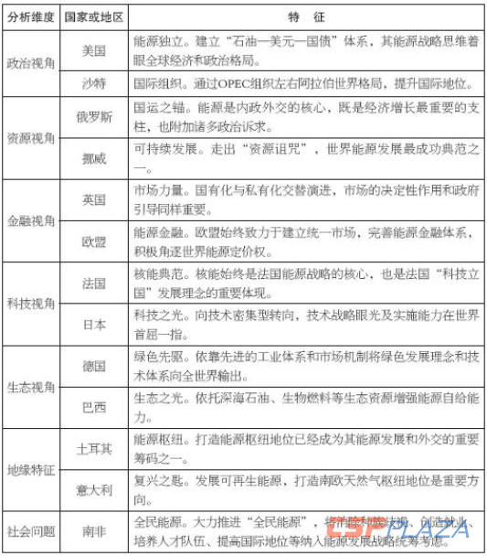
綜合下表所示典型國家和地區能源戰略演進趨勢,能源戰略目標和路徑具有超越能源一域的屬性,往往涵蓋政治、資源、金融、科技、生態、地緣和社會等多維度。與信息一樣作為基本要素的能源,在人類千年進化史上出現了多輪類似“互聯網+”的“能源+”歷史階段,木炭、煤、油、氣、電的進步均帶來革命性變化,推動著城市擴張、工業發展、交通進化。能源科技重大突破引領著每一輪工業革命乃至世界格局變化,其主要表現就是能源生產與消費模式換代升級。表典型國家或地區能源戰略

能源安全新戰略亟待全面縱深突破。能源安全新戰略提出五年多來,能源行業砥礪奮進、加快轉型,能源發展關鍵指標都有顯著進步,但距離習近平總書記新發展理念、供給側結構改革、生態文明、現代能源經濟等一系列指示要求還有較大差距。尤其當前世界能源版圖出現重大變化,能源地緣政治發生深刻改變,全球經濟政治格局大調整,保障能源可持續供應、保障碳減排下的可持續發展權壓力增大,能源安全新戰略向縱深推進更為緊迫。
能源屬重資產、技術密集,沉沒成本巨大,連鎖影響深遠,保持一種更早突破發展路徑依賴的傾向性總體有利,因而面對內外復雜局面,“十四五”的時間窗口意義更不同尋常。
“十四五”要奠定能源安全新戰略長遠格局,為邁向2035乃至更遠未來打通能源事業高質量發展快車道。開放條件下以多元化能源供應保障能源安全基礎上,堅定依靠電氣化提升能源自給水平,進一步深度替代傳統化石能源,穩步推進清潔低碳、安全高效能源體系建設,并為能源安全新戰略長遠格局實施縱深突破。
一是突破未來技術研發和產業化瓶頸,堅定加大科研投入與新產業新模式新業態培育,做好氫能、儲能等未來能源的技術攻關和高端產業化長期布局。
二是突破能源基礎性位置,以供給側結構改革為主線,建立“能源+”基本格局,為產業鏈、創新鏈、價值鏈升級提供新動能,賦能經濟增長,滿足人民群眾日益增長的對美好生活的向往。
三是實現數字化轉型,抓住數字技術革命與能源革命融合歷史機遇,推動能源數字化、智慧化轉型,推動能源互聯網成為國家工業互聯網主平臺之一,激發平臺型數字能源經濟的活力和效益。四是突破當前全球能源治理格局,以“一帶一路”油氣資源合作、能源互聯互通、前瞻技術研發聯盟、產業國際合作等方式,打造能源命運共同體。
二、達成多維目標統籌平衡
“十四五”能源事業高質量發展需要處理好五方面關系。
一是安全、低碳、經濟性發展目標之間關系。“十四五”期間,保障能源安全的挑戰加大,降低用能成本成為社會普遍預期,生態環境資源約束愈發趨緊,而能源電力各環節普遍面臨成本上升局面,能源發展的“不可能三角”進一步收縮,為可行解決方案留出的空間更小。
二是化石能源與非化石能源關系。要用發展眼光看待提高新能源利用率等一系列挑戰,也需要正確認識化石能源替代不等于化石能源與非化石能源的對立,協同互補才是共同出路。
三是地域關系。各地區在能源流向、輸送能源品種、價格等方面往往有不同意見,并隨著本地承載力等條件變化而調整,反映了省間壁壘和經濟發展的不平衡不充分。
四是能源產業間關系。以補貼為代表的產業培育方式本質是政府特惠模式,存在政府選擇失靈或過度支持問題,可能引發產能過剩、低效率、其他產業發展目標被忽視。
五是上下游關系。能源轉型過程中一次和二次之間、源網荷之間出現效益分化,上下游企業苦樂不均,影響部分環節的可持續發展。
中央經濟工作會議指出,必須從系統論出發優化經濟治理方式,加強全局觀念,在多重目標中尋求動態平衡。這為“十四五”能源事業高質量發展提供了方法論。毫無疑問,未來要在多重趨緊約束條件下依靠創新實施多目標策略。
重點之一是貫徹新發展理念,從全局出發,以更經濟的方式保障能源安全和實現更高綠色發展水平,這需要發揮國家層面宏觀調控對各能源品種、能源運輸體系的總體引領與協調作用。
重點之二是系統結構決定功能,核心需要發揮各行業“條”和地方政府“塊”的積極性以及微觀主體活力,充分發揮各自特定作用,特別是“塊”在促進“條”上的融合作用。開源節流并舉,節流要擺在首要位置。
其一,受全球經濟復蘇放緩、中美經貿摩擦等因素影響,我國經濟運行承壓較大,要求能源行業加大挖掘存量力度,精準投資做好增量。
其二,我國單位產值平均能耗偏高,是世界平均水平的1.5倍。以我國的經濟體量突破能源發展瓶頸,降低能源強度,推動經濟增長與能源消費脫鉤成為必由之路。節能優先戰略在“十四五”應進一步強化。這實際是一場社會革命,需要產業結構調整、節能科技攻關、近零能耗建筑到工業余熱利用等生產生活方式的全方位變化。
其三,充分挖掘需求側資源,降低發展投入。通過充分挖掘工業和空調負荷,預計2025年削峰潛力可達到6000萬千瓦左右。若東中部地區通過需求側響應調減2%尖峰負荷,可減少電力缺口約1800萬千瓦,節省火電裝機投資約500億元。
按系統最優提高源網荷儲協調發展。對于電力系統,以推動能源清潔發展、提升我國能源自給水平和降低全社會供應成本為目標,綜合考慮需求側響應潛力,基于國網能源院GESP和NEOS軟件,初步測算表明:其一,能源安全仍離不開煤電的可持續發展,預計一定時期內,在持續削減煤炭消費總量下,仍有必要在系統中維持12.5~14億千瓦煤電裝機。
其二,以更經濟的方式實現更高綠色發展水平,宜推動新能源進一步向東中部地區布局,不宜單純追求低棄能率。若“十四五”新能源利用率由95%降到92%,國家電網經營區可增加新能源發電量280億千瓦時,降低電力供應總成本350億元。
其三,需要完善價格機制,科學合理補償火電靈活性改造、儲能等各類靈活性資源參與系統調節所產生的成本,改變我國靈活性調節電源比重低的局面,以適應大規模新能源發展的需要。
其四,統籌考慮各區域的能源資源與需求,適應新能源集中式與分散式的規模化發展需要,建立高效清潔的能源輸配體系,更好發揮電力系統在能源轉型中的核心作用,以及電網在電力系統中的樞紐平臺作用。
繼續挖掘輸配電網存量資產效率效益,優化提升電網大范圍資源配置能力,聚焦用戶需求、遵循供電可靠性差異化標準實現配電網精益化發展。國家頂層設計、區域能源協同發展、省域能源革命、城市綜合能源要做好銜接、各司其職。
國家先后公布京津冀、粵港澳大灣區、長江三角洲等多個區域協同發展戰略,同時要求增強經濟發展優勢區域的經濟和人口的承載力,增強其他地區在保障糧食安全、生態安全、邊疆安全等方面的功能。從全國來看,就需要圍繞區域功能定位,充分發揮大范圍能源資源優化配置作用,針對不同地區稟賦特點和發展目標,因地制宜發展區域能源。
從區域協同發展來看,面向經濟發展空間結構的深刻改變,核心是圍繞中心城市和城市群,實現產業經濟轉移、環境聯防聯治、能源互聯互通布局、用能權和排污權等的協調。從一省來看,山西能源革命綜合改革試點(能源云)、內蒙古現代能源經濟(生態能源)、青海清潔能源示范省(能源惠民)等參與的一系列研究工作表明,要從全局謀一域,要以一域服務全局,要加強對地方能源革命差異化路徑探索。
從城市來看,城市智慧升級與能源變革愈發呈現雙軌融合態勢,構建清潔、低碳、高效和智慧的城市能源系統是大型城市能源轉型趨勢。城市是各類能源消費的聚集地,消費了80%能源,產生了75%碳排放,以城市為中心開展綜合能源規劃的效益潛力巨大。例如,針對北京,以TIMES和CGE模型為內核,構建城市能源綜合規劃模型,初步測算表明,通過提升電氣化水平,2025年北京能源強度將達到1.15~1.21噸標煤/萬元,較2015年下降約30%~34%。
推進能源數字化、智慧化轉型,創新發展能源互聯網,為破解多維目標平衡挑戰、挖掘更大綠色發展效益提供新路徑。數字技術的飛速發展使企業間的大規模協作成為可能。能源互聯網將開創一種新產業,形成一種新的生態關系和治理體系。這表現為多方之間發展的不平衡不充分關系轉化為共建共享共榮的協調一體關系,形成能源產業價值共創共享的合力,更有效促進營商環境優化及投資、市場、規則等治理現代化,將以一種平臺型的數字能源經濟新業態,帶動產業升級、促進能源革命。
另一方面,工業互聯網成為影響全球競爭格局關鍵領域。“十四五”是確立未來國家級工業互聯網主平臺的關鍵窗口期。是否擁有工業互聯網平臺,決定著企業和行業能否進化到下一代的組織形態。能源領域必須走出一條具有自身獨特賦能規律的工業互聯網之路。其中,電網所具有的網絡物理特性將在能源數字化轉型中發揮愈發重要作用。
三、實現能源治理體系和治理能力現代化
長期以來,各方對能源政策本身研究廣泛而深入,但對政策形成的過程還未引起足夠重視。能源產業是一個有機整體,對政策的協調性有很高的要求。政出多門、行業為中心的發展方式對能源戰略的有效實施增加了困難和挑戰。事實上,由于能源轉型節奏、能源管理體制演變、各行業市場化進程和國企改革間缺乏整體協調,以及我國能源市場結構與市場體系存在缺陷,單一政策往往導致行業間、上下游企業間發展不協調,甚至出現發展空間與利益的沖突。
此外,能源政策本應更多立足長遠,著眼長期不平衡不充分核心矛盾,但卻往往受當時焦點問題或相關主體影響,難以壯士斷腕,難以治未病,難以一以貫之。這就不可避免出現政策滯后性、過度引導、偏重一隅等無序、不協調現象。一個科學的政策形成機制將有效提升能源政策制定的合理性和有效性。在一定歷史時期,能源政策形成的方法、途徑、程序,以及主體表達意愿的方式都具有慣例化、規律性、制度性和穩定性,是融合了國家意志和多方利益主體訴求的不斷反饋、調整、博弈、完善的動態復雜過程。
這主要涉及政策問題的引入及主體的溝通、協調與決策幾個環節,核心是引入政策的制度資源有限性,以及政策制定者和各類影響者之間關系、互動途徑與方式。能源管理體制作為組織基礎,是影響能源政策形成機制科學性、有效性的根本所在,隨著我國政治、文化、經濟體制、管理體制等向前演進,需要與時俱進。貫徹黨的十九屆四中全會精神,“十四五”要完成能源治理體系和治理能力現代化任務,奠定能源安全新戰略長遠根基。
一是“十四五”要立法先行,按照系統論,建立總體協調各能源品種和能源行業關系的基礎性、綜合性能源法,避免單一能源品種單行法影響能源發展的整體協調性,從源頭上保障能源政策有序形成與發展。
二是需要著力構建市場機制有效、微觀主體有活力、宏觀調控有度的治理體系。一方面,創新和完善宏觀調控,打破地區壁壘、行政壁壘、行業壁壘、市場壁壘,解決“九龍治水”問題,從整體上處理好中央與地方之間能源發展的關系,處理好行業之間的協同,處理好能源轉型節奏與能源安全、綠色低碳、經濟性之間多目標的統籌,處理好行政規制與矯正市場失靈的平衡。
另一方面,回歸能源商品屬性,優化財政、產業、區域等政策直接作用的能源治理思路,發揮市場對資源優化配置的決定作用,提高能源市場化程度,放松市場準入的所有制限制,放松政府對能源價格的行政管制,發揮價格反映能源資源稀缺程度、市場供求關系和環境成本作用。
三是加強政策形成機制的制度規范性和創新性建設。提高能源政策議題引入制度資源的充裕性,拓寬利益訴求的表達渠道,健全參與制度和披露制度,更好適應未來復雜多變環境及市場主體多元化下政策需求,保障相關主體都能充分享有制度資源。統籌發揮協會協調、智庫支撐、媒體輿論、公眾民意監督等各方作用;建立政策審查制度、責任追究制度、外界監督評價機制,以及時動態調整政策;建立適當的制度,在行業政策付諸實施前開展規范化、制度化的協同工作。
四是加強能源統計機構、智庫機構和基礎學科建設,重點改變三個局面:其一,全面而有較高可信度的能源基礎數據不足,特別是參與國際能源治理的數據話語權不足。其二,能源領域智庫機構總量不足、力量分散、獨立性不夠,智庫和專家參與能源政策制定的規范化、制度化、正式化程度不夠。其三,更為綜合的能源基礎學科建設不足,尤其是能源互聯網、城市智慧能源、綜合能源、綠色金融、全球能源治理等需要全面加強。
四、結語
可以預期,“十四五”能源發展將更具新時代特征。需要注意的是,在加快能源轉型過程中,要保持對部分“過熱”技術產業布局低端化問題的清醒,避免重蹈卡脖子覆轍,要做好煤電因財務困境而裝機不足等重大潛在風險防范,要加快優化調整高比例新能源下電力發展規劃方法、重要參數設置原則。更為重要的是,要瞄向未來能源產業,開展能源安全新戰略長期路線圖的頂層設計,并一以貫之。
