CSPPLAZA光熱發電網報道:近日,本網發布的一則《美國西南研究院聯合GE研發的超臨界二氧化碳渦輪機順利通過測試》的新聞在光熱發電行業朋友圈廣泛傳播。
超臨界二氧化碳渦輪機可用于超臨界二氧化碳循環光熱發電系統,該渦輪機的成功研發對超臨界CO2光熱發電技術的商業化具有重要意義。
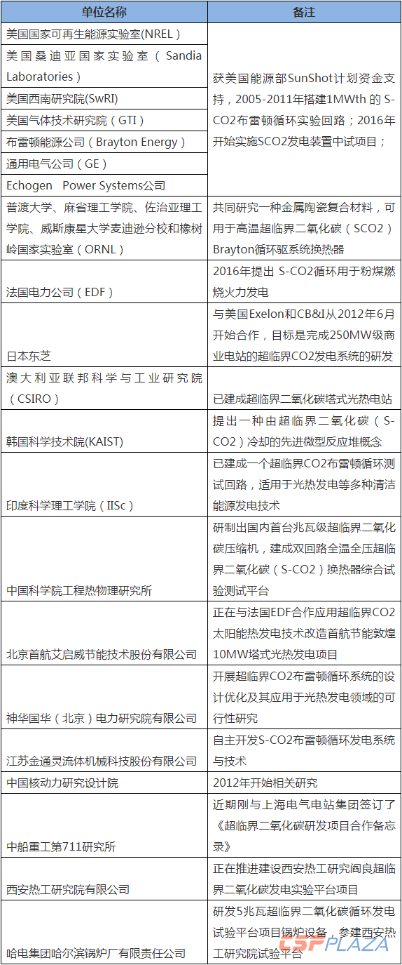
當前,包括美國、中國、法國、日本等多個國家的科研機構和相關企業都在進行超臨界二氧化碳發電技術的研究和產業化布局。

表:已展開超臨界二氧化碳發電技術研究的國內外部分相關單位
為何要發展超臨界二氧化碳發電技術?
超臨界二氧化碳(S-CO2)發電技術采用S-CO2布雷頓循環,是一種用超臨界狀態的二氧化碳作為工質的渦輪發動機熱循環技術。
目前承擔基礎負荷的發電形式主要是火力發電(鍋爐+汽輪機),該能量轉換系統采用的工質是水-水蒸汽。鍋爐主要是提供熱源(燃煤),水在封閉管路中經升壓后到鍋爐中去吸熱,然后再進入汽輪機膨脹做功,推動汽輪機旋轉進而驅動發電機向電網供電。水的臨界點為溫度T=374℃(647 K)、壓力22.05 MPa(220.5 bar)。目前最先進的超超臨界火電機組運行參數情況為:溫度高于593℃,水蒸汽壓力高于31MPa。
而超臨界二氧化碳電力循環系統,其主要的核心部件包括壓縮機、透平、回熱器、冷卻裝置、吸熱裝置等。工質CO2的臨界溫度為 31℃(304K),臨界壓力為 7.38MPa(73.8bar)。該系統可以實現較高的熱電轉換效率并超越傳統的蒸汽輪機。同時,處于超臨界狀態下的CO2具有高的流動密度、傳熱性、粘度低,可以大大減小系統中渦輪機械和換熱器的結構尺寸,降低運行維護成本。
此外,二氧化碳的臨界條件容易達到,化學性質不活潑,無色無味無毒,安全,價格便宜,純度高,易獲得。這些特性,使得它很適合用作熱力循環工質。
超臨界二氧化碳+光熱發電會產生什么效應?
目前常見的光熱電站多用導熱油、熔鹽或直接用水蒸汽做傳熱流體,通過上述傳熱介質將光場收集到的熱量傳給機組,但流體的性質限制了機組性能。如導熱油溫度上限為400攝氏度左右,硝酸鹽則為590攝氏度左右。
而較高的運行溫度意味著較高的循環熱效率和能更有效的儲熱。超臨界二氧化碳布雷頓循環僅需外界提供500到800℃的溫度,這是應用目前光熱發電技術很容易達到的溫度。
NREL主持超臨界二氧化碳布雷頓循環10MW級示范項目的高級工程師和主要負責人Craig Turchi曾表示,經過一系列研究,我們認為超臨界二氧化碳作為工質的光熱發電系統在高達600到700攝氏度的溫度范圍內運行都可以有良好表現。
超臨界二氧化碳發電可以在500攝氏度以上,20兆帕的大氣壓下實現高效率的熱能利用,可以輕松達到45%以上,這將有效提高電力產能。美國能源部之所以支持此項研發,也是看到了此項技術在提高發電效率和降低成本方面的巨大潛力。
此外,超臨界CO2透平如果用于地面發電廠,除了體積小、重量輕之外,還可以不用水,適合荒漠缺水地區的應用,是太陽能光熱發電的理想選擇,使用CO2做工質時,不存在工質凍結的問題,管路上不用電伴熱,施工簡單,并可顯著降低成本。其應用于太陽能光熱發電系統可實現效率的顯著提升。系統僅需要較低的熱量即可啟動發電機、其應對負荷變化調整迅速、支持快速啟停,這些優點是普通發電系統無法比擬的。
SolarReserve首席技術官Bill Gould曾表示,此種技術對光熱發電站啟動過慢的缺陷是一種有益的改善。
作為一種在全球范圍內尚處于發展階段的發電形式,目前光熱發電的優勢和短板都非常明顯,而制約其發展的最大短板是成本問題,而超臨界二氧化碳技術的發展無疑可大大提升光熱電站的效率,進而大大降低其成本。
研發和商業化應用速度正逐步加快
事實上,超臨界二氧化碳布雷頓循環的相關研究,國際上早在20世紀六七十年代就開始了。由于其功率密度高,對輪盤和葉片的性能要求很高,當時的加工工藝難以滿足。直到90年代以后,隨著高精度數控機床的應用,相關制造工藝得以突破,相關的研制工作才開始進行。
本世紀以來,在能源、環保問題加劇的情況下,超臨界二氧化碳布雷頓循環技術更是引起各國的關注。美國在這方面尤其積極,美國能源部(DOE)于2011年開始實施太陽能應用領域的“Sunshot”攻關計劃,該項目中的超臨界二氧化碳布雷頓循環系統研發項目的主體項目為10MW超臨界二氧化碳發電機組項目研發和測試,由美國桑迪亞(Sandia)國家實驗室-核能系統實驗室(NESL)承擔相關的實驗研究。
在技術成熟度和應用領域推進規劃方面,美國能源部(DOE)已開展實施10MW示范項目時即討論了市場應用和推進時間表。該計劃主要分為以下進程:2015~2020年,實現在工業余熱利用領域的應用,效率超過ORC循環機組的方式;2020~2025年,實施光熱發電領域的應用,在10~100MW功率等級內效率超過蒸汽輪機;2025年以后研發實施化石燃料SCO2電廠、第四代核電和直燃式SCO2發電裝置。
而本文此前發布的新聞《美國西南研究院聯合GE研發的超臨界二氧化碳渦輪機順利通過測試》則意味著DOE的上述計劃已取得重大進展。

圖:超臨界二氧化碳渦輪機
中國關注與參與度不斷提升
除了領跑者美國以外,其他各國也在此領域加快研發步伐,尤其是中國也開始愈發重視該技術的發展,相關企業也在積極參與并已取得一定進展。
國內從2012年左右開始針對此領域進行研究,中國核動力研究設計院、西安熱工院、中船重工 711 研究所等企業機構聯合相關高校和研究所開始在系統理論、零部件加工等方面進行探索。
本網針對近年來國內相關單位在該領域的動態進行了如下匯總:
2015年9月,上市公司金通靈公告根據市場需求分析結合自身資源能力,自主開發S-CO2布雷頓循環發電系統與技術。委托中科熱物理所提供S-CO2技術咨詢服務,期限為36月。該公司計劃從關鍵技術研發到小規模系統示范,再到與太陽能聚光和儲熱系統聯調中試,為S-CO2布雷頓循環發電系統的產業化奠定基礎,從而占領市場制高點,引領太陽能熱發電和高溫核能的技術創新。
2017年3月,哈電集團哈爾濱鍋爐廠有限責任公司與西安熱工研究院簽訂了5兆瓦超臨界二氧化碳循環發電試驗平臺項目鍋爐設備合同,參與建設二氧化碳循環發電試驗臺。
2018年2月,由中國科學院工程熱物理研究所研制的國內首臺MW級超臨界二氧化碳壓縮機,在中國航發沈陽黎明航空發動機有限責任公司燃氣輪機分公司完成加工裝配,成功交付工程熱物理研究所衡水基地。壓縮機是超臨界二氧化碳布雷頓循環系統的核心部件之一,它的研制成功,是我國在超臨界二氧化碳布雷頓循環系統研究領域的一次重大突破。

圖:國內首臺兆瓦級的超臨界二氧化碳壓縮機(圖片來自中國科學院工程熱物理研究所網站)
2018年5月,超臨界CO2太陽能熱發電技術入選了中國電機工程學會學術工作委員會主任委員周孝信院士、中國電機工程學會副秘書長陳小良發布的《能源動力領域十項重大工程技術難題》。
2018年6月15日,首航節能與法國電力在北京舉行S-CO2循環光熱發電技術研發項目啟動儀式。雙方將憑借各自在光熱領域的技術積累,共同開發高效率的光熱發電技術,旨在降低光熱發電成本。同時,這項技術將用于改造首航節能敦煌10MW塔式,這將成為中國乃至全球范圍內首個超臨界二氧化碳光熱發電技術的實際案例。
圖:正在利用超臨界二氧化碳技術改造的首航節能敦煌10MW熔鹽塔式光熱電站
2018年8月,科技部發布了《科技部關于發布國家重點研發計劃“智能機器人”等重點專項2018年度項目申報指南的通知》,其中“超臨界CO2太陽能熱發電關鍵基礎問題研究(基礎研究類)”被列入“可再生能源與氫能技術”,是“太陽能”創新鏈(技術方向)的重點研究任務。
2018年9月21日,我國首座大型超臨界二氧化碳壓縮機實驗平臺在衡水基地正式建成。實驗平臺是用于測試超臨界二氧化碳壓縮機工作性能和開展超臨界二氧化碳流體壓縮特性相關基礎實驗的通用平臺,還可以用于開展高速轉子測試、軸承測試和密封測試等實驗。

圖:超臨界二氧化碳壓縮機實驗平臺(測試系統)(圖片來自中國科學院工程熱物理研究所網站)
2018年11月,我國首座“雙回路全溫全壓超臨界二氧化碳(S-CO2)換熱器綜合試驗測試平臺”在中國科學院工程熱物理研究所廊坊中試基地建成。
2019年4月,中科衡發公司與廣州同益公司和華電同德公司在中科衡水創新動力研發基地,舉行超臨界二氧化碳發電裝備產業化簽約儀式,此次合作將推進超臨界二氧化碳換熱器和壓縮機等產品的生產與銷售。
需要攻克哪些技術難點?
超臨界二氧化碳機組目前已接近商業化,按照NREL的工作思路,先從簡單的超臨界CO2布雷頓循環入手,一步步挖掘潛力,提高系統性能,增加采用能夠大幅提高效率的技術措施,具體如下:
1)增加透平進口溫度:從500攝氏度提高到700攝氏度或更高。
2)壓縮過程由兩步完成。即有主壓縮機,還有“再壓”壓縮機。
3)使用壓縮機中間冷卻。
4)透平也分兩級,并對排出的工質再熱。
5)壓縮機和透平為分軸式,使其各在優化的轉速運行。
6)增加底循環,如朗肯循環或串聯的超臨界CO2循環。
但在具體工程實施過程中,需要解決的技術難點如下:
1)高溫高壓的超臨界二氧化碳對金屬材料的腐蝕特性;
2)回熱器、吸熱器等裝置中的流動傳熱特性;
3)高速輕型轉子的制造及平衡、高壓密封、高速軸承系統。
綜上,超臨界二氧化碳發電技術及裝置已經逐步從實驗階段發展到商業化的臨界點。眾多商業機構如發電公司、零部件供應商、設計研發企業開始形成產業聯合體。世界范圍內已經有多臺1-10MW級別的機組處于商業示范運營階段。更高功率和參數等級的機組正在設計研發階段,各研究及商業機構均試圖搶占最前沿的技術領域和未來產品市場。
同時,雖然超臨界二氧化碳光熱發電技術研究尚處于起步階段,在中國甚至全球范圍內對該項技術的研究也屬于新課題。但是,其優良的特性和對發電技術可能帶來的顛覆已經得到了大眾越來越廣泛的認知,其技術研發和商業化應用進程的速度也正在逐步加快。
按照美國能源部此前制定的計劃,希望通過該技術的研發,到2020年將太陽熱發電電價降到6美分/kWh;熱機采用干冷不用水,循環效率大于50%。在2020年實現降低75%成本的目標,使太陽能發電于2030年占全美電力的14%,2050年占27%。
隨著超臨界二氧化碳循環技術的不斷發展完善,超臨界二氧化碳光熱發電技術開始跨入商業化應用臨界點,光熱發電技術有望籍此彌補其成本過高的缺陷,獲得跨越式發展,這將為太陽能光熱發電產業開創更光明的未來。
