來源:CSPPLAZA光熱發電網 | 0評論 | 4352查看 | 2018-01-10 17:12:00
CSPPLAZA光熱發電網訊:由CSPPLAZA主辦、常州龍騰光熱科技股份有限公司聯合協辦的中國光熱發電產業回顧與展望領導者峰會暨CSPPLAZA2018新年匯(CPM2018)將于1月19日在北京盛大召開。
本屆峰會在議程環節將聚焦2017年首批光熱示范項目的推進情況,總結2017年中國光熱發電產業取得的成績、經驗與教訓,探討首批示范項目的退出、廢止及電價聯動機制、第二批示范項目的篩選機制以及2018年中國光熱發電產業該如何實現穩健和快速發展等行業熱點問題。
截止目前,已有地方政府、行業權威機構、項目開發商、EPC商、設計院、工程建設公司、科研機構、光熱裝備廠商、工程咨詢服務商、檢測與認證機構、配套與輔助裝備提供商等116家單位報名參加此次大會,現將參加單位名錄正式公布,以便參會代表們提前做好對接交流準備。
國家能源專家咨詢委員會
中國可再生能源學會
國家發改委能源研究所可再生能源中心
電力規劃設計總院
水電水利規劃設計總院
國網能源研究院
國家太陽能光熱產業技術創新戰略聯盟
中國科學院電工研究所
世界銀行
青海省海西州德令哈市政府
新疆自治區哈密市發改委
ACWA Power
ENGIE
Fichtner GmbH&Co.KG
SkyFuel
SBP/CSPSERVICES
Anija Business Management Ltd
大唐新能源有限公司
中國廣核新能源控股有限公司
中國船舶重工集團
山東電力建設第三工程公司
天津濱海光熱發電投資有限公司
中國能建西北電力設計院新能源開發有限公司
中國電建西北勘測設計研究院有限公司
北京首航艾啟威節能技術股份有限公司
浙江中控太陽能技術有限公司
中陽張家口察北能源有限公司
北京兆陽光熱技術有限公司
蘭州大成科技股份有限公司
張北華強兆陽能源有限公司
中信張北新能源開發有限公司
常州龍騰光熱科技股份有限公司
江蘇鑫晨光熱技術有限公司
北京華峰前海新能源科技有限公司
南京中核能源工程有限公司
北京清蕓陽光能源科技有限公司
中海陽能源集團股份有限公司
上海電氣亮源光熱工程有限公司
中機華信誠電力工程有限公司
中廣核工程有限公司
中廣核研究院有限公司北京分公司
金科新能源有限公司
中鋼國際工程技術股份有限公司
北京天潤新能投資有限公司
河北佐美新能源科技有限公司
新疆嘉湘投資有限公司
海富產業投資基金管理有限公司
太行融資租賃(上海)有限公司
中國能源建設集團天津電力建設有限公司
中國電力工程顧問集團西北電力設計院有限公司
內蒙古電力勘測設計院有限責任公司
中國電力工程顧問集團華北電力設計院有限公司
源和電站股份有限公司
湖北省電力勘測設計院
中國能源建設集團新疆電力設計院有限公司
河北能源工程設計有限公司
北京國電德勝工程項目管理有限公司
思安新能源股份有限公司
中國石化潤滑油有限公司天津分公司
西門子(中國)有限公司
寧夏新銳電氣有限公司
SQM(北京)貿易有限公司
青海聯大化工科技有限公司
瑞環(內蒙古)太陽能有限公司
山東北辰機電設備股份有限公司
北京天瑞星光熱技術有限公司
山東匯銀新能源科技有限公司
浙江久立特材科技股份有限公司
山東耀國光熱科技股份有限公司
旭硝子特種玻璃(大連)有限公司
山東金晶科技股份有限公司
浙江大明玻璃有限公司
臺玻悅達太陽能鏡板有限公司
煙臺民興玻璃有限公司
百吉瑞(天津)新能源有限公司
深圳市愛能森科技有限公司
江蘇聯儲能源科技有限公司
東方宏海新能源科技發展有限公司
四川川潤液壓潤滑設備有限公司
北京瑞科同創能源科技有限公司
北京智陽科技有限公司
蘇州首諾導熱油有限公司
北京佳潔能新節能技術有限公司
北京市閥門總廠股份有限公司
荷蘭HP閥門
浙江高中壓閥門廠有限公司
威茨曼金屬制品(江陰)有限公司
江陰市華方新能源高科設備有限公司
恒豐泰精密機械股份有限公司
浙江臺玖精密機械有限公司
青島艾迪森科技股份有限公司
江蘇飛躍機泵集團有限公司
四川自貢工業泵有限責任公司
河北諾維光伏設備有限公司
許昌許繼晶銳科技有限公司
上海賽臣電子科技有限公司
杭州佐帕斯工業有限公司
久盛電氣股份有限公司
沈陽市中色測溫儀表材料研究所有限公司
山東魯陽節能材料股份有限公司
蘇州優尼科絕熱技術有限公司
深圳市大族電氣智能裝備有限公司
無錫北微傳感科技有限公司
葛洲壩中科儲能技術有限公司
南京盛達昊東鋼結構有限公司
北京巴布科克.威爾科克斯有限公司
北京全三維能源科技股份有限公司
北京恒聚化工集團有限責任公司
上海洛丁森工業自動化設備有限公司
南京菲尼克斯電氣有限公司
江蘇國電新能源裝備有限公司
德國弗萊克森公司上海代表處
深圳東康前海新能源有限公司
甘肅林濤表面科技有限公司
合肥波林新材料股份有限公司
遼寧萊特萊德環境工程有限公司
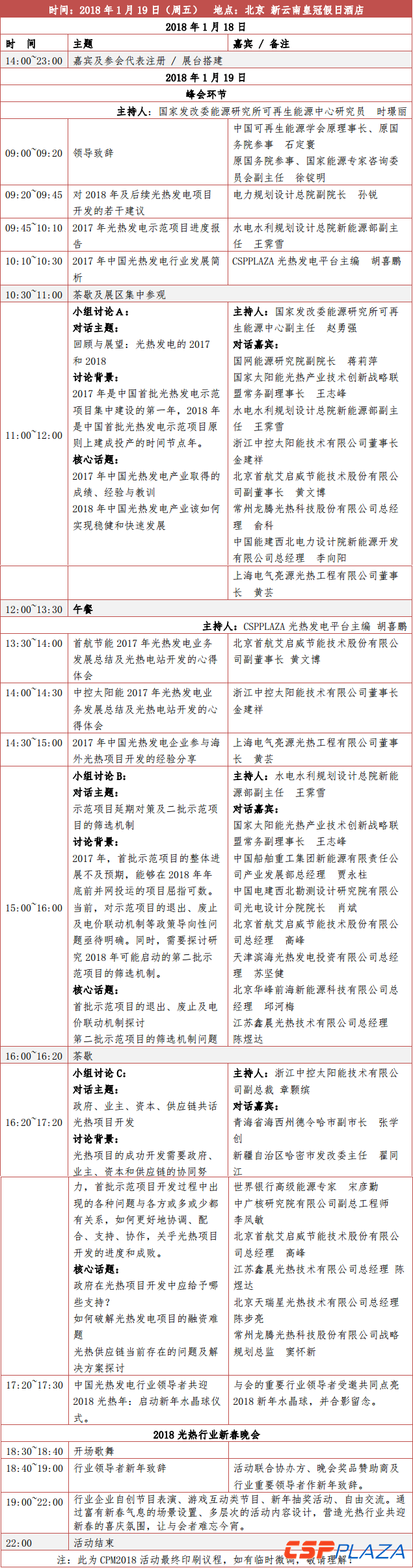
另附峰會終版議程:


掃描報名參加本次活動
注:了解更多關于本屆新年匯活動詳情,請您聯系CSPPLAZA。聯系電話:010-85618022;010-85618023;郵箱:event@cspplaza.com。