來源: CSPPLAZA光熱發電網 | 0評論 | 5385查看 | 2017-12-19 15:20:00
CSPPLAZA光熱發電網訊:由CSPPLAZA主辦、常州龍騰光熱科技股份有限公司聯合協辦的2018中國光熱發電產業回顧與展望領導者峰會暨CSPPLAZA2018新年匯(CPM2018)將于1月19日在北京盛大召開,大會詳細議程今日正式發布。
本次活動定位為高層次新春聚會活動,另已獲得北京天瑞星光熱技術有限公司、SkyFuel、山東匯銀新能源科技有限公司、山東北辰機電設備股份有限公司、AGC集團旭硝子特種玻璃(大連)有限公司、百吉瑞(天津)新能源有限公司、深圳市愛能森科技有限公司、比利時CMI、東方宏海新能源科技發展有限公司等知名光熱企業的大力支持。
本屆峰會在議程環節將聚焦2017年首批光熱示范項目的推進情況,總結2017年中國光熱發電產業取得的成績、經驗與教訓,探討首批示范項目的退出、廢止及電價聯動機制、第二批示范項目的篩選機制以及2018年中國光熱發電產業該如何實現穩健和快速發展等行業熱點問題。
本次活動的一大亮點是,主辦方旨在打造光熱發電行業最高端,最溫暖的新春年會。1月19日晚,將以全新的光熱行業新春晚會形式呈現。通過富有新春氣息的場景設置,企業自創節目表演、游戲活動類節目、新年抽獎活動等多層次的內容設計,讓與會者難忘今宵!
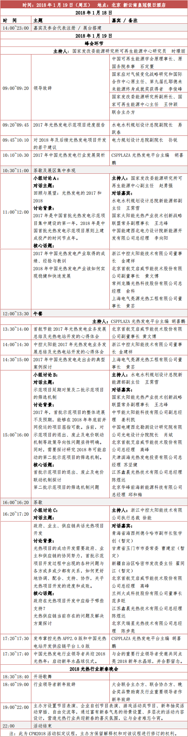
以下為CPM2018活動擬定議程:


掃描報名參加本次活動

掃描申報新年晚會節目
一直以來,我們都在期待著光熱產業的成功,但這成功依然距我們似山巔之遠。2018年,我們需要勇敢出發,去全力突破前行道路上叢生的荊棘,贏得未來。
通過這一高端新春聚會平臺,推動行業領導者之間的融合交流,總結2017年的經驗得失,共同謀劃2018年的發展之道。
行業領導者新春聚會!CSPPLAZA2018新年匯倡導輕松、自由、愉悅的平臺氛圍,這是歲末迎新之際,光熱行業聊過往、話未來的高價值思想和文化共享平臺。
CSPPLAZA新年匯是CSPPLAZA年度例行線下活動,于每年的農歷春節前舉辦,2018新年匯為第三屆活動,為進一步優化CSPPLAZA線下活動體系,為行業提供差異化的線下活動體驗,本屆新年匯在活動設計上與往屆相比做出了重大調整。
定向邀請行業領導者300人
政府和行業協會、光熱項目業主單位、EPC、設計院、投資機構、銀行、CSPPLAZA平臺會員單位領導。
注:了解更多關于本屆新年匯活動詳情,請您聯系CSPPLAZA。聯系電話:010-85618022;010-85618023;郵箱:event@cspplaza.com。