• <tbody id="gh6o4"></tbody>
    <track id="gh6o4"><span id="gh6o4"><td id="gh6o4"></td></span></track><menuitem id="gh6o4"><dfn id="gh6o4"></dfn></menuitem>

    <tbody id="gh6o4"></tbody>
    <bdo id="gh6o4"><optgroup id="gh6o4"><thead id="gh6o4"></thead></optgroup></bdo>

        <menuitem id="gh6o4"><optgroup id="gh6o4"></optgroup></menuitem>
        1. <progress id="gh6o4"><nobr id="gh6o4"></nobr></progress>
          <progress id="gh6o4"><nobr id="gh6o4"></nobr></progress>
          <menuitem id="gh6o4"><optgroup id="gh6o4"><thead id="gh6o4"></thead></optgroup></menuitem>
          <nobr id="gh6o4"><dfn id="gh6o4"></dfn></nobr>
          <bdo id="gh6o4"><optgroup id="gh6o4"><dd id="gh6o4"></dd></optgroup></bdo>
        2. 綠證核發及自愿認購交易制度正式試行
          來源:國家發改委 | 0評論 | 3776查看 | 2017-02-03 10:35:00    
                 國家發展改革委財政部國家能源局關于

            試行可再生能源綠色電力證書核發及

            自愿認購交易制度的通知

            發改能源[2017]132號

            各省、自治區、直轄市發展改革委、財政廳(局)、能源局、物價局,國家能源局各派出機構,國家電網公司、南方電網公司、內蒙古電力公司,華能、大唐、華電、國電、國電投、神華、三峽、華潤、中核、中廣核、中節能集團公司,水電總院、電規總院、各有關協會、國家可再生能源中心:

            為引導全社會綠色消費,促進清潔能源消納利用,進一步完善風電、光伏發電的補貼機制,擬在全國范圍內試行可再生能源綠色電力證書核發和自愿認購,現將有關要求通知如下:

            一、建立可再生能源綠色電力證書自愿認購體系。可再生能源綠色電力證書交易制度是完善可再生能源支持政策和創新發展機制的重大舉措,有利于促進清潔能源高效利用和降低國家財政資金的直接補貼強度,對凝聚社會共識、推動能源轉型具有積極意義。鼓勵各級政府機關、企事業單位、社會機構和個人在全國綠色電力證書核發和認購平臺上自愿認購綠色電力證書,作為消費綠色電力的證明。

            根據市場認購情況,自2018年起適時啟動可再生能源電力配額考核和綠色電力證書強制約束交易。

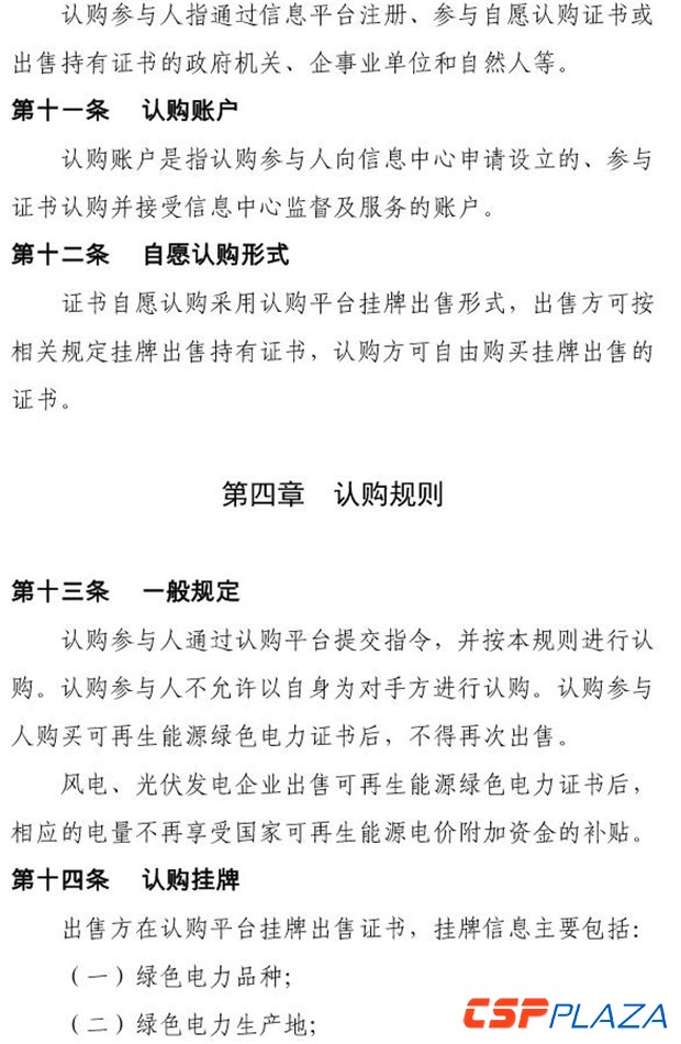
            二、試行可再生能源綠色電力證書的核發工作。綠色電力證書是國家對發電企業每兆瓦時非水可再生能源上網電量頒發的具有獨特標識代碼的電子證書,是非水可再生能源發電量的確認和屬性證明以及消費綠色電力的唯一憑證。從即日起,將依托可再生能源發電項目信息管理系統,試行為陸上風電、光伏發電企業(不含分布式光伏發電,以下同)所生產的可再生能源發電量發放綠色電力證書。

            風電、光伏發電企業通過可再生能源發電項目信息管理系統,依據項目核準(備案)文件、電費結算單、電費結算發票和電費結算銀行轉賬證明等證明材料申請綠色電力證書,國家可再生能源信息管理中心按月核定和核發綠色電力證書。

            三、完善綠色電力證書的自愿認購規則。綠色電力證書自2017年7月1日起正式開展認購工作,認購價格按照不高于證書對應電量的可再生能源電價附加資金補貼金額由買賣雙方自行協商或者通過競價確定認購價格。

            風電、光伏發電企業出售可再生能源綠色電力證書后,相應的電量不再享受國家可再生能源電價附加資金的補貼。

            綠色電力證書經認購后不得再次出售,國家可再生能源信息管理中心負責對購買綠色電力證書的機構和個人核發憑證。

            四、做好綠色電力證書自愿認購責任分工。國家可再生能源信息管理中心依托可再生能源發電項目信息管理系統,建設和管理全國綠色電力證書核發和認購平臺,做好風電、光伏發電企業的綠色電力證書核發工作,并組織開展全國綠色電力證書認購工作。國家可再生能源信息管理中心定期統計并向全社會發布風電、光伏發電企業綠色電力證書的售賣信息。

            各風電、光伏發電企業負責按照相關要求及時在國家能源局可再生能源發電項目信息管理系統填報信息;各電網企業負責做好補貼核減工作,并協助做好發電項目結算電量的復核。

            各單位要高度重視本項工作,認真貫徹落實相關要求,按照職責分工加快推進相關工作,促進可再生能源產業持續健康發展。

              附件:《綠色電力證書核發及自愿認購規則(試行)》

                
          最新評論
          0人參與
          馬上參與
          最新資訊

        3. <tbody id="gh6o4"></tbody>
          <track id="gh6o4"><span id="gh6o4"><td id="gh6o4"></td></span></track><menuitem id="gh6o4"><dfn id="gh6o4"></dfn></menuitem>

          <tbody id="gh6o4"></tbody>
          <bdo id="gh6o4"><optgroup id="gh6o4"><thead id="gh6o4"></thead></optgroup></bdo>

              <menuitem id="gh6o4"><optgroup id="gh6o4"></optgroup></menuitem>
              1. <progress id="gh6o4"><nobr id="gh6o4"></nobr></progress>
                <progress id="gh6o4"><nobr id="gh6o4"></nobr></progress>
                <menuitem id="gh6o4"><optgroup id="gh6o4"><thead id="gh6o4"></thead></optgroup></menuitem>
                <nobr id="gh6o4"><dfn id="gh6o4"></dfn></nobr>
                <bdo id="gh6o4"><optgroup id="gh6o4"><dd id="gh6o4"></dd></optgroup></bdo>
              2. 免费国产好深啊好涨好硬视频