• <tbody id="gh6o4"></tbody>
    <track id="gh6o4"><span id="gh6o4"><td id="gh6o4"></td></span></track><menuitem id="gh6o4"><dfn id="gh6o4"></dfn></menuitem>

    <tbody id="gh6o4"></tbody>
    <bdo id="gh6o4"><optgroup id="gh6o4"><thead id="gh6o4"></thead></optgroup></bdo>

        <menuitem id="gh6o4"><optgroup id="gh6o4"></optgroup></menuitem>
        1. <progress id="gh6o4"><nobr id="gh6o4"></nobr></progress>
          <progress id="gh6o4"><nobr id="gh6o4"></nobr></progress>
          <menuitem id="gh6o4"><optgroup id="gh6o4"><thead id="gh6o4"></thead></optgroup></menuitem>
          <nobr id="gh6o4"><dfn id="gh6o4"></dfn></nobr>
          <bdo id="gh6o4"><optgroup id="gh6o4"><dd id="gh6o4"></dd></optgroup></bdo>
        2. 海南省:2025年6月1日前已明確電價的光熱項目不納入機制電價競價主體范圍
          發布者:Catherine | 0評論 | 2352查看 | 2025-11-04 10:17:58    

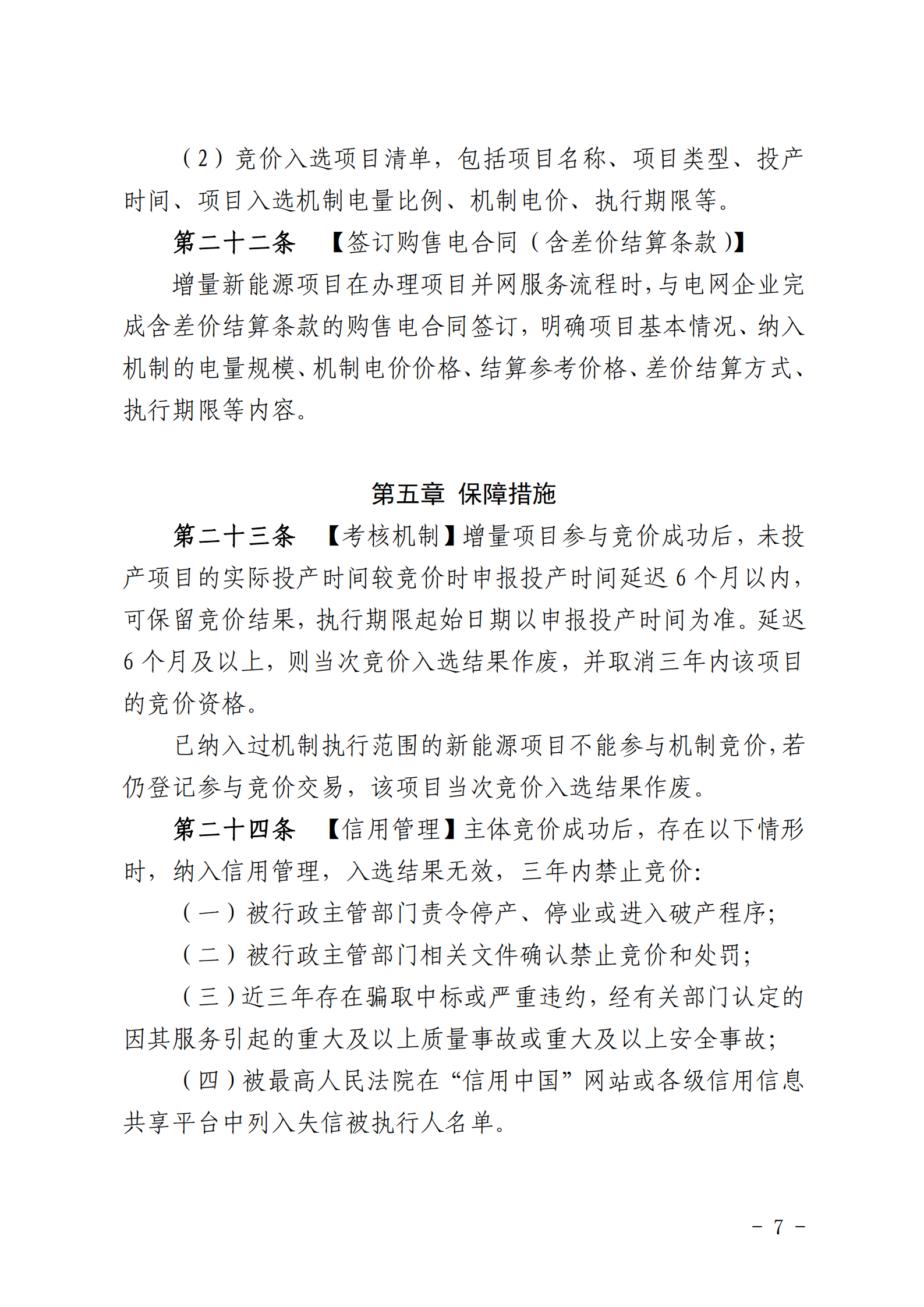
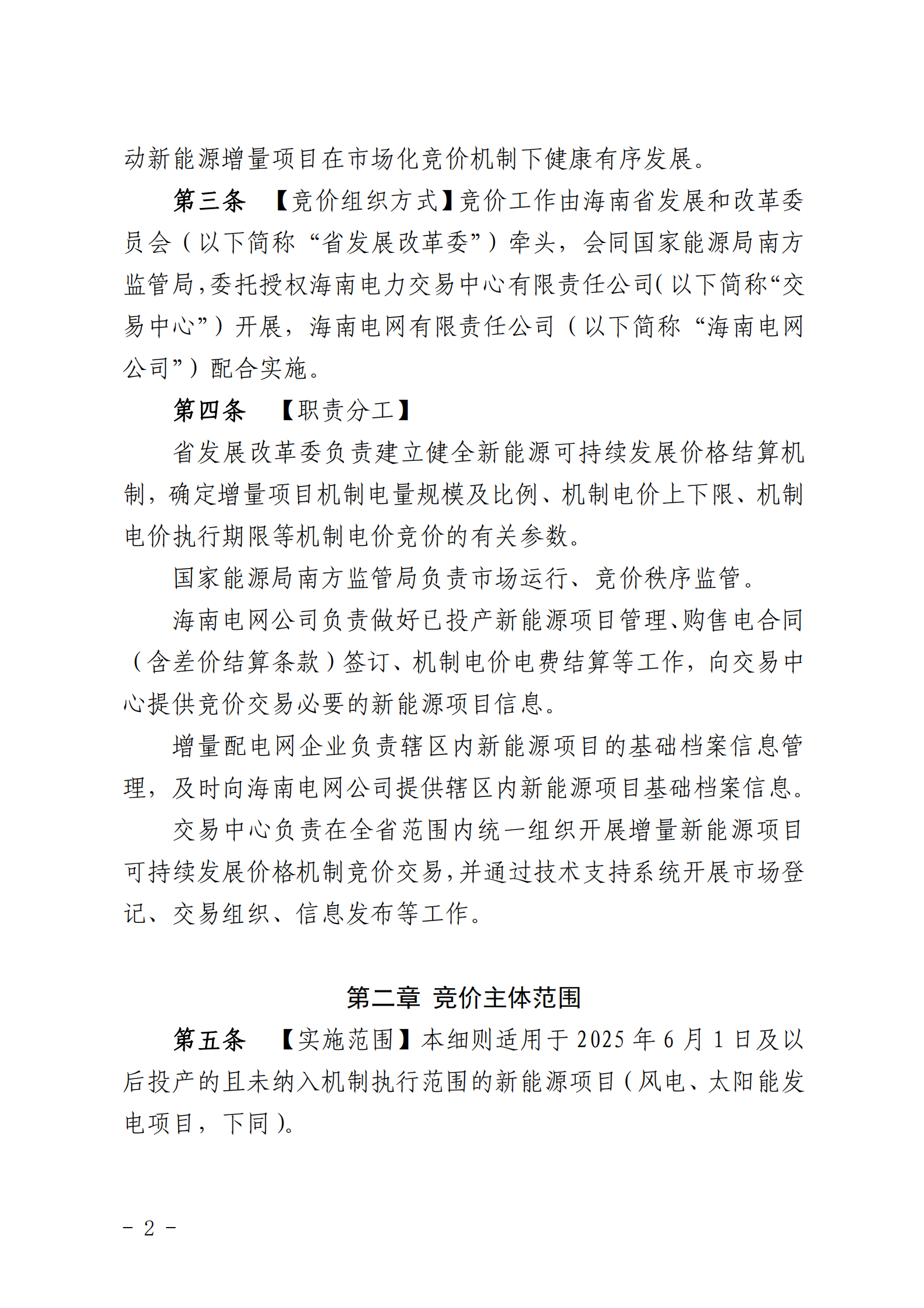
          11月3日,海南電力交易中心印發海南省新能源上網電價市場化改革配套細則的通知。


          《海南省增量新能源項目可持續發展價格結算機制競價實施細則》提到,適用于2025年6月1日及以后投產的且未納入機制執行范圍的新能源項目(風電、太陽能發電項目,下同)。


          選擇全部自發自用模式的大型工商業分布式光伏項目,不納入機制電價競價主體范圍。


          2025年6月1日前已明確電價的光熱項目、競爭性配置的海上風電項目,不納入機制電價競價主體范圍。


          詳情如下:


          附件1:海南省增量新能源項目可持續發展價格結算機制競價實施細則

          【附件1】海南交易〔2025〕114號 附件1:海南省增量新能源項目可持續發展價格結算機制競價實施細則-2025-10-31_01.png【附件1】海南交易〔2025〕114號 附件1:海南省增量新能源項目可持續發展價格結算機制競價實施細則-2025-10-31_02.png【附件1】海南交易〔2025〕114號 附件1:海南省增量新能源項目可持續發展價格結算機制競價實施細則-2025-10-31_03.png【附件1】海南交易〔2025〕114號 附件1:海南省增量新能源項目可持續發展價格結算機制競價實施細則-2025-10-31_04.png【附件1】海南交易〔2025〕114號 附件1:海南省增量新能源項目可持續發展價格結算機制競價實施細則-2025-10-31_05.png【附件1】海南交易〔2025〕114號 附件1:海南省增量新能源項目可持續發展價格結算機制競價實施細則-2025-10-31_06.png【附件1】海南交易〔2025〕114號 附件1:海南省增量新能源項目可持續發展價格結算機制競價實施細則-2025-10-31_07.png【附件1】海南交易〔2025〕114號 附件1:海南省增量新能源項目可持續發展價格結算機制競價實施細則-2025-10-31_08.png



          相關閱讀
          最新評論
          0人參與
          馬上參與
          最新資訊

        3. <tbody id="gh6o4"></tbody>
          <track id="gh6o4"><span id="gh6o4"><td id="gh6o4"></td></span></track><menuitem id="gh6o4"><dfn id="gh6o4"></dfn></menuitem>

          <tbody id="gh6o4"></tbody>
          <bdo id="gh6o4"><optgroup id="gh6o4"><thead id="gh6o4"></thead></optgroup></bdo>

              <menuitem id="gh6o4"><optgroup id="gh6o4"></optgroup></menuitem>
              1. <progress id="gh6o4"><nobr id="gh6o4"></nobr></progress>
                <progress id="gh6o4"><nobr id="gh6o4"></nobr></progress>
                <menuitem id="gh6o4"><optgroup id="gh6o4"><thead id="gh6o4"></thead></optgroup></menuitem>
                <nobr id="gh6o4"><dfn id="gh6o4"></dfn></nobr>
                <bdo id="gh6o4"><optgroup id="gh6o4"><dd id="gh6o4"></dd></optgroup></bdo>
              2. 免费国产好深啊好涨好硬视频