8月23日,青海省發展和改革委員會、青海省能源局聯合印發《青海省能源領域碳達峰實施方案》(以下簡稱“方案”)并發布通知。

方案指出,要提升多極支撐清潔能源供給能力。
集約化發展風電光伏部分明確,統籌推進風電、光伏發電規模化發展,采用多能互補開發模式,以沙漠、戈壁和荒漠化地區為重點,在符合國土空間規劃、用途管制要求和氣候可行性論證的基礎上,謀劃布局“三類一區”大基地,重點加快海南戈壁基地、柴達木沙漠基地建設,分階段適時推進源網荷儲一體化、光熱一體化等市場化項目建設。因地制宜推廣光伏治沙。
方案強調要穩妥發展光熱發電。發揮光熱發電靈活調節、電網支撐和促進新能源消納的優勢,推進光熱發電多元化開發建設。創新技術發展模式,示范推進光熱與光伏一體化友好型融合電站。加快建成多個十萬千瓦級的光熱發電項目,推動各類型光熱發電關鍵部件、熔融鹽等核心材料和系統集成技術開發,著力培育自主知識產權的光熱發電核心技術和產業鏈優勢。


據CSPPLAZA光熱發電網統計,目前位于青海的三峽能源海西基地格爾木光伏光熱項目、三峽能源青海青豫直流1000MW光伏光熱項目、中廣核太陽能德令哈100萬千瓦光伏光熱項目(80萬千瓦光伏+20萬千瓦光熱)、中電建共和100萬千瓦光伏光熱項目等多個含光熱發電系統的新能源大基地項目正在積極推進建設,此外還有多個同類型項目也在積極規劃或開展前期準備工作。
方案表示,提升多能互補儲能調峰能力可通過發展優質調峰電源實現,如開展太陽能熱發電參與系統調峰的聯調運行示范,提高電力系統安全穩定水平。


方案指出,要構建開放共享能源合作體系。舉辦“一帶一路”清潔能源發展論壇,建立國際合作機制,構建對外開放戰略通道,搭建能源資源領域投資合作平臺,培育“互聯網+展會”新模式,推進清潔能源開發和碳達峰碳中和一致行動,籍此推動光伏、熔融鹽、儲能等領域技術、裝備和服務走出去,打造“一帶一路”清潔能源建設合作新樣板。

方案原文如下:
青海省能源領域碳達峰實施方案
為深入貫徹落實黨中央、國務院和省委、省政府關于碳達峰碳中和的重大戰略決策和總體部署,扎實推進青海省能源領域碳達峰工作,根據《國家發展改革委國家能源局關于印發〈推動能源綠色低碳轉型做好碳達峰工作的實施方案〉的通知》(發改能源〔2022〕280號)、《青海省碳達峰實施方案》(青政〔2022〕65號)等要求,結合我省實際,制定本實施方案。
一、總體要求
(一)指導思想
以習近平新時代中國特色社會主義思想為指導,全面貫徹落實黨的二十大精神,深入貫徹習近平生態文明思想和習近平總書記對青海工作系列重要指示精神,落實“四個革命、一個合作”能源安全新戰略,立足新發展階段,貫徹新發展理念,構建新發展格局,堅決落實省第十四次黨代會決策部署,深入實施“一優兩高”發展戰略,以構建產業“四地”為主體的綠色低碳循環發展經濟體系為重點,以打造國家清潔能源產業高地為抓手,以構建新型電力系統為突破口,加快清潔能源高比例、高質量、市場化、基地化、集約化發展,積極推動清潔能源開發利用,加快構建清潔低碳安全高效的現代能源體系,支撐全省碳達峰目標實現。
(二)基本原則
目標導向、統籌推進。強化頂層設計,貫徹我省碳達峰實施方案,將碳達峰碳中和目標任務落實到能源領域全過程。明確目標路徑,合理把握行動節奏,科學安排重點任務,壓實各方責任,有力有序推進實施。
綠色低碳、保障安全。立足“三個最大”省情定位,以綠色低碳發展為引領,堅持就地消納與外送并舉,充分挖掘清潔能源潛力。優化基礎性、保障性支撐電源布局,強化多能融合的電力供應保障體系,打造安全可靠的新型電力系統。
創新驅動、轉型升級。充分發揮科技創新對實現碳達峰碳中和目標的關鍵支撐作用,加強能源關鍵技術研發,促進科研成果轉化。以能源電力低碳發展為重點,加快電能替代,減少煤炭等化石能源消耗,促進能源梯級綜合利用。
開放合作、互利共贏。充分利用省內外要素資源,深化省際能源合作,不斷擴大省外能源市場。積極引進先進技術和優秀人才,加強能源技術聯合攻關,搭建能源開放共享平臺,打造清潔能源合作新樣板。
(三)總體目標
到2025年,國家清潔能源產業高地初具規模,清潔能源裝機容量達到8400萬千瓦以上,清潔能源裝機占比91%左右,清潔電力外送量超過512億千瓦時。打造以非化石能源為主的“多極支撐、多能互補”能源生產體系,建立安全高效的能源保障體系,探索構建新型電力系統。
到2030年,國家清潔能源產業高地基本建成,清潔能源裝機容量達到1.4億千瓦以上,清潔能源裝機占比達到全國領先水平。能源綠色低碳技術創新能力顯著增強,能源轉型體制機制更加健全,清潔低碳安全高效的能源體系初步形成,如期實現碳達峰目標。
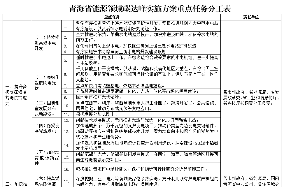
二、提升多極支撐清潔能源供給能力
(四)持續推進常規水電開發。科學有序推進黃河上游水能資源保護性開發,積極推進規劃內大中型水電站有序建設,以及后續水電前期研究論證工作。全力推進瑪爾擋、羊曲水電站建成投產,加快推進茨哈峽、爾多等水電站的前期工作。深化利用黃河上游水電,加快推進黃河上游已建水電站擴機改造。有序實施寧木特等黃河上游水電站開發建設規劃。適時推進小水電退出工作,升級改造符合政策要求的水電機組,進一步提高水電站效率。
(五)集約化發展風電光伏。統籌推進風電、光伏發電規模化發展,采用多能互補開發模式,以沙漠、戈壁和荒漠化地區為重點,在符合國土空間規劃、用途管制要求和氣候可行性論證的基礎上,謀劃布局“三類一區”大基地,重點加快海南戈壁基地、柴達木沙漠基地建設,分階段適時推進源網荷儲一體化、光熱一體化等市場化項目建設。因地制宜推廣光伏治沙。
(六)因地制宜發展分布式新能源。加快分布式光伏在各領域應用,創新實施分布式光伏+工業、商業、校園、社區、交通等“光伏+”工程,積極推動光伏建筑一體化開發。重點在西寧、海東、海西等地利用大型工業園區、經濟開發區、公共設施、居民住宅,推動分布式光伏等發電應用。積極發展分散式風電。
(七)穩妥發展光熱發電。發揮光熱發電靈活調節、電網支撐和促進新能源消納的優勢,推進光熱發電多元化開發建設。創新技術發展模式,示范推進光熱與光伏一體化友好型融合電站。加快建成多個十萬千瓦級的光熱發電項目,推動各類型光熱發電關鍵部件、熔融鹽等核心材料和系統集成技術開發,著力培育自主知識產權的光熱發電核心技術和產業鏈優勢。
(八)加快培育能源新品種。把握能源發展新方向,科學布局地熱、氫能、核能等能源供給新品種,形成未來能源發展新支撐。加快泛共和盆地及周邊地熱資源勘查開發利用步伐,探索建設兆瓦級干熱巖發電示范項目。創新氫能與光伏、儲能等協同發展模式,在西寧、海西、海南等地區開展可再生能源制氫示范項目。積極推進青海核電場址普選、保護和初步可行性研究分析等前期工作。
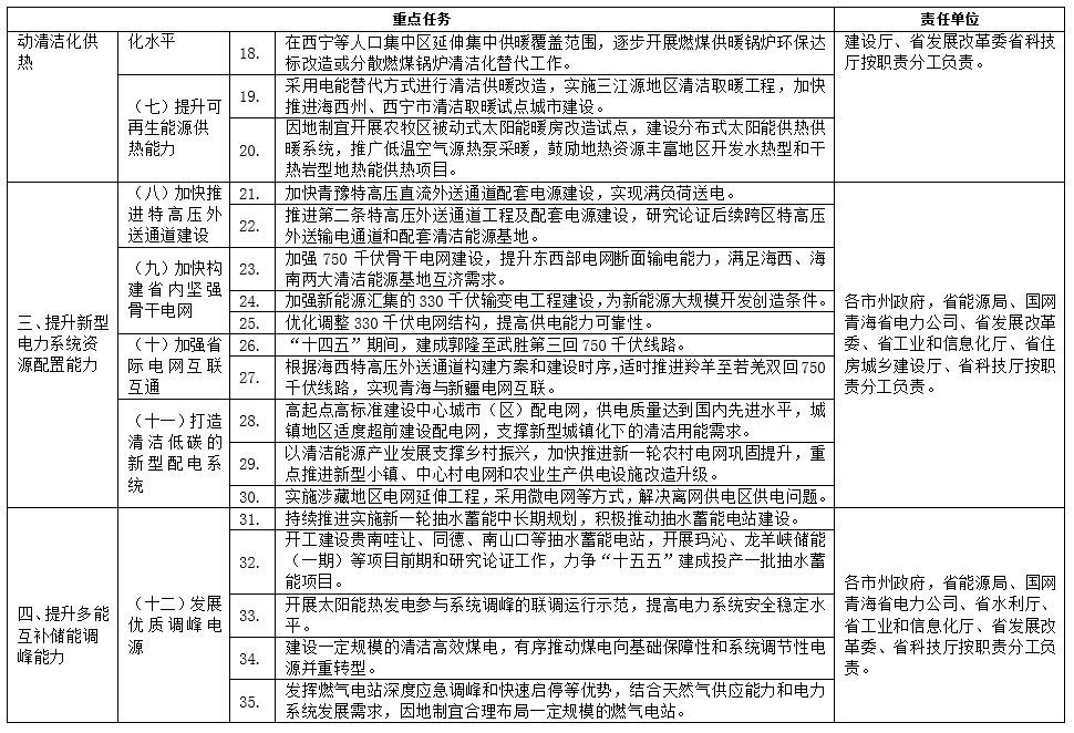
三、加快推動清潔化供熱
(九)提高燃煤供熱清潔化水平。深度挖掘工業、電力等領域低品位余熱資源,充分利用既有熱電聯產機組的供暖能力,有序推進燃煤熱電聯產項目建設。在西寧等人口集中區延伸集中供暖覆蓋范圍,逐步開展燃煤供暖鍋爐環保達標改造或分散燃煤鍋爐清潔化替代工作。
(十)提升可再生能源供熱能力。采用電能替代方式進行清潔供暖改造,實施三江源地區清潔取暖工程,加快推進海西州、西寧市清潔取暖試點城市建設。因地制宜開展農牧區被動式太陽能暖房改造試點,建設分布式太陽能供熱供暖系統,推廣低溫空氣源熱泵采暖,鼓勵地熱資源豐富地區開發水熱型和干熱巖型地熱能供熱項目。
四、提升新型電力系統資源配置能力
(十一)加快推進特高壓外送通道建設。積極擴大綠色電力跨省跨區外送規模,支撐清潔能源基地建設,實現青海清潔能源在全國范圍內優化配置,服務全國碳達峰目標實現。加快青豫特高壓直流外送通道配套電源建設,實現滿負荷送電。推進第二條特高壓外送通道工程及配套電源建設,研究論證后續跨區特高壓外送輸電通道和配套清潔能源基地。
(十二)加快構建省內堅強骨干電網。重點圍繞清潔能源基地開發和輸送、負荷中心地區電力需求增長、省內大型清潔電源接入需求,建設各電壓等級協調發展的堅強智能電網。加強750千伏骨干電網建設,提升東西部電網斷面輸電能力,滿足海西、海南兩大清潔能源基地互濟需求。加強新能源匯集的330千伏輸變電工程建設,為新能源大規模開發創造條件。優化調整330千伏電網結構,提高供電能力可靠性。
(十三)加強省際電網互聯互通。發揮青海與周邊省區之間資源互補、調節能力互補、系統特性互補的優勢,加強省間電網互聯,擴大資源優化配置范圍。“十四五”期間,建成郭隆至武勝第三回750千伏線路。根據海西特高壓外送通道構建方案和建設時序,適時推進羚羊至若羌雙回750千伏線路,實現青海與新疆電網互聯。
(十四)打造清潔低碳的新型配電系統。高起點高標準建設中心城市(區)配電網,供電質量達到國內先進水平,城鎮地區適度超前建設配電網,支撐新型城鎮化下的清潔用能需求。以清潔能源產業發展支撐鄉村振興,加快推進新一輪農村電網鞏固提升,重點推進新型小鎮、中心村電網和農業生產供電設施改造升級。實施涉藏地區電網延伸工程,采用微電網等方式,解決離網供電區供電問題。
五、提升多能互補儲能調峰能力
(十五)發展優質調峰電源。持續推進實施新一輪抽水蓄能中長期規劃,積極推動抽水蓄能電站建設。開工建設貴南哇讓、同德、南山口等抽水蓄能電站,開展瑪沁、龍羊峽儲能(一期)等項目前期和研究論證工作,力爭“十五五”建成投產一批抽水蓄能項目。開展太陽能熱發電參與系統調峰的聯調運行示范,提高電力系統安全穩定水平。建設一定規模的清潔高效煤電,有序推動煤電向基礎保障性和系統調節性電源并重轉型。發揮燃氣電站深度應急調峰和快速啟停等優勢,結合天然氣供應能力和電力系統發展需求,因地制宜合理布局一定規模的燃氣電站。
(十六)推進新型儲能設施建設。積極推廣“新能源+儲能”模式,合理布局一定規模電化學儲能電站,推動電源側、電網側百萬千瓦級化學儲能示范基地建設,提升電力系統靈活性,提高電力系統安全穩定水平,實現電力系統中短周期儲能調節。開展壓縮空氣儲能等新型儲能試點,探索發電企業、第三方儲能運營企業聯合投資電網側共享儲能運行模式,推進商業化發展。
(十七)提高能源需求側響應能力。加強能源供需統籌協調,通過市場化手段,推動實施需求側響應,引導電力用戶及新能源汽車等需求側資源自主響應調節,提高能源系統經濟性和運行效率。加快推動工業領域負荷參與電力需求側響應,加強蓄熱電鍋爐、5G基站以及鹽湖化工、有色等高載能行業中間歇性負荷的需求側管理。積極推進需求側終端設備智能化改造和需求側響應管理平臺建設。探索電動汽車有序充放電運營模式,挖掘電動汽車等生產生活充放電設施在調峰方面的潛力,提升清潔能源本地消納能力。
六、加強能源技術研發與創新
(十八)推進清潔能源技術創新。加快高效率低成本光伏電池技術研究,提高光伏轉換效率。開展高海拔、低風速高原型風機研究,提升風電效率。促進新能源涉網性能改進升級,提高主動支撐能力和快速響應能力,具備參與系統高頻、低頻擾動快速調整能力,加強高比例清潔能源電力系統穩定性可靠性技術研究,支撐清潔能源高比例消納和大規模外送。探索化石能源發電碳捕集、利用與封存技術研究,積極參與投入碳捕捉、儲存以及利用(CCUS)項目。加強廢棄光伏組件資源回收研究。
(十九)推動儲能技術示范。圍繞儲能關鍵技術、關鍵材料,開展技術研發,建立儲能相關標準體系。積極籌建先進儲能技術國家重點實驗室,謀劃建立儲能實證基地。開展光儲一體化電站實證基地建設,建立具有光儲融合發展綜合效能評價方法和檢測手段,逐步完善技術標準體系。開展儲能并網性能研究,研究制定規模化儲能集群智慧調控系統,支撐高比例清潔電力的安全可靠運行。
(二十)探索示范氫能綠色開發技術利用。開展可再生能源制氫技術研究,建立氫氣儲運網絡,推進槽車、管道等運輸方式試點,形成規模化綠色氫氣供給能力。開展氫能綠色制取、安全儲輸、高效利用及氫電耦合技術研究,實現綠電制氫、儲氫、運氫、氫能高效利用及氫電耦合系統安全運行技術的突破和創新。探索氫能多元化利用場景,推進氫能在鹽湖化工、能源化工領域替代煤炭等化石能源的試點示范。在西寧、海東、海南等地區開展氫燃料電池公交車、物流配送車試點,配套建設加氫站和氫氣儲運等基礎設施。
七、深入推進體制機制改革
(二十一)促進電力行業市場化體制機制建立。推動電力交易機構獨立規范運行,優化調度交易機制。加快電力市場建設,完善市場運行規則,豐富市場交易品種,不斷擴大交易規模和范圍。探索后補貼時代適應新能源發展的市場模式,健全電力中長期交易市場、輔助服務市場、現貨市場,推動電力市場規范運行。穩妥有序開展新一輪監管周期輸配電價成本監審和輸配電價核定工作,合理核定輸配電價。完善差別電價、階梯電價和懲罰性電價政策,建立峰谷電價動態調整機制,進一步擴大銷售側峰谷電價執行范圍,積極探索多種清潔能源電力打捆后參與跨省區替代交易。鼓勵清潔能源發電企業通過出售綠證等方式,助力完成消納責任權重考核,實現清潔電力綠色價值。
(二十二)健全保障能源安全的風險管控機制。強化煤炭煤電兜底保障作用,建立健全以企業社會責任儲備為主體、地方政府儲備為補充,產品儲備與產能儲備有機結合的煤炭儲備體系。提升電網負荷預測和管理調度水平,增強電力供應安全和應急保障能力。完善能源預警機制和應急預案,加強應急備用電源建設和能源氣象保障服務,提升應對極端天氣和突發情況的應急處置與事后快速恢復的能力。加強重要能源設施、能源網絡安全防護,構建新型電力系統網絡安全防護體系。
八、構建開放共享能源合作體系
(二十三)積極推進省際能源合作。充分利用對口幫扶政策優勢,加強與長三角、京津冀等區域和對口援青省(市)的銜接,爭取援青省份電力市場缺口。依托特高壓直流外送通道,加強與其他省份合作,實現省際間資源優勢互補,推動清潔能源在更大范圍內消納。建立與央企長效合作機制,充分發揮央企社會責任,推進清潔取暖等能源民生工程建設。
(二十四)深化國際開放交流。舉辦“一帶一路”清潔能源發展論壇,建立國際合作機制,構建對外開放戰略通道,搭建能源資源領域投資合作平臺,培育“互聯網+展會”新模式,推進清潔能源開發和碳達峰碳中和一致行動。對接有關國際化平臺及國內高端論壇平臺,謀劃與能源基金會等國際相關機構開展常態化合作。推動光伏、熔融鹽、儲能等領域技術、裝備和服務走出去,打造“一帶一路”清潔能源建設合作新樣板。
九、加強組織實施
(二十五)加強組織領導。各地區碳達峰碳中和工作領導小組統籌規劃、組織協調本地能源領域碳達峰工作任務。健全部門、市州聯動協調工作機制,各相關部門按照職責分工,定期對各市州和重點行業能源領域碳達峰工作進展進行調度,開展效果評估,督促各項目標任務落實落細。
(二十六)強化協調聯動。堅持系統思維,增強能源領域與工業、建筑、交通等其他重點領域、重點行業的碳達峰實施方案之間的銜接,確保各領域、各行業碳達峰工作協調配套、協同推進,科學有序、按時保質完成能源領域碳達峰工作任務。
(二十七)加大資金支持。加大財政資金投入,統籌低碳領域建設資金,對可再生能源開發利用、資源節約和循環利用先進適用技術研發示范等給予支持。創新投融資政策,鼓勵各銀行業金融機構利用綠色發展基金、綠色保險、碳金融等金融工具和相關政策為能源低碳發展服務。
(二十八)夯實數字支撐。充分依托青海省能源大數據中心、青海省智慧雙碳大數據中心等平臺,實現全省能源領域碳排放數據匯集,為碳排放監測、碳減排分析、碳核查評估、碳峰值預測等提供有力支撐,構建具有創新、高效、開放的青海特色能源數字“雙碳”服務支撐體系生態圈。




