• <tbody id="gh6o4"></tbody>
    <track id="gh6o4"><span id="gh6o4"><td id="gh6o4"></td></span></track><menuitem id="gh6o4"><dfn id="gh6o4"></dfn></menuitem>

    <tbody id="gh6o4"></tbody>
    <bdo id="gh6o4"><optgroup id="gh6o4"><thead id="gh6o4"></thead></optgroup></bdo>

        <menuitem id="gh6o4"><optgroup id="gh6o4"></optgroup></menuitem>
        1. <progress id="gh6o4"><nobr id="gh6o4"></nobr></progress>
          <progress id="gh6o4"><nobr id="gh6o4"></nobr></progress>
          <menuitem id="gh6o4"><optgroup id="gh6o4"><thead id="gh6o4"></thead></optgroup></menuitem>
          <nobr id="gh6o4"><dfn id="gh6o4"></dfn></nobr>
          <bdo id="gh6o4"><optgroup id="gh6o4"><dd id="gh6o4"></dd></optgroup></bdo>
        2. 熔鹽儲換熱系統設計及關鍵制造施工技術獲中國電建科學技術三等獎!
          發布者:xylona | 來源:中國電建 | 0評論 | 556查看 | 2023-08-11 14:07:14    

          近日,中國電建科學技術獎評審委員會于河北雄安召開會議,評選出2023年度中國電建科學技術獎擬授獎項目共136項,其中擬授特等獎5項、一等獎28項、二等獎45項、三等獎58項。


          其中,由中國電建集團西北勘測設計研究院有限公司、中國電建集團核電工程有限公司、中國電建集團上海能源裝備有限公司、湖北電力勘測設計院有限公司、中國電建集團中南勘測設計研究院有限公司、中國電建集團江西裝備有限公司等共同完成的熔鹽儲換熱系統設計及關鍵制造施工技術榮獲中國電建科學技術三等獎。


          image.png


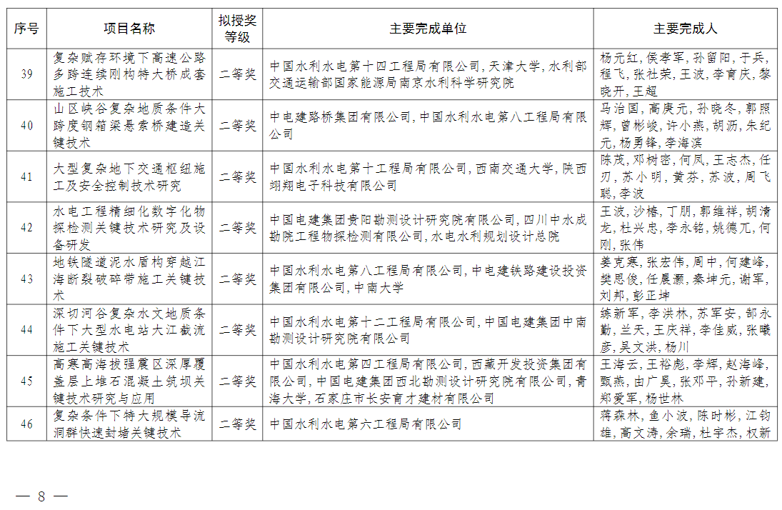
          下為擬授獎項目名錄:


          image.png


          image.png


          image.png


          image.png



          image.png


          image.png


          image.png


          image.png


          image.png


          image.png


          image.png


          image.png


          image.png


          image.png


          image.png


          image.png


          image.png


          image.png


          image.png

          最新評論
          0人參與
          馬上參與
          最新資訊

        3. <tbody id="gh6o4"></tbody>
          <track id="gh6o4"><span id="gh6o4"><td id="gh6o4"></td></span></track><menuitem id="gh6o4"><dfn id="gh6o4"></dfn></menuitem>

          <tbody id="gh6o4"></tbody>
          <bdo id="gh6o4"><optgroup id="gh6o4"><thead id="gh6o4"></thead></optgroup></bdo>

              <menuitem id="gh6o4"><optgroup id="gh6o4"></optgroup></menuitem>
              1. <progress id="gh6o4"><nobr id="gh6o4"></nobr></progress>
                <progress id="gh6o4"><nobr id="gh6o4"></nobr></progress>
                <menuitem id="gh6o4"><optgroup id="gh6o4"><thead id="gh6o4"></thead></optgroup></menuitem>
                <nobr id="gh6o4"><dfn id="gh6o4"></dfn></nobr>
                <bdo id="gh6o4"><optgroup id="gh6o4"><dd id="gh6o4"></dd></optgroup></bdo>
              2. 免费国产好深啊好涨好硬视频