2022年8月12日,張掖市人民政府辦公室發布關于印發《張掖市“十四五”工業和信息化發展規劃》的通知。《通知》提到要重點發展能源、通用航空、新能源汽車、現代農機、節能環保、應急等六個領域裝備制造產業,搶占未來產業競爭制高點。到2025年,力爭實現主營業務收入突破20億元,將張掖市建成全省高端裝備制造產業基地。
積極引進知名光熱裝備制造企業帶動高溫高效率吸熱材料(金屬、陶瓷、涂層材料)、太陽能光熱發電專用高效膨脹動力裝置、熔鹽泵、熔鹽閥等發展,提升太陽能光熱發電全產業鏈設備制造能力。
原文如下:
張掖市人民政府辦公室
關于印發張掖市“十四五”
工業和信息化發展規劃的通知
各縣區人民政府,市政府各部門,市直及省屬駐張各單位:
《張掖市“十四五”工業和信息化發展規劃》已經市政府同意,現印發你們,請結合實際,認真組織實施。
張掖市人民政府辦公室
2022年8月5日
張掖市“十四五”工業和信息化發展規劃
一、規劃背景
“十四五”時期,是我國正處在全面建成小康社會、實現第一個百年奮斗目標之后,乘勢而上開啟全面建設社會主義現代化國家新征程、向第二個百年奮斗目標進軍的第一個五年,也是張掖按照省委、省政府構建“一核三帶”區域發展格局,落實“四強”行動戰略部署,圍繞全市建設“一屏四城五區”的目標定位,大力實施“六大行動”,建強產業鏈、構建產業生態圈,培育產業集群,實現工業經濟高質量發展的關鍵時期。
為深入貫徹省第十四次黨代會和市第五次黨代會精神,全面實施“強工業”戰略和工業突破發展、數字經濟賦能行動,打好產業基礎再造、產業結構優化和產業基礎高級化、產業鏈現代化“四大攻堅戰”,補齊工業發展短板,加快構建更具競爭力的現代工業體系,切實筑牢張掖工業高質量發展的根基,特編制《張掖市“十四五”工業和信息化發展規劃》(以下簡稱《規劃》)。《規劃》緊扣“三新一高”發展要求,立足張掖市產業基礎和區位優勢,搶抓“一帶一路”建設深入推進、新時代推進西部大開發形成新格局、黃河流域生態保護和高質量發展、“雙碳”戰略等重大疊加機遇,以構建現代工業產業體系為抓手,推動全市工業加快形成差異化的空間發展新格局;大力實施“十大工程”,努力建成中國西部凹凸棒石新材料產業基地、中國西部特色綠色食品產業基地、甘肅省重要的化工產業基地、甘肅省重要的綜合能源基地,實現全市工業經濟高質量發展。
本《規劃》是“十四五”期間,張掖緊跟全國、全省高質量發展步伐,引領工業向高端化、智能化、綠色化轉型升級的行動綱領。
二、發展基礎和面臨形勢
“十三五”期間,張掖市以習近平新時代中國特色社會主義思想為指導,全面貫徹落實習近平總書記對甘肅重要講話和指示精神,牢固樹立創新、協調、綠色、開放、共享發展理念,大力推動傳統產業提質增效、新興產業集聚發展、信息化與工業化深度融合,全市工業經濟逐步向高質量發展邁進。
(一)發展基礎
——工業經濟穩步增長。2020年,全市規模以上工業增加值達到54.14億元。工業增加值增速由2015年的同比增長5.3%提高到2020年的9.9%,規模以上工業增加值增速由2015年的同比增長4%提高到2020年的9.8%。2020年規模以上工業增加值增速高于全省3.3個百分點,高于全國7個百分點,全市規模以上工業增加值增速躋身全省第一方陣。
![1672394529330043.png 0c4e1cce8468f81bbe31ccbfcfaa0c2d[1].png](/uploads/images/20221230/1672394546531892.png)
圖2-1 2015-2020年全市工業增加值、規上工業增加值同比增速示意圖
——質量效益逐步向好。2020年,全市規模以上工業企業達到177家。其中,工業總產值上億元的企業達到48家,主營業務收入過億元的企業達到41家。規模以上工業企業實現利潤總額6.91億元,年均增速31.32%,是2015年的3.8倍;實現地方稅收收入2.91億元,工業從業人員達到1.74萬人。

圖2-2 2015-2020年全市規上工業企業實現利潤情況示意圖
——項目建設扎實推進。以“三個清單”為抓手,建立重大項目市級領導聯系包抓“雙保險”責任制,落實“五個一”項目幫扶工作機制,重點項目加快建設,形成了梯次推進、持續發展的良好格局。2016-2020年,張掖市晉昌源煤業公司20萬噸中溫煤焦油加氫、張掖市大弓農化公司年產3000噸甲基磺草酮擴建、臨澤縣鼎豐源凹凸新材料加工等332項重點工業項目建成投產,完成投資294.4億元。
——產業規模持續壯大。特色農畜產品精深加工業方面,初步形成了510萬噸農產品加工、300多萬頭(只)畜禽屠宰加工等生產加工能力。新材料產業方面,形成了年產3200噸鎢精粉、80萬噸鐵選、30萬噸錳鐵冶煉等生產加工能力。新能源產業方面,高臺高崖子灘等3個“百萬千瓦級”光電和平山湖等2個“百萬千瓦級”風電產業園建設穩步推進,全市水電裝機90萬千瓦、光電87萬千瓦、風電10萬千瓦。大力培育發展智能制造、大數據、通用航空、凹凸棒石等戰略性新興產業。截止2020年,智能制造產業園落戶企業28家,“張掖制造”手機、商用智能機器人、純國產電腦等產品實現批量生產。凹凸棒石產業園入駐企業10家,形成15萬噸凹凸棒石有機肥加工能力。通用航空產業園入駐企業6家,新舊動能加速轉換,成為推動全市工業轉型升級的重要力量。
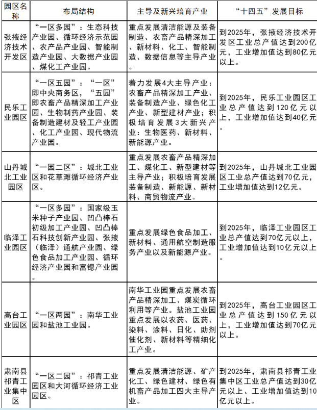
——園區集聚不斷加快。強化“2+4”工業園區支撐體系,推行差別化定位和錯位發展,進一步完善基礎設施,不斷提升園區集聚功能,提高集約化發展水平。2020年,全市園區(開發區)入駐規模以上工業企業145家,占全市規模以上工業企業的81.9%;規模以上工業實現增加值達到35.71億元,占全市規模以上工業增加值的66%;實現主營業務收入129.57億元,占全市規模以上工業主營業務收入的78.8%。張掖經濟技術開發區基礎設施與公共服務設施不斷完善,產業、人口和生態承載能力不斷增強,產城融合發展態勢良好。民樂工業園區獲批國家第三批綠色制造園區,山丹城北工業園區、臨澤工業園區、高臺工業園區、肅南縣祁青工業集中區等工業園區建設穩步推進。
![1672395637629731.png 473f67989c6ccaa8c1faaa132330230c[1].png](https://cspplaza.oss-accelerate.aliyuncs.com//uploads/images/20221230/1672395637629731.png)
表2-1 2020年張掖市園區(開發區)工業總產值、工業增加值一覽表
——創新能力不斷提升。深入推進實施科技創新主體培育工程,逐步建立了以企業為主體、市場為導向、產學研融合的技術創新體系。截止2020年底,全市共建成省市級企業技術中心68家,建成省級技術創新示范企業4家。圍繞利用高新技術改造傳統產業和發展戰略性新興產業等領域,共實施技術創新項目109項,累計備案新產品15項。
——兩化融合加快推進。“十三五”期間,全市累計完成信息基礎設施建設投資16.96億元,累計鋪設通信光纜14660公里,建成各類通信基站5453個(其中5G基站1021個),出口帶寬達到2500G,在全省率先建成全光網城市。4G網絡覆蓋率達到99.4%,5G網絡覆蓋五縣一區主城區,張掖成功入選國家“寬帶中國”示范城市、第三批國家智慧城市試點、第一、三、五批電信普遍服務試點。信息技術不斷向工業領域滲透,全市智能設計、智能制造、智能產品、企業資源計劃管理、供應鏈管理、企業電子商務等環節的智能制造體系持續完善。截止2020年底,全市累計列入工信部兩化融合管理體系貫標試點企業3家。
——綠色發展深入推進。扎實踐行“兩山”理論,編制印發了《張掖市工業綠色發展實施方案》,推動全市工業綠色發展、轉型發展。全市累計實施節能減排技改項目20個。“十三五”期間,全市萬元工業增加值能耗累計下降21.94%,新增省級節水型企業3家。依法淘汰落后水泥產能40萬噸。實施清潔生產產業發展專項行動計劃,完成清潔生產項目投資57.06億元。加快推進制造業綠色升級,累計創建國家級綠色園區1家、綠色工廠1家、綠色產品1個,省級綠色工廠4家。
——開放合作不斷深化。以建設絲綢之路經濟帶向西開放重要門戶為目標,堅持開放共享、合作發展,不斷優化營商環境,依托“蘭洽會”“西洽會”“廈洽會”“張交會”等大型知名節會,引進了張掖蘭標生物科技有限公司等一批發展前景好、帶動作用強的企業,“請進來”成效顯著。不斷深化與中西亞、東盟國家合作和交流,手機、SMT貼片等產品出口中東、印度等地,全市具有出口創匯能力的企業達到35戶,2020年全市進出口總額完成4.4億元,“走出去”取得積極進展。
(二)存在的問題
“十三五”時期,全市工業和信息化發展取得成效的同時,仍存在一些問題和短板,主要表現在:
——工業總量小,企業缺大少強。張掖是甘肅傳統的農業大市,工業底子薄、基礎差。2020年全市工業增加值總量排名全省第11位,工業增加值總量整體偏小。全市沒有大型企業,主營業務收入過10億元的工業企業僅有1戶,行業內龍頭企業帶動作用不強,大中小企業之間沒有形成有效的專業化分工協作關系,抗風險能力弱。
——產業層次偏低,結構不合理。2020年,全市三次產業結構為27.54:18.63:53.84,二產占比持續下滑,工業對地區生產總值貢獻率逐年下降。農畜產品精深加工、礦產品加工等傳統制造業不強,工業產品大多處于產業鏈、價值鏈低端,粗加工產品多,高附加值產品少。全市高新技術產業產值僅占工業總產值的6.1%,先進制造、新型材料等戰略性新興產業和高新技術產業發展緩慢。
——研發投入不足,創新能力較弱。全市規模以上工業企業R&D經費投入占比較低,企業研發投入不足,研發投資渠道、投融資要素聚集不夠。大多數制造企業自主創新能力不足,缺乏原創技術和核心知識產權。高層次創新科技人才偏少,產學研合作推進相對緩慢,科技成果轉化率不高。
——園區集聚程度不高,配套能力有待提升。全市工業園區布局體系基本形成,但經濟發展仍處于向園區集中的初級階段,產業集群規模較小,大項目支撐不夠。張掖經濟技術開發區的龍頭示范帶動作用不強,在全國國家級經濟技術開發區排名靠后。各縣區工業園區產業仍處于加快培育期,基礎設施及配套服務有待完善。
(三)面臨形勢
“十四五”時期,是張掖市深入實施工業突破發展、數字經濟賦能行動,補齊工業發展短板,實現工業經濟大發展、大突破的關鍵時期。準確把握國內外發展環境,運用好重大發展機遇,充分發揮張掖發展優勢,以自身發展的確定性應對外部環境的不確定性,努力在危機中育先機、于變局中開新局。
1.發展機遇
——新一輪科技革命和產業變革帶來的“換道超車”發展機遇。當前,新一輪科技革命和產業變革正以前所未有的力度和廣度影響人類的生產方式和生活方式。新一輪科技革命和產業變革與國內加快轉變經濟發展方式形成歷史性交匯,以互聯網、大數據、云計算、物聯網、智能制造和生物技術為代表的新技術,不斷催生出關聯性強和發展前景廣的新業態、新模式、新產業、新產品。“十四五”期間,張掖市亟需搶抓新一輪科技革命浪潮,推動傳統產業轉型升級、培育壯大新興產業,持續優化營商環境,積極承接東部地區產業轉移,為實現工業經濟“換道超車”注入強勁動力。
——構建“國內大循環、國內國際雙循環”新發展格局的機遇。加快形成以國內大循環為主體、國內國際雙循環相互促進的新發展格局,是黨中央基于國內外形勢作出的重大戰略部署。推動形成新發展格局,一方面供給側結構性改革持續深化,經濟增長的內需潛力會不斷釋放,刺激國內經濟不斷形成新的增長點。另一方面培育國際循環的多元化市場,重點開拓“一帶一路”市場,國內必將實施產業基礎再造和產業鏈提升工程,這對張掖市進一步鞏固傳統產業優勢,加快布局戰略性新興產業,推進產業基礎高級化、產業鏈現代化帶來前所未有的重大機遇。
——實施創新驅動戰略、建設創新型國家的歷史機遇。我國堅持把創新作為引領發展的第一動力,深入實施創新驅動發展戰略,加強基礎研究、注重原始創新,優化學科布局和研發布局,實施一批具有前瞻性、戰略性的國家重大科技項目,加快創新型國家建設步伐。張掖市要緊緊抓住實施創新驅動戰略、建設創新型國家的歷史機遇,把科技創新擺在產業發展的核心位置,面向產業轉型升級戰略需求,壯大創新主體、筑牢創新基礎、整合創新資源、優化創新環境,提高科技實力和創新體系效能,增強產業轉型升級戰略支撐,加快形成工業發展新優勢,推動工業發展向創新驅動轉變。
——重大區域戰略帶來的機遇。中共中央、國務院發布的《關于新時代推進西部大開發形成新格局的指導意見》,圍繞新發展格局、交通、科技創新、對外開發、城鄉融合等方面出臺了一系列措施,為張掖市進一步深化區域合作、發展特色產業帶來了新的契機。國家深入推進“一帶一路”建設,為張掖市充分利用“居中四向”區位優勢,推動產業升級、拓展區域合作創造了良好的條件。國家實施“雙碳”戰略,為張掖市加大能源領域投資,建設河西走廊經濟帶清潔能源和氫能示范基地,加快工業綠色轉型發展提供了重要推動力。國家實施黃河流域生態保護和高質量發展戰略,為張掖市進一步筑牢國家西部重要生態安全屏障,持續擴大工業發展環境容量,加快發展戰略性新興產業和先進制造業提供了更多產業空間。
——促進東部地區制造業有序轉移的機遇。工信部、國家發展改革委等10部門聯合印發的《關于促進制造業有序轉移的指導意見》,圍繞勞動密集型產業、技術密集型產業、特色產業推進梯度轉移,支持有條件的地區在滿足政策規劃、生態環境分區管控基礎上有序承接發展新材料、能源化工、生物醫藥、電子信息、可再生能源等優勢產業。“十四五”期間,張掖市應緊緊抓住東部沿海地區制造業向中西部地區有序轉移的歷史機遇,加快推進建鏈補鏈強鏈延鏈工程,從物流、土地、人才等方面加快制定承接東部制造業轉移各項配套措施,最大限度釋放政策效力,高質量承接東部地區化工、高端裝備制造、新材料、新能源等制造業轉移,推動張掖制造業產業鏈向中高端邁進。
——甘肅省推動工業發展政策組合的機遇。省委省政府先后出臺《甘肅省推進綠色生態產業發展規劃》、《甘肅省高端化智能化綠色化改造推進傳統產業轉型升級實施方案》、《甘肅省打好產業基礎高級化產業鏈現代化攻堅戰專項行動“1+N+X”政策體系》和《甘肅省強工業行動實施方案(2022—2025年)》等一系列政策文件,進一步明確了工業發展的重點方向和路徑。“四強”行動的深入實施,政策效應的持續釋放將推動張掖工業發展開創新局面。
2.發展優勢
——區位交通優勢。張掖位于河西走廊中部,是“一帶一路”甘肅黃金段的重要節點城市、國家向西開放的重要窗口。連霍高速公路和國道312線、227線貫穿全境,蘭新高鐵開通運營,航班航線可達北京、上海、廣州、深圳、重慶、南京、杭州等10多個城市。建成全省首個通用航空機場——張掖丹霞機場。張掖是國家重要能源安全通道,境內共有4條油氣管道、6條輸電線路。張掖市借助新亞歐大陸橋、中蒙俄等經濟走廊,加快與沿線國家和地區產業領域深度合作,為張掖工業產業發展拓展了更大市場空間。
——農產品精深加工優勢。張掖市著力打造的綠色蔬菜、奶牛肉牛、現代種業、現代設施農業“四個百億元”農業產業集群正在逐步形成。全市農作物播種面積達480萬畝以上,特色產業面積達350萬畝,配置落實玉米制種100萬畝以上,綠色蔬菜95萬畝,初步形成了沿山冷涼食用菌產業帶、中部綠洲外向型綠色蔬菜產業帶、北部特色優質林果產業帶三大戈壁農業產業帶。全市市級以上農業產業化龍頭企業達200家,年加工轉化量達280萬噸,加工轉化率達68%。全市7個產品入選“甘味”區域公用品牌目錄,54個產品入選“甘味”企業商標品牌目錄。“張掖玉米種子”“張掖肉牛”等8個產品獲全國地理標志證明商標、農產品地理標志登記和地理標志產品保護。豐富的農產品資源為張掖市做強農產品精深加工產業,不斷提高產品附加值、品牌影響力和產業競爭力提供強有力支撐。
——礦產資源優勢。張掖市轄區內已初步探明資源量的礦產有煤、鐵、銅、鉛鋅、鎢鉬、芒硝、石膏、熔劑用灰巖、冶金用白云巖、花崗巖、大理巖、含碘凹凸棒石粘土礦等24種。全市鐵礦儲量8.93億噸,鎢遠景資源量50萬噸(金屬量),鉬遠景資源量102萬噸(金屬量),煤炭遠景儲量10.5億噸,芒硝資源儲量2581.3萬噸,原鹽資源儲量320萬噸,重晶石資源儲量1850萬噸,螢石礦資源儲量23萬噸,石灰石資源儲量4.62億噸,冶金用白云巖資源儲量6031萬噸,石膏儲量2.32億噸,含碘凹凸棒石粘土礦資源儲量1137萬噸。豐富的礦產資源為張掖市大力發展新材料、化工、新型建材等產業提供了充足的原料保障。
——清潔能源優勢。張掖市境內太陽能可利用年總天數大于280天,全年日照時數為3051至3085小時,年總輻射量在6300MJ/m2左右,年太陽總輻射量自西北向東南遞減,大部分區域太陽總輻射量高于6100MJ/m2,主要包括高臺縣、臨澤縣、甘州區以及山丹縣和民樂縣的部分地區,屬于太陽能資源豐富區,全市光伏技術可開發量(裝機容量)約5237萬千瓦。張掖屬于三類風資源區,是整個河西“風電走廊”重要組成部分,保障發電利用小時數是1800小時以上。剔除風資源可利用地范圍內的生態紅線、基本農田、壓覆礦、不可占用林地等敏感區域,全市風電技術可開發量(裝機容量)約1105萬千瓦。水能資源理論蘊藏量約為1000萬千瓦。生物質能資源儲備豐富,可供應資源量折合標煤43.19萬噸,可進行一定規模生物質能發電。“十四五”期間,張掖市可依托豐富的風能、光能、熱能、水力、生物質能等能源資源優勢,搶抓國家“雙碳”戰略、河西走廊清潔能源基地建設等重大政策機遇,按照“大型化、基地化、源網荷儲、火氫醇一體化”的發展思路,風電、光電、水電、儲能、抽蓄等多元協同發展,打造多能互補能源示范基地。
——土地資源優勢。張掖市東西跨度4°52′,長210~465公里,南北跨度2°29′,寬30~148公里,總面積3.86萬平方公里,占甘肅省總面積的8.67%。全市現有耕地380多萬畝,只占土地總面積的6.4%左右。豐富的土地資源可為張掖市實施“工業強市、產業立市”戰略提供充足的用地空間,使張掖市在新一輪工業發展競爭中搶占先機、贏得主動。
——人力資源優勢。張掖市現有河西學院、培黎職業學院2所全日制公辦高等院校,學科門類比較齊全,各類實驗、實訓車間、實訓基地為張掖市工業發展培養了大量綜合應用型人才,為張掖市產業轉型升級和高質量發展提供充足的人力資源保障。張掖市每年輸轉農村勞動力28萬余人以上,形成了“甘州西北藍騎士、山丹焉支鐵人、民樂憨小伙、民樂俏手巧匠、臨澤棗鄉巧廚娘、丹霞妹、高臺祁連快手、肅南裕固繡娘”8個勞務品牌,有效緩解全市工業企業反映突出的“招工難、用工荒”問題,保障全市工業穩定增長的用工需求。
三、指導思想和發展目標
(一)指導思想
以習近平新時代中國特色社會主義思想為指導,深入貫徹黨的十九大和十九屆歷次全會精神,全面落實習近平總書記對甘肅重要講話和指示精神,按照省第十四次黨代會決策部署和市第五次黨代會工作安排,積極融入甘肅省“一核三帶”區域發展格局,以產業結構調整優化為主線,以科技創新為引領,以工業園區為載體,以“強龍頭、補鏈條、聚集群”為主攻方向,深入實施工業突破發展和數字經濟賦能行動,通過改舊育新推動工業經濟擴量提質,為建設幸福美好新張掖提供不竭動力和強勁支撐。
(二)基本原則
——堅持創新發展,科技先行。不斷完善創新體系,加快以工業互聯網為代表的先進技術研發和應用,推動以新一代信息技術產業和智能制造業為代表的新興產業高質量發展,促進工業化和信息化融合,形成持續增長動能。
——堅持特色發展,深耕優勢。立足產業鏈優勢領域,打造一批專精特新企業,支持工業互聯網、5G、物聯網等新型基礎設施建設相關產業加快發展,形成與周邊區域錯位發展的格局。不斷提高信息和智能制造等產業鏈間協作水平,增強產業鏈韌性。
——堅持綠色發展,生態優先。始終堅持綠水青山就是金山銀山的發展理念,正確處理資源、環境與發展的關系,嚴格實施“三線一單”生態環境分區管控,全面推進節能減排、清潔生產、產品綠色化、制造過程綠色化,推動工業園區循環化改造,實現工業綠色發展。
——堅持開放發展,合作共贏。充分利用張掖作為新亞歐大陸橋溝通國內東西交通的咽喉要道區位優勢,全方位、多層面參與“一帶一路”縱深發展,從人才、信息、技術、資本、物流、制造等方面主動融入“一帶一路”,實現借力發展。加強區域性產業定位研究,有選擇的承接產業轉移,主動參與區域分工協作,共同打造一體化、差異化的現代產業集群。
(三)戰略定位
根據張掖市工業發展基礎和未來產業發展趨勢,充分考慮區位、資源等優勢。到2025年,全市基本形成以新興產業為主導、傳統優勢產業為支撐,布局合理、競爭力強的工業產業體系,工業經濟總量和質量在全省實現爭先進位,發展成為“一帶一路”甘肅新興工業城市。
——河西地區承接東部產業轉移新高地。搶抓國家促進東部地區制造業有序轉移的重大機遇,以產業升級和產業鏈延伸為目標,以工業園區為載體,積極吸納東部地區資本、技術、人才等要素,優先引進農畜產品精深加工、化工、新材料、裝備制造等產業頭部企業,在產業集聚、科技創新等方面,積極探索科學、有序承接產業轉移新路徑,為河西地區承接東部地區產業轉移提供經驗示范。
——河西地區制造業高質量發展示范區。加快推動重點產業之間的廣泛聯結、緊密互動、深度融合,培育新的經濟增長點。有序布局戰略性新興產業,努力打造具有完整產業鏈的產業集群,形成面向未來競爭新優勢的產業發展格局和先進制造模式,打造河西地區制造業高質量發展的示范引領區。
——河西地區工業創新發展新標桿。以“三化”改造為契機,加快推進傳統產業轉型升級、提質增效;著力培育數據信息、高端裝備制造等新興產業,加快構建以知識、技術、信息、數據等新生產要素為支撐的現代產業體系,著力培育一批行業骨干企業和科技型企業,打造河西地區數產融合標桿城市。
(四)發展目標
“十四五”時期,張掖市要全力推動工業高端化、智能化、綠色化發展,實現工業提質增效新突破,基本形成以“科技含量高、經濟效益好、資源消耗低、環境污染少”為特征的工業經濟體系。
——規模總量躍上新臺階。到2025年,規模以上工業增加值年均增長15%以上,工業固定資產投資年均增長60%以上。百億元以上產值園區達到3個以上,規模以上工業企業數量達到320戶以上。
——結構調整取得新成效。到2025年,工業增加值占GDP比重達到16%以上,數據信息產業增加值占GDP比重達到5%以上,工業對全市經濟發展的支撐能力顯著增強。
——技術創新取得新進步。到2025年,以企業為主體的技術創新體系基本形成,自主創新能力大幅提升。工業企業研發經費內部支出占銷售收入的比重達到2%以上,市級以上企業技術中心達到80戶以上。
——雙碳雙控取得新進展。到2025年,全市規模以上單位工業增加值能耗、單位工業增加值用水量控制在指標要求范圍內。依法依規推動落后產能退出,推動傳統高耗能行業綠色化、低碳化改造,積極創建綠色制造產業體系。
——兩化融合取得新突破。新一代信息基礎設施不斷完善,實現全市各縣區城區、鄉鎮、重點工業園區、重要交通干線以及人流密集場所5G全面覆蓋,5G網絡人口覆蓋率達80%以上,大數據產業園建設取得重大進展,工業互聯網體系初步形成。制造業數字化升級成效明顯,數字經濟核心產業高效發展,新一代信息技術和工業化深度融合。
![1672394678337096.png 267d561dd7a523c5dbf17b7c03e08a89[1].png](/uploads/images/20221230/1672394729550099.png)
表3-1張掖市“十四五”工業與信息化發展主要指標
四、發展重點
圍繞壯大提升清潔能源、農畜產品精深加工、化工、新材料四大主導產業,集中突破智能制造、數據信息、高端裝備制造三大新興產業,配套發展專業服務、金融服務、生產性服務等現代服務業,加快構建現代工業產業新體系,實現全市工業經濟在規模、效益、比重等方面大幅提升。
(一)加快發展四大主導產業
到2025年,主導產業集群規模力爭突破500億元,其中,化工產業規模突破200億元(其中,煤化工產值達到100億元),清潔能源、農畜產品精深加工、新材料等三個產業產值分別達到100億元。主導產業整體競爭優勢大幅提升,成為全市經濟社會發展的重要支撐和參與區域產業競爭的主力軍。
1.清潔能源產業
堅持風、光、水、火、氫、醇多能互補,發、輸、儲、用、造一體發展要求,加快多能互補能源示范基地建設。
——光電。重點建設甘州南灘、臨澤平川板橋北灘、高臺高崖子灘、山丹東樂灘、民樂三墩灘、肅南柳古墩灘6個百萬千瓦級光電基地。實施山丹花草灘一體化基地配套光伏項目,打造分布式光伏電站及六縣區光伏生態示范項目。到2025年,全市光伏發電裝機達到1500萬千瓦以上。
——風電。優先考慮甘州區北部平山湖、臨澤縣平川北灘、高臺縣鹽池灘、肅南縣明花及山丹縣繡花廟等具備一定的風能資源開發潛力、適合建設一定規模風電場的區域,優先布局建設風電場。重點建設甘州平山湖、臨澤平川北灘、高臺北部灘3個百萬千瓦級風電基地,建設民樂分散式風電場。到2025年,全市風電項目裝機達500萬千瓦以上。
——生物質能發電。利用生物質資源,因地制宜發展生物質能,在甘州區建設生物質發電項目,新增裝機容量3萬千瓦,到2025年,全市生物質發電裝機容量達到7萬千瓦以上。
——氫能產業。重點實施張掖經濟技術開發區氫能產業園等“零碳”產業園建設項目,探索實施1-2個制氫、儲氫、運氫、用氫和裝備制造示范園與應用場景項目,示范引領清潔能源產業發展。
——清潔煤電。實施清潔取暖“煤改電”工程,探索利用風電、光電等可再生能源電力與“煤改電”供暖用戶開展直接交易,實現低成本清潔電力供暖。積極爭取將張掖火電二期2×100萬千瓦、山丹花草灘2×100萬千瓦項目納入國家煤電保供范圍,力爭獲得指標并于“十四五”末開工建設。到2025年,全市火電裝機容量達到465萬千瓦以上。
——水電開發。綜合考慮省市電網電力調峰需求,抓好黑河流域新建、續建項目,全面完成主要河流水能資源開發建設,積極推進盤道山及肅南皇城抽水蓄能電站項目建設,推動補選新增5個抽水蓄能電站項目滾動納規。到2025年,水電總裝機達106萬千瓦。
2.農畜產品精深加工產業
重點打造種子加工、酒類釀造、中藥材加工、馬鈴薯加工、蔬菜深加工、食用菌加工、肉制品加工、乳制品加工、果品深加工等9條特色農畜產品精深加工產業鏈,促進農畜產品精深加工高端化發展。到2025年,全市農畜產品精深加工業總產值達到100億元。
——種子加工產業。強化新品種研發,推動玉米制種向規模化、產業化發展,打造以玉米制種為主導,蔬菜、馬鈴薯、油菜制種為重點,瓜類、花卉、中藥材、小雜糧等制種為支撐的“1+3+N”種子全產業鏈生產體系。到2025年,全市種子產業產值達到30億元以上。
——酒類釀造產業。推動傳統釀造工藝向現代化釀品工業生產轉型,重點開發保健型、飲料型、調配型、高端收藏型等特色產品,努力擴大白酒、葡萄酒品牌影響力,提高張掖酒類產品在省內外市場份額,提高企業市場競爭力。培育壯大經濟實力雄厚、帶動力強的產業龍頭企業,鼓勵酒類骨干企業向園區化、集群化發展。到2025年,全市釀造產業產值達到20億元以上。
——中藥材加工產業。加大板藍根、甘草、當歸、黨參、黃芪、甜葉菊等藥材標準化種植,重點發展傳統中藥制劑、特殊飲片,開發中藥食品、功能性食品等健康產品。支持甘肅河西制藥公司打造中醫藥“老字號”品牌,延伸發展中醫藥大健康產業。
推動民樂縣中藥材創業創新孵化園建設,形成立足河西、輻射全國的標準化中藥材倉儲物流網絡體系,做強“西部藥都”品牌。到2025年,全市中藥材產業產值達到3億元以上。
——蔬菜深加工產業。重點開發以番茄、胡蘿卜榨汁等為主的蔬菜飲品;以南瓜精粉、超微南瓜粉、南瓜營養速溶粉、南瓜粥片、南瓜休閑食品、南瓜籽營養食品等為主的南瓜系列食品。加大紫皮大蒜開發力度,提高紫皮大蒜附加值。重點發展番茄醬、番茄罐頭等番茄深加工系列產品,加大番茄皮、番茄籽等副產物的綜合利用。到2025年,全市蔬菜深加工產業產值達到6億元以上。
——馬鈴薯加工產業。以馬鈴薯全粉、馬鈴薯淀粉加工和馬鈴薯蛋白提取為核心,拓展馬鈴薯產業鏈,提升馬鈴薯精深加工產業鏈整體競爭力,努力建成全省具有較大影響力的馬鈴薯食品生產供應基地。到2025年,全市馬鈴薯加工產業產值達到3億元以上。
——食用菌加工產業。大力推進食用菌精深加工產業發展,重點開發食用菌醬、食用菌干(粉)、香菇面條、香菇餅干等方便食品、休閑食品,研究開發以食用菌為原料的保健品、輔助療品,延伸產業鏈,提升附加值。到2025年,全市食用菌產業產值達到10億元以上。
——肉制品加工產業。應用新技術、新工藝、新裝備改造提升現有肉制品加工生產線,發展精細分割肉、低溫肉制品、中西式肉制品、熟肉制品等產品,提高肉類加工副產品綜合利用水平。
鼓勵電商、直播等新型銷售模式,持續擴大線上線下產品銷量,提升肉制品加工企業市場影響力,努力創建一批肉制品自主知名品牌。到2025年,全市肉制品加工產業產值達到5億元以上。
——乳制品加工產業。加快奶源基地建設,加強品牌建設,提高奶源產量和質量。重點發展巴氏殺菌奶(鮮奶)、超高溫滅菌奶(常溫奶)、酸奶、乳飲料等產品,提高乳制品生產加工能力,形成多樣化乳品產品結構。到2025年,全市乳制品加工產業產值達到7億元以上。
——果品深加工產業。擴大葡萄、紅棗、枸杞、木本油料等林果精深加工規模,切實提高特色林果商品化處理和初加工比例。開發以文冠果為主的木本油料深加工系列產品,提高林果產品附加值,進一步延伸產業鏈。努力做大做強紅棗產業,提高“臨澤小棗”的“中華老字號”產品和“全國地理標志保護商標”的品牌價值和效應。力爭到2025年,特色林果深加工產業產值達到2億元以上。

圖4-1農畜產品精深加工路線圖
3.化工產業
以高臺工業園區鹽池工業園、南華工業園化工產業集中區、民樂工業園區化工產業園、張掖經濟技術開發區循環經濟示范園化工產業集中區等4個已認定的省級化工園區(產業集中區)為平臺,以煤化工、鹽硝化工、硼化工、農藥化工、氟化工為重點,積極發展醫藥、農藥、特種聚合物、復合材料、制氫等產業,努力打造具有一定影響力的化工循環經濟產業集群,構建連橫合縱、耦合發展的產業共生體系。
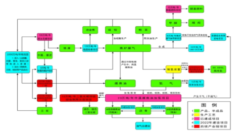
——煤化工。加快全市煤礦原煤開采,充分利用周邊地區的煤炭資源,重點打造煤制烯烴、煤制氣等產業鏈,發展新型煤化工產業。高臺工業園區南華工業園化工產業集中區通過煤炭分質利用加快產業的優化升級,形成涵蓋洗選、焦化、焦油加氫、環保醇基燃料、物流園、油氣合建站等項目的循環經濟產業基地。重點實施首途新能源發展有限公司10萬噸/年焦化粗苯加氫項目、張掖市晉昌源煤業有限公司120萬噸/年搗固煉焦、600萬噸煤炭分質利用等項目,建成后年產值達到100億元,納稅8億元以上。

圖4-2煤化工產業鏈項目產品關聯圖
張掖經濟技術開發區循環經濟示范園化工產業集中區以農藥化工、制氫等為主導產業,配套發展廢棄物資源化利用產業及現代物流業等配套產業。通過建鏈延鏈整合提升,完善產業鏈,提升化工產業集中區的專業化、智能化和綠色化建設水平。力爭到2025年,初步建成以高新技術為先導、綠色化工為特色的安全環保型化工產業集中區,年產值達到20億元以上。

圖4-3制氫產業鏈產品關聯圖
——鹽硝化工。以高臺工業園區鹽池工業園為平臺,引進化工催化劑和助劑等項目,進一步延伸產業鏈條,重點發展以農藥、醫藥、染料、涂料、日化、助劑催化劑、新材料等為主的精細化工產業。到2025年,通過補鏈延鏈建成鹽硝精細化工產業鏈項目40個以上,年產值力爭達到100億元,納稅5億元以上。

圖4-4鹽硝化工產業鏈產品關聯圖
——硼化工。以民樂工業園區化工產業園為載體,以維爾沃科技公司年產100噸硼同位素系列產品項目為依托,構建延伸產業鏈條,著力發展專用化學品、化工新材料等產業。力爭到2025年,化工產業鏈建鏈延鏈取得重大突破,產值達到15億元。

圖4-5硼化工產業鏈產品關聯圖
——農藥化工。重點發展高效、低毒、低殘留的新型環保農藥,加快水分散粒劑、懸浮劑、水乳劑、緩控釋劑等新劑型研發和生產,打造農藥化工產業鏈。全面推行清潔生產技術與工藝,推動農藥企業及行業可持續發展。

圖4-6農藥化工產業鏈產品關聯圖
——氟化工。重點發展氫氟酸、高性能有機氟化物和含氟聚合物,形成高端氟化工產品系列化、生產規模化,逐步建設體系完整、特色鮮明的氟化工產業基地。重點引進高純電子級氫氟酸、氟化銨及BOE等項目,在張掖經濟技術開發區循環經濟示范園化工產業集中區謀劃新建氟化工產業園。積極拓展新能源領域含氟新材料開發應用,加快傳統氟化工向精細氟化工的產業升級,實現氟化工產業鏈不斷延伸。
4.新材料產業
力爭到2025年,全市凹凸棒石等重點新材料產業園區基本建成,新材料產業產值達到150億元左右,發展成為我市具有較強競爭力的支柱產業。
(1)礦產新材料
——做大做強凹凸棒石新材料。以臨澤凹凸棒石科技創新產業園為載體,培育龍頭骨干企業,突破關鍵核心技術,加快科研成果轉化及產業化,加大項目建設力度,打造產業集群,形成“龍頭企業-重大項目-產業基地-產業集群-產業鏈”的產業發展模式,實現凹凸棒石資源高值化利用、產業高質量發展。深化與科研院校合作,加快實施甘肅融萬科技公司10萬噸凹凸棒石黏土精加工及高值化利用綜合開發等項目,快速形成在全省具有影響力的凹凸棒石新型材料產業功能區,力爭將張掖建設成為全國凹凸棒石新材料產業基地。到2025年,全市凹凸棒石新材料產業產值達到25億元,中高端產品產值占總產值比重達到60%以上。

圖4-7凹凸棒石新材料產業鏈全景圖
——發展優勢非金屬材料。推動重晶石、石灰石、石英石、石膏等礦產資源有序開發,促進重晶石產業循環發展。加大石灰石資源開發力度,重點實施甘肅西溝礦業有限公司、肅南縣祁青工業集中區大河循環經濟工業園以及酥油口石灰石開采及深加工項目。充分利用石英礦產資源優勢,實施甘肅眾合一聯石英基新材料有限公司年產30萬噸石英基新材料生產線、甘肅河西硅業新材料有限公司20萬噸硅系新材料綜合利用等重點項目建設,彌補光伏新能源上游硅料空缺,實現工業硅產業鏈和光伏產業鏈聯動發展。
——大力發展環保建材產業。加快發展復合保溫砌塊、高檔裝飾磚、燒結空心砌塊、節能利廢輕質內墻隔板、保溫裝飾墻板等新型墻體材料。積極推動隔音、阻燃等環保功能材料發展,大力推進輕質內墻隔板、輕質阻燃保濕保溫材料、隔音材料、防水卷材、環保抗菌涂料、環保型裝飾裝修、保溫裝飾一體化等功能材料在建筑中應用。控制水泥產業產能總量和執行產業準入門檻。嚴格按照“三線一單”生態環境分區管控要求,將擬在甘州區安陽鄉建設的日產4000噸新型干法水泥熟料生產線項目遷建至肅南縣祁青工業集中區大河循環經濟工業園區建設,重點實施山丹日昌升年產500萬噸新型環保優質骨料生產、浩地建材年產150萬噸機制砂生產等建設項目。
(2)金屬新材料
——鎢鉬金屬材料。抓好肅南祁青鎢鉬原料基地建設,重點開展小柳溝及周邊地區鎢鉬資源的勘探。合理開發鎢鉬資源,做好戰略儲備。
——黑色金屬材料。有序開發鐵、錳礦等黑色金屬資源,不斷提高開采效益和擴大產能。做好黑色金屬后備礦源勘探儲備工作,推動鐵礦資源利用產業鏈向下游延伸,推進固廢綜合治理及資源化利用,促進黑色金屬材料產業綠色、集約發展。
——高性能電子儲能材料。培育發展新型高強高導/高強高彈銅、鋁合金帶材、覆銅板及集流體用超薄銅箔、高性能銅/鋁合金超細絲材和超薄帶材,打造銅鋁電極箔產業基地。積極發展電池材料,引進鋰電池上下游核心關鍵部件企業,加快開發動力電池、驅動電機、電控系統等,引進磷酸鐵鋰、鈦酸鋰、六氟磷酸鋰等電池項目落地,延伸隔膜、電解液添加劑等關聯產業,配套發展儲能電站、充電設施等產業,打造西部地區電池生產基地。
(3)碳基新材料
重點發展以光伏石墨、核石墨等為主的特種石墨產業,以高純石墨提純、柔性石墨、石墨烯粉體制備等為主的材料級石墨。積極發展高性能新能源鋰電負極碳材料、超高功率電極材料規模化制備技術。
(二)大力發展三大新興產業
重點發展智能終端、數據信息、高端裝備制造等三個新興產業,打造張掖工業經濟發展的戰略增長點。
1.智能終端產業
到2025年,全市智能終端產業加速發展,形成產業優勢突出、特色應用引領、軟硬發展均衡的產業體系,努力將張掖市建設成為甘肅重要的智能終端制造產業先行區和全產業鏈集聚區。
——智能終端設備。重點發展消費類和行業應用類電子智能終端設備。消費類智能終端產品重點發展智能手機、智能家電、智能家居等個人與家庭類產品;智能輪椅、智能服務機器人、智能拐杖等養老類產品;智能車載導航、智能車載娛樂系統、智能網聯汽車、智能駕駛座艙等車用類產品;智能手表、智能眼鏡、智能手環、智能頭盔、智能頭顯等可穿戴產品。以智能手機、平板電腦等智能產品生產為重點,圍繞連接器、手機外殼、手機屏幕、手機鋰電池和信號接收天線等引領全國或處于全國前列的手機上游零部件環節,進一步提升產業鏈核心競爭力,建設網絡及消費類電子產品生產基地。行業應用類智能終端產品重點發展智能水表、電表、燃氣表;智能飛行、智能環境監測、智能健康監護等儀器儀表;智能無人機、智能機器人、具備網絡通信功能的智能數控機床和成套設備、智能3D打印、智能增材制造、智能專用加工等智能裝備。
——新型電子元器件。重點發展片式元器件、頻率器件、電子真空器件、光電子器件、電阻電容電感元件以及其他電子器件、計算機零部件等。培育發展光電半導體元器件、基板、水基柔性電池等高端電子元器件以及5G傳輸線、FFC扁平線、集成線束等智能終端配套線纜、高性能電子材料,初步形成較為完整的電子元器件及電子材料產業集群。
——新型光電顯示。重點發展新型玻璃基板、關鍵液晶材料及核心器件,有序引進LED芯片、燈具等照明產品,提升外延生產和芯片封裝環節的綠色制造和智能制造水平,逐步形成從芯片研發、封裝到產品應用的完整LED產業鏈。
——智能傳感器。重點推進智能顯示器、智能監控儀、行車記錄儀、汽車安全智能設備、多媒體自助服務移動智能終端的研發及產業化,發展智能制冷家電、電力監測、煤炭開采、石油化工等行業所需智能傳感器,開發與之配套的智能終端管理軟件。

圖4-8智能制造產業鏈關聯圖譜
2.數據信息產業
加快推進信息基礎設施建設、工業互聯網創新發展,建立健全大數據發展支撐體系,加快大數據產業前瞻性布局,推動數據信息產業進一步做大做強,著力把數據信息產業打造成為全市經濟發展新的增長極。到2025年,數據信息產業產值規模達到20億元、企業數量達到20家以上。
——信息基礎設施。加強統籌規劃,將基站站址等配套設施規劃納入國土空間規劃及市政基礎設施專項規劃。加強與城市其他基礎設施的有機銜接,提升通信基礎設施的覆蓋水平與質量,支撐新一代信息通信技術的應用,重點加快中心城區、重點區域、重點行業的網絡覆蓋。完善產業園區、商務樓宇等重點場所千兆光纖網絡覆蓋,率先實現“萬兆主干、千兆桌面”。優化移動物聯網網絡覆蓋,以場景需求為導向,按需完善NB-IoT網絡部署,深化LTE-Cat1網絡覆蓋,在有需求場景提升深度覆蓋水平。
——大數據產業。積極引進落地一批數據加工、分析、建模等大數據企業,推動大數據開發應用。以工業制造業為重點,鼓勵骨干企業開展基于大數據的大規模個性化定制、知識化研發設計、敏捷化生產、透明化管理、智能化監測及預測等創新應用,支持開發面向現代化工、礦產資源開發利用、能源等重點領域的大數據和云計算服務平臺。積極引進區塊鏈骨干企業,在應用框架、分布式存儲等方面快速突破,打造面向行業的區塊鏈應用技術體系。推進數據中心從“云+端”集中式架構向“云+邊+端”分布式架構演變,加快形成邊緣計算節點布局,滿足能源、裝備制造等行業的關鍵需求,推動云邊端設施協同健康有序發展。
——工業互聯網。引導企業強化工業互聯網創新應用,積極探索樹立優秀企業示范典型,推廣復制西溝礦業公司智能采掘等“5G+工業互聯網”示范場景應用,著力打造“5G+工業互聯網”集成應用標桿企業。鼓勵制造業企業、互聯網企業、軟件企業和第三方開發者面向研發設計、工藝優化、生產管控、質量管理、供應鏈協同、節能減排、安全生產等應用場景開發工業軟件、APP和微服務,培育一批面向特定行業、特定場景的開發企業,打造開放共享的工業軟件服務生態。鼓勵工業龍頭企業與科研院所、高校合作,圍繞工業控制等工業互聯網關鍵核心技術供給及產業化應用開展攻關。引進和支持優秀團隊、龍頭企業、科研機構組建工業互聯網領域新型研發機構。
——軟件和信息技術服務業。積極推動工業軟件、應用軟件、平臺軟件、嵌入式軟件以及安全軟件的研究和應用,加大軟件與信息產業對實體經濟服務力度,推動數據賦能全產業鏈協同轉型,加快推進軟件信息服務與智慧城市、電子商務等領域融合發展,推動產業數字化轉型取得重大突破。引進和開發一批適合張掖發展需求,具有行業特點和技術優勢的工業軟件,建設相應的工業互聯網等配套體系。支持面向金融、交通、能源、電信、教育、醫療等行業應用需求,引進和開發無人駕駛、5G、衛星導航、智慧城市等應用軟件系統,推動電子政務、行業解決方案、信息技術運維、電信和互聯網增值業務、綜合位置服務等業務發展。支持能源、化工、裝備制造等行業數據分析、交易、監測預警等平臺類軟件的研發與應用,形成生態集聚效應。支持研發安全穩定的嵌入式操作系統和嵌入式軟件平臺。培育發展病毒查殺、防火墻、數據恢復、網絡安全管理、云安全管理等軟件及整體解決方案。
——人工智能。支持人工智能關鍵技術研發及產業化,大力發展基礎軟件、智能硬件等產品,加快構建人工智能產業生態。深化人工智能行業應用,鼓勵人工智能在重點領域率先突破,形成一批具有代表性的智能軟硬件產品與解決方案。促進人工智能同工業制造深度融合,推進“機器換人”。積極發展智能控制產品,培育智能理解產品,大力推進基于“5G+AI”的VR/AR在智能制造、工業和建筑設計、健康醫療、游戲娛樂、旅游體驗、文化傳播、交通物流、智慧金融等領域應用,力爭在智能網聯汽車、智能服務機器人、智能無人機、醫療影像輔助診斷系統、視頻圖像身份識別系統、智能翻譯系統、智能家居產品等領域率先取得突破,配套建設人工智能硬件生產基地。
——企業數字化改造。建立企業數字化能力評估體系,引導企業開展在線自評估和第三方開展行業、區域企業數字化能力評價;積極引導企業根據數字化能力建設和生產經營需求,利用工業互聯網技術開展生產制造關鍵環節數字化改造,打造重點企業數字化轉型標桿示范。實施工業企業上云推廣工程,打造龍頭骨干企業“建云、上云、用云”樣本工程,重點推動規模以上企業基礎設施、平臺系統、業務應用以及設備和產品上云,優化各環節的數據采集和集成創新。持續推進企業開展兩化融合能力和水平的自評估和對標診斷,積極引導和鼓勵企業開展新一輪兩化融合管理體系貫標,加快兩化融合管理體系標準在重點領域和優勢產業全覆蓋。
——工業信息安全。健全工業信息安全管理體系,依法落實企業主體責任和政府監管責任。建立工業信息安全管理架構,構建完備的工業信息安全管理體系。構建工業互聯網安全服務能力,引導制造業企業、基礎電信企業在網絡化改造、IPv6部署及5G應用過程中落實安全標準,開展安全評估、咨詢等服務,提升內外網安全防護能力,增強企業安全服務能力,強化網絡安全保障與防御能力。構建安全防范體系,鼓勵重點企業建設集中化安全態勢感知和綜合防護系統,提高安全防護能力。充分利用人工智能、大數據技術強化態勢分析,構建多方聯動、運行高效的技術服務保障體系。搭建面向重點行業的工業互聯網安全攻防演練環境,建設應急資源庫,實施“安全上云工程”,制定相應的安全防護解決方案,提升應急響應能力。

圖4-9信息產業鏈關聯圖譜
3.高端裝備制造
重點發展能源、通用航空、新能源汽車、現代農機、節能環保、應急等六個領域裝備制造產業,搶占未來產業競爭制高點。到2025年,力爭實現主營業務收入突破20億元,將張掖市建成全省高端裝備制造產業基地。
——能源裝備。加快引進風力發電機組風輪葉片、鑄件、高端精密軸承、傳動機械設備、液壓及機械自動化設備、預應力錨栓等核心部件企業落地,初步形成較為完備的風電裝備制造產業鏈。重點引進以硅料加工、晶硅切片、光伏玻璃、光伏組件、逆變器、匯流箱等為重點的光伏裝備制造項目,以新型高效晶硅電池和組件、薄膜及其他新型光伏電池及組件、新一代光伏逆變器及系統集成設備為重點的光伏電池制造項目,打造光伏材料生產、零部件加工、成套設備制造的光伏產業鏈。積極引進知名光熱裝備制造企業帶動高溫高效率吸熱材料(金屬、陶瓷、涂層材料)、太陽能光熱發電專用高效膨脹動力裝置、熔鹽泵、熔鹽閥等發展,提升太陽能光熱發電全產業鏈設備制造能力。重點引進電池級硫酸鎳、硫酸鈷、三元前驅體、三元正極材料等關鍵新材料產業,形成儲能電池制造、儲能裝備制造、電池回收利用等為一體的生產基地。鼓勵開展儲能產業示范,建設一批移動式或固定式商業儲能電站,推動儲能商業模式創新。重點引進實施新型電解槽、氫氣純化設備、儲氫瓶及儲罐、氫燃料電池核心材料(質子交換膜)、氫燃料電池汽車關鍵零部件等項目,加快推動氫能裝備制造業發展,形成集聚效應。重點引進電力電纜、變壓器、開關、電子式互感器等新能源匯集外送輸變電設備制造企業,推進高壓輸變電裝備、智能變電站成套裝備和智能配電網成套設備項目落地建設。
——通用航空裝備。重點培育發展大型覆蓋件、大型鑄鍛件、航空液壓件、航空盤、環形鍛件、航空連接件、飛機短艙及機翼鉸鏈肋組件、航空緊固件等飛機零部件和飛機附件專業化產品生產,打造西北航空零部件配套協作生產基地。積極引進國內外知名無人機制造企業,加快布局發展農林植保、航拍航測、人工影響天氣、航空探礦、森林防火、城市消防、電力巡線、智能交通、應急救災、農林漁牧等功能型無人機產品,配套發展動力、飛行控制、通訊等系統關鍵零部件。
——新能源汽車裝備。重點培育發展純電動、混合動力、天然氣大中型客車、輕型商務專用車、短途交通客車及市政、郵政、物流特種車等新能源汽車及零部件制造企業,引進動力電池、電機等重要零部件產品生產企業,培育新能源汽車產業集群。加快新能源汽車基礎設施建設,帶動新能源汽車動力電池以及關鍵零部件等研發與產業化。重點發展鋰離子電池、動力儲能電池、質子交換膜燃料電池、固體氧化物燃料電池、氫能電池等。完善新能源電池回收、梯度利用和再資源化的循環利用體系,全面落實生產者責任延伸制度,強化生產者廢棄產品回收處理責任。
——現代農機裝備。加快研發中小型耕作機械、播種機械、覆膜機械、收獲機械、精量植保機、先進設施農業裝備和大中型農用動力機械、運輸裝備,鼓勵發展種子、馬鈴薯、番茄等產業全程機械化智能裝備。加快制種裝備智能化改造,提升種子精選機、包衣機械、烘干設備生產水平。加快發展果蔬脫水機械、畜牧機械、畜產品加工機械、中草藥加工機械等先進農產品加工設備,全面提升農機裝備制造水平。研發生產滴灌管帶、微噴帶、PVC管材、PE管材、施肥過濾器、地埋式滴灌管鋪管機、水泵、控制閥等現代農業節水設備。到2025年,建成全省重要的現代農機裝備制造基地。
——節能環保裝備。重點發展新型脫硫脫硝設備、工業鍋爐智能燃燒系統、余熱余壓回收成套裝備及關鍵部件,支持發展高精度、智能化、系統集成、實時數據采集與數據處理、遠程監控的節能監測設備、高效污水處理技術與裝備、生活固體廢棄物處理與回收利用裝備、空氣過濾與生活除塵設備、空氣質量與水質監測等環境監測儀器與設備。
——應急裝備。重點發展應急醫療設備,移動式陸上、空中救援裝備,特種作業工業機器人等產品,積極發展起重、挖掘、破拆、清除、支撐等工程裝備及相關便攜式設備,搜救救生設備,消防救援器材,道路、管道、橋梁、通信等基礎設施修復裝備等。積極引進高性能材料、發熱體、溫控器、光電耦合器、制冷板、加熱板等生產企業,逐步完善應急裝備產業鏈。
(三)聯動發展生產性服務業
到2025年,生產性服務業結構進一步優化,市場競爭力不斷提高,綜合效益不斷提升。培育2-3戶省級工業設計中心,1-2戶省級服務型制造示范企業,培育1戶省級服務型制造功能示范區。
1.加大科技研發力度。鼓勵在信息服務、商務服務、物流倉儲等重點領域培育發展檢驗檢測、節能環保、職業培訓等服務,為園區發展提供配套的服務支撐。引導研發企業與制造企業開展緊密合作,提供需求分析、創新試驗、原型開發等服務,開展定制化研發、嵌入式研發和系統性研發等。推進產學研用合作,加快創新成果產業化步伐。
2.推進制造業主輔分離。鼓勵制造業企業分離工業設計、物流運輸、檢驗檢測等內置服務。鼓勵有條件的制造業企業將技術中心、研發機構或設計院(所)分離,組建成具有科技研發、技術推廣等功能的專業化服務企業。鼓勵分離后新設立的服務企業進行高新技術企業認定并享受相關優惠政策;鼓勵有條件的制造企業將工業設計部門分離,組建專業化的工業設計服務類企業,提供第三方服務;引導鼓勵基礎條件好、具有較強倉儲、運輸、包裝、配送等物流能力的制造企業剝離物流業務,形成一批智能型專業物流企業。
3.推動生產性服務業集聚發展。加快推進張掖丹霞綜合貨運樞紐、張掖多式聯運鐵路物流園、張掖公路物流港、張掖公鐵物流等一批重點物流產業園區建設,逐步形成集貨物倉儲、城鄉配送、農產品物流、物流信息服務、物流包裝及快遞服務于一體的服務體系。
4.推動生產性服務業數字賦能。引導生產性服務企業應用數據、算法和多元化技術深度挖掘用戶需求,深入應用數字化、智能化技術賦能制造業企業,促進制造業全過程、全要素服務增值。推進大數據采集、集成、計算和分析技術發展,以數字化、高端化、智能化改造提升傳統產業轉型升級。
5.提升金融服務水平。積極發展“綠色金融”,加大對綠色項目、綠色企業的信貸支持力度。積極運用人工智能、大數據、區塊鏈等技術優化對中小微企業的金融服務;建立銀企常態化對接合作機制,拓寬普惠金融服務水平。
五、空間布局
堅持產城融合、生態優先、綠色發展,按照“一核”(張掖經濟技術開發區)引領、“雙園”(智能制造產業園、大數據產業園)驅動、“多園”(各省級工業園區)協同的空間發展格局,推進工業化與城鎮化協調發展,落實生態環境分區管控要求,除能源項目外,新建工業項目一律進入園區,新建化工項目必須進入獲認定的化工園區,逐步構建和完善與經濟發展階段相適應的空間布局。
(一)打造工業高質量發展核心區
1.加快形成“一區多園”新格局。優化張掖經濟技術開發區主導產業的空間板塊布局,提高空間要素配置效率,加強規劃管理和土地資源集約節約利用,科學合理開發土地資源,加快形成“一區多園”的發展格局。到2025年,基本形成主導產業突出、產業布局合理、空間集約利用、服務配套完善的高質量發展園區。
2.不斷提升產業支撐能力。持續鞏固傳統優勢產業,推動產業轉型升級。培育壯大新興產業集群,推動產業進入價值鏈高端環節,打造產業創新中心。開展企業投資工業項目“標準地”改革,推動土地、資金等要素和發展需求精準匹配,提高全要素生產率,通過簡化、優化、標準化工業項目供地程序,進一步提高土地節約集約利用水平。到2025年,張掖經濟技術開發區高新技術企業數量達到45家以上,高新技術產品產值占工業產值比重大幅提升;生產總值較2020年翻一番,占全市地區生產總值比重達到20%以上。
3.促進產城融合發展。嚴格土地用途管制,執行國家級開發區投資強度等控制指標,對園區產業用地、居住用地、非生產性服務設施用地實行科學配比,保證產業發展與生活配套設施同步建設。推進張掖經濟技術開發區與甘州區中心城區融合發展,努力實現規劃統編、設施共建、服務共享、平臺共創,推動三產融合發展,促進生產、生活、生態協調發展,形成以園促城、以城帶園、城鄉互動的融合發展格局。
(二)打造工業經濟轉型升級雙引擎
——智能制造產業園。重點發展智能終端設備制造等智能裝備和消費電子產業,打造甘肅省重要的智能制造產業基地,推動全市工業向中高端邁進。
——大數據產業園。重點發展前端算力存儲和后端應用服務及硬件生產制造,打造“存儲計算、智能制造、應用服務”三環聯動的新發展格局。
(三)構建工業發展空間新格局
1.強化園區集群集聚作用
推動要素向園區集聚、項目向園區集中、產業向園區集群。優化園區主導產業,強化產業選擇和項目配置的硬約束,打造品質特色小園區,培育規模實力大園區。
2.加快推進園區基礎設施建設
創新園區運行機制和組織模式。推行“管委會+公司”運營模式,允許各類主體參與園區建設或包干運營,加快園區基礎設施建設,優先開展工業園區5G網絡等新型互聯網基礎設施建設,滿足主導產業發展對基礎設施的要求。
(四)推動地方工業互補聯動發展
立足縣區現有產業基礎和資源稟賦,實施一批延鏈補鏈強鏈重大項目,培育優勢產業鏈,提升縣域產業競爭力和支撐能力。
——甘州區著力打造能源及裝備制造、農畜產品加工、化工、新材料、智能制造、數據信息等六個優勢產業集群,規上工業增加值年均增長20%以上。
——臨澤縣加快打造凹凸棒石、通用航空、新能源三大主導產業,著力推進農副產品加工等特色優勢產業發展,規上工業增加值年均增長15%以上。
——高臺縣重點打造農副產品加工、能源、煤炭循環利用、鹽硝精細化工、裝備制造、礦產建材和數據信息為支撐的現代工業體系,規上工業增加值年均增長20%以上。
——山丹縣重點培育新能源、新材料、裝備制造、煤炭、農畜產品精深加工等五大產業集群,規上工業增加值年均增長15%以上。
——民樂縣重點發展特色農產品加工、新型建材、綠色化工、裝備制造等四大主導產業,培育發展新材料、新能源等新興產業,積極布局智能制造、數字經濟等新興產業,規上工業增加值年均增長16%以上。
——肅南縣著力打造綠色礦業示范區,加快形成新材料產業功能區,打造新能源和綠色建材產業基地,推進綠色有機畜產品生產基地等優勢產業集群發展,規上工業增加值年均增長13%以上。
專欄5-1“一核引領、雙園驅動、多園協同、縣區支撐”工業總體部署
總體目標:堅持園區帶動、產城融合,以“一核”為引領,“雙園”驅動,“多園”協同,推進工業化與城市化協調發展,促進產業專業化、集群化、集約化發展,逐步形成功能定位明確、產業布局合理、錯位聯動發展的工業新格局。
“一核”引領:以張掖經濟技術開發區為主體,以中心城區為依托,加快產城融合,促進產業與城市建設融合發展,實現工業空間布局與城市建設規劃良性互動,打造以張掖經濟技術開發區為引領、以主城區為核心的工業經濟圈。
“雙園”驅動:以張掖智能制造產業園和大數據產業園為核心驅動力,加快構建企業主導的產業創新生態,促進數字經濟和實體經濟、先進制造業與現代服務業深度融合,打造帶動全市工業高質量發展新的增長極和動力源。
“多園”協同:以五縣一區工業園區為平臺,建設企業集聚發展、產業錯位發展、功能劃分明晰的園區發展體系,實現工業發展的規模化、集約化和差異化。
“縣區”支撐:找準縣區發展定位,突出特色,厚植縣域工業發展根基,實現縣域工業產業錯位發展,打造全市工業高質量發展的強大支撐。

表5-1張掖市“十四五”工業園區(開發區)發展布局及發展目標
六、主要任務
通過實施“十大工程”,做好五量文章,即:做大總量,盤活存量,提高質量,引入增量,增強能量,著力提升地方工業的市場競爭力和對財政的貢獻率。
(一)穩增長工程
——保持產業鏈供應鏈協同穩定。推動新能源及裝備制造、農畜產品精深加工、化工、新材料、智能制造、數據信息等重點產業鏈上中下游、大中小企業融通創新,保障鏈主企業和配套企業穩定生產。積極搭建工業企業信息共享交流平臺,實現上下游企業有效銜接,促進產業鏈供應鏈協同穩定發展。
——強化生產要素服務保障。持續加大重點企業和重點工業項目原材料、資金、勞動力等要素的服務保障力度。充分發揮煤電油氣運保工作聯合協調機制作用,扎實推進應急保供配套方案的落實,健全完善工業生產要素保供機制,促進重要工業生產要素供需總體平衡。
——推動企業穩產增產達產。全力支持重點企業落實排產計劃,提高產能利用率,擴大生產。引導重點企業挖掘生產潛力,適時調整產品結構,增加高附加值產品生產,全力推動重點企業穩產增產達產,穩住工業經濟基本盤。
——發揮縣區主體作用。全力支持縣區謀劃實施一批延鏈補鏈強鏈重大項目,培育優勢產業鏈,提升產業競爭力。通過重點項目實施,確保縣區工業經濟保持穩定增長。
——加大協調服務力度。發揮“助企聯絡員”和工作專班作用,全面梳理工業企業生產經營和項目建設中出現的各種困難和問題,堅持銷號管理、分層級交辦制度,持續做好領導聯系服務重點企業工作。
——統籌做好疫情防控和安全生產工作。強化底線思維和紅線意識,督促企業全面落實安全生產和疫情防控主體責任,壓緊壓實疫情防控“四方”責任,指導工業企業做好常態化疫情防控工作,強化網絡化疫情防控管理,抓實抓細安全生產管理工作,實現企業正常生產經營。進一步規范化工園區安全管理,落實《化工園區建設標準和認定管理辦法(試行)》,提升化工園區建設和管理水平,切實筑牢守好安全生產堤壩,堅守安全責任底線,為工業經濟穩增長創造良好條件。
(二)企業培育工程
——建立“專精特新”中小企業培育庫。建立企業梯度培育庫,構建以“專精特新”中小企業、專精特新“小巨人”企業等為重點的企業梯度培育體系。啟動市級“專精特精”中小企業認定工作,提升自主創新能力,加快轉型升級。
——推動企業“升規入庫”。建立中小微企業“規下轉規上”培育庫,強化對“小升規”企業跟蹤服務。探索建立“規下轉規上”長效工作機制,使“規下轉規上”工作從階段性工作向長期性、常規性工作轉變。
——促進龍頭企業成長。開展產業集群“領航型”企業培育行動,打造“領航型”頭部企業,支持龍頭企業瞄準產業鏈關鍵環節和核心技術,加快整合產業鏈關鍵核心資源,在產業鏈完善、重點項目布局、創新發展等方面發揮示范引領作用,推動產業鏈龍頭企業做強做大。
——推動大中小企業協同發展。培育、構建“龍頭+配套”生態圈,支持龍頭企業發揮產業鏈“鏈主”支撐引領作用,推動大中小企業構建穩定配套聯合體,打造大中小企業協同發展的良好生態。
——幫助中小企業開拓市場。指導企業參與線上線下展銷推介活動,加強本地企業之間開展供需對接,推動企業加強相互間交流合作。支持特色產品加工企業更多參與網絡銷售,充分開拓國內市場,提高特色工業產品知名度。
——建立服務中小企業長效機制。建立升規培育企業走訪聯系制度,定期聯系走訪擬升規企業,幫助企業提振發展信心、理清發展思路,增強發展活力,為企業發展營造寬松環境。
——發揮部門協同聯動作用。加強工信、統計、稅務等部門間的溝通協作,為工業小微企業有針對性的提供政策及業務指導,幫助入規企業熟悉申報審核流程。
(三)強鏈補鏈延鏈工程
——大力發展新材料產業鏈。以臨澤凹凸棒石科技創新產業園為載體,充分發揮中科院蘭州化物所等科研機構作用,支持融萬科技公司等企業加大產品研發力度,促進凹凸棒石新材料產品從初級向中高端延伸。
——不斷延伸化工產業鏈。堅持錯位發展,在各化工園區(產業集中區)分別打造優勢突出、特色鮮明、鏈條完整、競爭力強的化工產業鏈條。加強園區基礎設施建設,不斷提升園區承載能力,實現化工產業的錯位發展、安全發展和可持續發展。
——推動冶金建材產業鏈發展。進一步優化產業結構,集中力量支持骨干企業穩產增產擴產、延鏈強鏈補鏈。加快推進祁連山水泥公司4000t/d熟料新型干法水泥生產線項目建設,發展節能、環保型新型建材產品,打造完整產業鏈。引導建材企業采用環保技術,降低污染物排放總量,促進循環經濟加快發展。
——著力構建智能制造產業鏈。加快建立千人規模的大型數據標注基地和無人駕駛測試基地,構建人工智能數據標注基地。招引人工智能和大數據領域重點企業,共同拓展汽車智能化服務和基礎數據加工、計算等產業領域。招引人工智能芯片、傳感器、無人機及其他硬件設施生產企業入駐智能制造產業園,建立人工智能硬件生產基地。
——聚力打造信息產業鏈。加快打造光網設備生產基地和云存儲基地,提供從話音、數據、MEC、切片、電信云到自動駕駛網絡的5G軟硬件產品。逐步建立完整信息產業鏈。
(四)“三化”改造工程
——推進傳統產業高端化改造。圍繞傳統產業組織實施重點技術改造項目,加快關鍵工序核心設備更新改造,重塑傳統產業動能。推動服務型制造發展,加快培育發展服務型制造新業態新模式,促進傳統產業提質增效和轉型升級。全力打造高端產業集群,圍繞重點產業鏈,培育壯大一批能帶動產業鏈上下游共同發展的高端龍頭企業和鏈主企業。
——推進傳統產業智能化改造。加快新型基礎設施建設及場景應用,支持產業園區建設“5G+工業互聯網”園區網絡,實現全市重點產業園區、工業企業高質量外網的連續覆蓋,推進融合應用先導區示范。加大企業智能化建設投資力度,加快推進制造業與智能化改造深度融合進程。
——推進傳統產業綠色化改造。構建綠色制造體系,實施綠色制造工程,支持企業開發綠色產品、建設綠色工廠及綠色園區。有序推動“兩高”企業開展節能降碳技術改造,加快推進工業領域低碳工藝革新和數字化轉型升級。鼓勵工業企業采用過程減污工藝和設備,削減主要污染物排放。落實國家強制性能耗限額標準,督促企業開展節能技術改造,推動重點用能行業提高能源利用效率,不斷提升行業整體用能水平。
(五)數字賦能工程
——構建數字經濟平臺體系。不斷完善數字經濟發展智庫,搭建數字產業共享信息、培訓交流平臺,打造多個數字產業發展研究中心,為數字經濟發展提供決策咨詢和建議,推動數字經濟高質量發展。到2025年,數字產業發展研究中心達到3-5家。
——引進數字經濟頭部企業。以打造人工智能產業鏈為重點方向,吸引一批國內知名數字經濟企業落戶張掖,圍繞電子信息制造業、軟件開發和信息服務業設立研發中心或分支機構(子公司)。到2025年,引進5戶以上產業帶動性強、市場占有率高、影響力大的行業龍頭企業和領軍企業在張掖設立子公司。
——落地數據專業運行機構。爭取國內知名數字產業專業運行機構集中落戶到大數據產業園或智能制造產業園,開展數據管理、培育數據交易、促進數據流通,打造國內、省內具有競爭力、知名度的數字產業集群。
——夯實數字經濟基礎底座。積極推進“雙千兆”網絡建設,持續擴大千兆光網覆蓋范圍,率先打造“千兆城市”。加快有線電視700M清頻建設,提升有線電視網絡承載能力和業務支撐能力。推進IPv6規模化部署和應用,率先實現傳統網絡轉型升級。持續提升4G網絡在鐵路、公路、偏遠山區、旅游景區等地覆蓋面和網絡質量。全面推進5G網絡建設。到2025年,建成5G基站4000個。
——培育兩化融合應用場景。實施5G應用“揚帆”計劃,推動企業數字化改造,促進“5G+”工業互聯網、智慧礦山等創新應用落地。到2025年,建成1個“5G+”工業互聯網、3個“5G+智慧礦山”省級試點示范項目。積極爭取衛星遙感數據中心落地,面向資源環境、生態保護、防災減災等領域發展遙感衛星應用。
——設立數字產業發展基金。研究設立張掖市數字產業發展基金,構建數字經濟發展金融支持體系,加大對數字經濟發展重點領域、重點企業、重要平臺、重要項目、試點示范、專業人才的支持力度。
——打造數字產業專家團隊。建立健全數字產業專家咨詢制度,建立數字產業發展專家咨詢委員會,強化規劃編制、政策研究、項目評估、投資導向等方面智力支持,全力打造一支高水平的數字產業專家團隊。
——吸納數字經濟領域專業人才。完善數字經濟領域人才引進體系,落實數字經濟領域學科帶頭人、技術領軍人、創新創業團隊、高素質管理人才和高技能人才“雙聘制”,推進高端、緊缺人才“多點執業”。加大公職人員數字經濟業務培訓力度,提升全市各級干部的數字素養。
(六)創新引領工程
——搭建創新創業平臺。深化與科研機構合作,建設區域創新中心和技術創新聯盟,建成一批資源加工、產業研發、智能制造的創新中心、重點實驗室和研發中心,著力提升企業研發機構的科技研發能力。以科研項目為紐帶開展共性技術創新,形成協同發展的產業格局。加快形成產業鏈、創新鏈聯動機制,建立產業協同創新培育體系和收益分配等政策體系。
——激發創新主體活力。培育一批創新力強、自主研發能力強的科技型龍頭企業和行業細分領域“專精特新”中小企業。建立高新技術企業庫,支持孵化載體多元發展,加強創業孵化鏈條建設,構建開放共享孵化生態。加快推動產業鏈和創新鏈的深度融合,建設科技成果轉移轉化試點示范基地。推廣專利權質押融資模式,建立科技成果評價體系和技術類無形資產交易制度,推進科技成果高效轉化。
——加強知識產權保護。積極融入絲綢之路國際知識產權港建設,完善知識產權管理體系,推動知識產權數字化產業集聚區和知識產權服務業集聚發展示范區建設。健全知識產權運營服務體系,強化知識產權運營、服務、應用、保護能力與水平。開展知識產權試點示范工作,培育一批知識產權優勢企業和示范企業,增強知識產權創造、運用、保護和管理水平。
(七)綠色低碳工程
——實施工業低碳行動。鼓勵企業開發利用可再生能源,積極推廣低碳技術,加快推進園區高碳高能產業綠色低碳改造,鼓勵企業提升能源利用效率。推進工業能源消費結構低碳化和產業結構低碳化。持續開展能源“雙控”行動,加大重點耗能行業節能力度,強化對高耗能行業項目重點把控,完成主要污染物減排任務。
——實施綠色制造行動。實施技術創新和工藝流程改進,加快綠色制造體系建設,提升產業鏈供應鏈現代化水平,實現制造業高質量發展。加快推進工業領域節能改造,進一步推動園區技術創新、管理創新和商業模式創新。積極創建和申報綠色工廠、綠色園區、綠色設計產品和綠色供應鏈管理企業。
——依法依規推動落后產能退出。持續實施重點行業專項整治工作,推動落后產能有序退出,淘汰落后技術和工藝設備。清理產能過剩行業違規在建項目,堅決遏止產能過剩行業盲目擴張,為轉型升級騰出發展空間。
——促進資源高效利用。推廣應用節地技術,強化土地利用規劃和標準管控;加快工業節水型企業創建,推進企業節水改造,提高水資源利用效率;完善再生資源回收體系,發展再生利用產品制造;大力發展綠色礦業,提高礦產資源采選回收率和綜合利用率,發展循環經濟;大力發展節能環保服務業,強化對制造業綠色發展的支撐作用。
(八)園區提升工程
——推動園區管理體制改革。推動“張掖經濟技術開發區托管聯辦縣級園區”改革和“一張藍圖把控+區域評估”“飛地經濟”等制度落地實施,進一步理順園區管理體制,全面向園區放權賦能,進一步提高園區建設、管理和運行水平。
——推進園區基礎設施建設。不斷強化水、電、路等要素配置,不斷完善工業園區路網、供水、污水處理、集中供熱、固廢處置等基礎設施條件,提升園區承載能力、輻射帶動和綜合競爭力。推行園區內投資工業項目“標準地”“標準化車間”供給,有效解決園區資源閑置和基礎薄弱等問題,為企業入駐園區提供更多便利條件,創造良好硬件環境。
——引導各類園區錯位發展。按照“一縣一園區”“一園區一主導產業”的原則,合理確定園區主導產業和發展方向,利用“園中園”實現園區的整合提升,形成新的園區工業發展格局。強化園區間產業鏈的優勢互補和協同聯動,推動形成特色鮮明、優勢互補、錯位發展的縣域經濟產業格局。
——提升園區產業鏈水平。結合園區產業基礎,強化全產業鏈供應鏈管理,著力推動產業鏈向中高端邁進,切實提高產業發展水平和質量。通過培育主導產業,選定承接方向,構建產業鏈、技術鏈、工藝鏈,促進園區產業特色化、集群化發展。
——加快推進園區智能化改造。打造“管理數據化、應急自動化、設備智能化、服務精準化”的創新型智慧工業園區,通過建設園區綜合監管服務平臺及5G+智慧水電、智能安監、智慧環保監測、智慧燈桿等典型應用場景,實現園區從單點、局部的信息技術應用向數字化、網絡化和智能化轉變。
(九)精準服務工程
——增強人才培訓實效。加大對企業家、企業經營管理人才的培訓力度,培養一批具有愛國情懷、勇于創新、誠信守法、主動承擔社會責任、國際視野開闊的新時代企業家。
——創新服務企業方式。持續開展服務企業活動,幫助中小企業紓困解難,為中小企業提供精準服務。加大“專精特新”服務力度,持續為“專精特新”中小企業提供高質量、精準化服務。實施培樹引領計劃,選拔推薦一批優秀創業創新項目參加相關創新創業大賽。搭建產學研合作平臺,推進科技資源開放共享,組建工業和信息化領域智庫,為全市工業發展提供專業化服務。
——精準推送惠企政策。進一步發揮涉企政策精準推送和惠企政策“不來即享”服務平臺作用,提高平臺使用率,提升政策知曉率,實現惠企政策“不來即享”“即申即享”,變“企業找政策”為“政策找企業”。
——健全完善服務體系。重點培育一批運作規范、支撐力強、業績突出、信譽良好、公信度高的中小企業公共服務示范平臺和小型微型企業創業創新示范基地。鼓勵服務機構降低收費標準,增加公益性、低收費服務類型,促進服務質量及企業滿意度穩步提升,為中小企業高質量發展提供有力服務支撐。
(十)企業家培育工程
——引導企業家擔當作為。支持民營中小企業聚焦主業謀發展,力爭成為創業就業的主要領域、技術創新的重要主體、國家稅收的主要來源。
——激勵企業家干事創業。引入創新創業人才,加快建設創新人才聚集區。支持重點園區、重點企業引進急需緊缺人才和產業領軍人才。對優秀企業家的典型事跡進行宣傳推廣,增強企業家干事創業信心,營造崇尚勞動、尊重創造、鼓勵創新濃厚氛圍。
——強化企業家跟蹤服務。落實工業突破發展企業激勵政策,對引進的企業家及時納入市、縣區人才庫,落實生活補貼、項目扶持等優惠政策,并在市管拔尖人才評選中單列傾斜。
——保護企業家合法權益。依法保護企業家財產權、自主經營權等合法權益,進一步健全行政裁量權基準制度,細化、規范行政執法條件,減輕企業負擔、減少自由裁量權。
——加大企業家培養力度。舉辦工業突破發展專業人才培訓班,著重提升重點企業管理人員業務能力。分類建立經營型、科技型、成長型企業家人才庫,精準摸排培訓需求,每年組織一批產業領軍企業家赴外學習考察、對接合作。舉辦創新型企業管理人才研修班,不斷提升本土企業家參與市場競爭和引領企業發展壯大的能力。
七、保障措施
(一)加強組織領導。堅持黨總攬全局、協調各方的領導核心地位,充分發揮各級黨委(黨組)領導核心作用,不斷提高領導發展工業的能力和水平。強化部門之間協調聯動,建立全市工業發展統籌協調機制,負責全市工業和信息化發展的宏觀指導、綜合協調、調度考核及政策研究,定期召開協調推進會議,統籌協調各項工作的推進。加強規劃宣傳,形成上下聯動、條塊結合、齊抓共管、社會參與的規劃落實格局。發揮行業協會在服務企業、技術交流、標準制定、人才培訓等方面作用。
(二)拓寬融資渠道。擴大金融機構對工業發展的貸款規模,大力支持融資性擔保公司等機構拓寬服務領域,創新服務方式,強化融資支持。積極利用信托資金、園區建設債券、融資租賃(資產證券化產權交易)聚集社會資金。努力爭取中央和省上關于工業和信息化產業發展等專項資金扶持。加強各級財政對重點產業的支持,重點用于項目招商、園區建設、工業企業技改等方面,有效緩解工業發展中的資金問題。推動和支持市、縣、園區三級工業投資平臺公司市場化運作,構建財政扶持、園區自籌、企業自愿入股、債券融資等相結合的多元化融資方式,優化投向,做大資金池,提升工業發展內生融資水平。對支持企業的項目性資金、科技創新和技術改造等資金,按企業、行業分類整合,提高專項資金使用效益。
(三)強化安全生產。深入貫徹落實習近平總書記關于安全生產重要論述和指示批示精神,堅持人民至上、生命至上,統籌發展和安全,加強行業安全生產監督管理工作,重點做好民用爆炸物品的安全監督管理,保障安全投入,強化隱患排查治理,規范安全生產管理;督促相關生產經營單位切實把安全生產擺到重要位置,筑牢安全生產理念,建立健全企業安全生產責任制,完善企業安全生產規章制度,開展安全生產風險分級管控與隱患排查治理,建立企業風險分級管控和主動報告制度,靠實企業主體責任;嚴格落實新改擴建項目安全生產實施“三同時”制度,切實提升企業安全生產基礎保障水平;扎實開展安全生產宣傳和安全防災教育培訓,貫徹《安全生產法》,提高一線作業人員安全防范意識和安全技能,形成“人人都是安全生產責任人”的濃厚氛圍。
(四)強化人才支撐。建立有利于產業和人才集聚的人力資源保障制度,加快推進創新人才薪酬制度、崗位管理制度等體制機制改革。全面落實人才落戶、安家補貼、住房補貼、家屬安置、子女入學、就醫出行、人才公寓等支持政策,實行引進緊缺人才個人所得稅、薪酬浮動、股權激勵、職稱評定、彈性退休等優惠政策,切實消除引進人才的后顧之憂。加強與省內外知名高校院所、企業開展合作,引進、培養學科帶頭人才、技術領軍人才和高級管理人才,建立工業發展創新人才智庫,加強工業發展人才儲備。創新人才使用機制,暢通高校、科研機構和企業間人才流動渠道,鼓勵通過雙向掛職、短期工作、項目合作等柔性流動方式加強人才互通共享。
(五)強化規劃實施。加強規劃實施過程管理,組織開展中期評估和終期實施評價,適時對規劃做出適當調整。制定年度實施計劃,實行領導負責制,明確牽頭部門、配合部門以及具體任務或項目的內容和時間要求。建立重大項目責任制,引入專家評價機制加強對重點項目的技術先進性、生產工藝、環境污染、資源能源消耗等進行綜合評價。制定重點工作目標責任制,定期對縣區、部門、單位的重點工作、重點項目進行督查,確保各項目標任務按期完成。積極采取多種形式,向全社會廣泛宣傳規劃,增強公眾對規劃的認識和了解,有效組織引導公眾參與規劃的實施和監督,集全民之力、集各方之智共同落實好規劃。
附件:1.規劃環境影響評價報告
2.“十四五”工業和信息化規劃重點項目一覽表
附件1
規劃環境影響評價報告
一、環境質量現狀與評價
(一)環境空氣質量
2020年,全市城市環境空氣質量可吸入顆粒物(PM10)年均濃度值56微克/立方米、細顆粒物(PM2.5)年均濃度值31微克/立方米、二氧化硫年均濃度值12微克/立方米、二氧化氮年均濃度值24微克/立方米、一氧化碳日均濃度值0.8毫克/立方米、臭氧日最大8小時濃度值132微克/立方米;全年城市空氣質量優良天數342天,優良比率93.7%。環境空氣質量穩定達到國家二級標準,沒有發生人為導致的重污染天氣情況。
(二)水環境質量
地表水環境質量:2020年全市地表水6個國家考核斷面(北大河冰溝、北大河城郊農場、黑河鶯落峽、黑河高崖水文站、黑河六壩橋、東大河皇城水庫)、2個省級考核斷面(黑河蓼泉橋、黑河哨馬營)水質優良比例100%;山丹河山丹橋斷面水質達到地表水Ⅳ類水質目標要求;飲馬河河道、東環路蘆葦池、黃水溝、東泉干渠4條城市黑臭水體4項水質監測指標均達標,黑臭水體消除比例為100%。
飲用水水源地水環境質量:2020年全市6個縣級及以上水源地(甘州區濱河水源地、臨澤縣黃家灣灘水源地、高臺縣城區水源地、山丹縣城區水源地、民樂縣總寨地下水水源地和肅南縣東柳溝水源地)水質均達到或優于考核目標要求,達標率100%;共監測鄉鎮集中式飲用水水源地158個,達標率94.3%,其中地表水水源地29個,達標24個,達標率82.8%;地下水水源地129個,達標125個,達標率96.9%,主要超標項目為總硬度、硫酸鹽、溶解性總固體,均為背景值超標。
地下水環境質量:2020年甘州區梁家墩鎮田家小廟、臨澤縣城東南角、臨澤縣化音九眼渠、民樂縣三堡鎮徐家寨子、高臺縣駱駝城鄉西灘村、肅南縣明花鄉白家大房子6個國家級地下水考核點位水質均達到考核目標要求。
(三)聲環境質量狀況
2020年,全市119個有效監測點的城市區域晝間環境噪聲平均等效聲級為53.7分貝,城市區域環境噪聲總體水平等級為“二級”,聲環境質量狀況為“較好”。城市道路交通噪聲主要來源于行駛在城市道路主次干線的車輛,2020年道路交通噪聲對市區主、次干線31個監測點進行監測,晝間等效聲級為65.3分貝,等級為“一級”,聲環境質量狀況為“好”。
(四)生態環境狀況
張掖市生態環境狀況指數為42.18,表明植被覆蓋度中等,生物多樣性一般水平,生態環境狀況一般,較適合人類生存。與上年相比,生態環境狀況無明顯變化。
(五)主要污染物總量減排及污染控制
2020年,全市化學需氧量、氨氮、二氧化硫、氮氧化物排放總量分別控制在2.92萬噸、0.13萬噸、4.73萬噸、1.59萬噸以內,比2015年分別下降14%、12%、2%和3%,完成省上下達的減排目標。
二、環境影響分析與評價
(一)與相關規劃的協調性分析
《張掖市“十四五”工業和信息化發展規劃》(以下簡稱“規劃”)嚴格遵循《中華人民共和國環境保護法》、《中華人民共和國環境影響評價法》等法規要求,深入貫徹落實《甘肅省國民經濟和社會發展第十四個五年規劃和二0三五年遠景目標綱要》關于生態文明建設實現新進步的主要目標,規劃符合《中共中央關于制定國民經濟和社會發展第十四個五年規劃和二0三五年遠景目標的建議》、《張掖市黃河流域生態保護和高質量發展規劃》、《張掖市生態環境保護“十四五”規劃》等相關規劃的要求,提出的發展思路、基本原則、戰略定位、空間布局、主導產業以及重點任務等內容體現了推進工業綠色轉型發展、全面助力張掖經濟社會高質量發展的要求。
(二)項目建設和運營環境影響分析
1.大氣環境影響方面
預測該規劃實施以后,區域內大氣污染物排放量將升高,對周圍大氣環境質量會有一定的影響,園區及各企業嚴格執行環保法律法規和環評制度,有效推進大氣污染防治工作,大氣環境質量總體改善。
2.水環境影響方面
規劃項目污水可循環利用,進入現有或工業園區建設的污水處理廠處理,預測該規劃實施以后,工業項目廢水和污染物排放量也將降低,本規劃實施產生的污水總體上對水環境的影響程度較輕。
3.聲環境影響方面
工業生產噪聲廣泛分布在生產設備、風機、生產線等機械設備,根據不同情況開展綜合治理,通過綜合采取噪聲污染防治措施,將噪聲影響水平控制在《工業企業廠界環境噪聲排放標準》(GB12348-2008)要求的范圍內,減輕對周邊的影響。
4.固廢環境影響方面
工業項目產生的固體廢物包括一般工業固體廢物和危險廢物。一般工業固體廢物是工業生產過程中產生的各種廢渣、粉塵及其它廢物要妥善處置和綜合利用,工業生產過程中產生的危險廢物包括廢礦物、醫藥廢物、化工廢棄物等要規范收集轉運處置。通過科學合理地采取防治固體廢物污染防治措施,項目建設運營對環境不會造成較大影響。
5.社會環境影響方面
表現在促進產業結構改善,保障基礎設施建設所需原料,增加地方經濟發展和促進就業,以及可能帶來的環境污染影響居民生活環境、征地拆遷未能妥善安置等系列社會問題,應采取積極有效的防范措施,擴大有利社會影響,消除或減緩不良社會影響。
三、規劃實施的相關建議
根據規劃綜合分析,結合“十四五”期間國家、甘肅省生態環境保護總體思路以及公眾參與情況,提出規劃實施相關建議。
(一)嚴格執行項目準入
項目建設條件必須符合國家生態環境政策、國家《產業結構調整指導目錄》(2019年本)和《外商投資產業指導目錄》(2017年修訂)中項目行業準入條件的相關要求。符合甘肅省環境功能區劃、張掖市國土空間規劃以及生態保護紅線的相關要求,涉及礦山開采的還必須同時符合礦產資源規劃的要求。入園工業項目應符合園區規劃、規劃環評和生態環境準入清單,不得引進不符合安全生產標準規范和不成熟工藝的各類化工建設項目。符合黨的十九屆五中全會關于加快推動綠色低碳發展的相關要求,強化項目源頭管控,堅決遏制“兩高一資”項目盲目建設、發展。
(二)進行科學選址和多方案比選
針對規劃中提出的擬實施項目,科學選址并提出合理的項目方案和建設模式。項目選址應符合市級和各縣區國土空間規劃和片區控制性詳細規劃,符合園區產業發展規劃,新建化工生產項目全部進入化工園區建設,并按照安全、環境保護方面的要求合理布局和選址。工業項目方案應進行多方案比選,對建設規模和產品方案、工藝技術及設備方案、總體運輸方案、建筑安裝工程方案等,提高投資效益,為項目科學決策提供依據。
(三)加強環評的管控作用
推行發展工業規劃環評清單式管理,實施規劃環評與項目環評聯動,加強項目環境影響評價,在園區專項規劃和項目實施中認真落實環境評價制度,在項目環評中建立“三線一單”約束機制,強化準入管理。細化污染物排放方式、濃度和排放量,嚴格執行項目污染物排放要求。開展重大環境影響預警,建立預警體系,開展預警試點。嚴格落實排污許可證制度,按照“實事求是、從嚴管理”的原則,嚴控企業污染物排放總量指標,開展排污權交易試點,盤活現有企業污染物總量指標,確保全市污染物總量控制指標的最大化、最優化合理利用。
(四)強化重點區域環境控制
工業園區是工業經濟發展的主戰場,為更好協調工業發展與周圍環境之間的關系,滿足工業園區可持續發展需要,園區環境控制要點有:改變能源結構、改變燃燒方式,推廣清潔燃料等措施,減少現有污染物排放總量;嚴格控制進入園區企業條件,合理引導產業結構、篩選引進項目;推廣先進的清潔生產工藝,降低污染物排放量;確保園區企業廢氣處理設施與主體工程建設同步進行,必須實現達標排放;鼓勵企業間加強廢物和副產品的相互利用,盡量使園區內實現物質閉路循環和能量梯級利用,使“三廢”排放量達到最少。
四、環境影響減緩措施
(一)環境管控要求
落實“生態保護紅線、環境質量底線、資源利用上線和生態環境準入清單”,堅定不移走生態優先、綠色發展之路,推動發展綠色制造,筑牢生態安全屏障,促進全市工業和信息化高質量發展。
(二)大氣環境影響減緩措施
加快發展和利用太陽能、風能、生物質能等清潔能源,加快工業園區集中供熱、供暖。結合不同工業項目大氣環境影響特征,提出污染治理要求,根據不同的污染特點選擇適宜的防治措施,切實降低大氣污染物排放對環境造成的不良影響。包括采取灑水降塵,定期清理施工場地內道路,對運輸車輛覆蓋運輸,限制超載。生產線全封閉,封閉式倉庫堆場等措施。
(三)水環境影響防治措施
針對不同工業項目水污染的特點,提出不同的處理方式及明確的深度處理要求,如生產廢水沉淀后全部回用于場內灑水降塵等,減輕對環境的不良影響。建議生產生活廢水處理后,進行回用不外排,具體處理工藝和要求,按項目環評論證的措施進行落實。
(四)噪聲影響減緩措施
從全面規劃、生產工藝、車間平面和設備布置等方面考慮環境保護和噪聲控制措施。采用低噪音設備,車間墻體門窗采用隔音設計,對噪聲較大的設備采取基礎減震措施,加強綠化措施等。確保廠界噪聲達標,特別是嚴格控制噪聲源和大量露天放置設備的噪聲對周圍環境的影響,以減少廠內噪聲向外界的傳播。
(五)固體廢物污染防治措施
促進固體廢物的綜合利用和交換利用,加強相關法律法規、政策的建立,實現環境保護與提高經濟利益的統一。
(六)環境風險防范
依托各縣區工業園區(開發區)管委會設立應急委員會,由相關部門組成,制定應急預案,并將領導小組負責人及聯系方式通過張貼方式或網絡方式對外公示,一旦出現環境風險事故,便于第一時間聯系到應急指揮部門,及時組織開展風險防范和救援工作。
五、環境管理與跟蹤評價
根據規劃的實施進度情況,建議適時開展跟蹤評價,分析工業和信息化的發展是否按照規劃實施,以及規劃產生的不良環境影響是否可控,并進一步提出相應的改進措施。
六、評價結論
本規劃是張掖市國民經濟和社會發展規劃組成體系的重要部分,總體符合上位規劃的要求,規劃實施可加快推進張掖工業轉型發展、壯大新興產業,將對全市國民經濟和社會發展、促進就業具有重要的推動作用。
規劃的實施也會帶來一些環境問題,如廢水排放影響水環境,廢氣排放對區域環境空氣質量有一定影響,以及固體廢物、噪聲排放等不良影響。通過對規劃進行優化調整,及時采取相應的環境保護措施,并進行跟蹤評價,適時采取改進措施,規劃實施的不利環境影響可在一定程度上得到減緩或避免。
通過落實本篇章提出的建議及各項環境保護措施要求后,規劃實施帶來的不良環境影響總體可控,從環境保護角度分析,規劃的實施是可行的。
