CSPPLAZA光熱發電網訊:近日,青海省人民政府辦公廳對外印發《青海打造國家清潔能源產業高地2022年工作要點》,其中重點提及光熱發電。
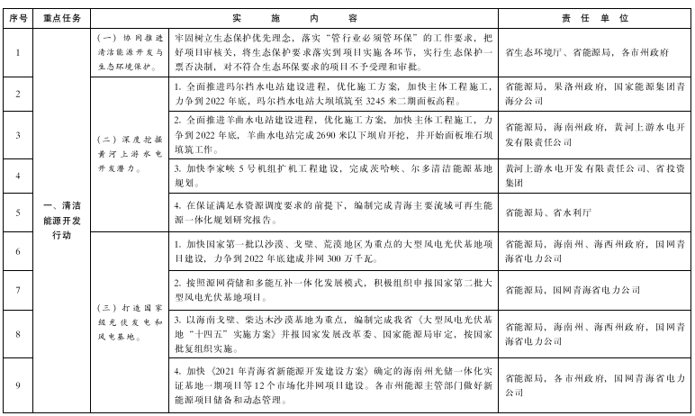
《工作要點》提出,青海將打造國家級光伏發電和風電基地,加快推進大基地項目建設。加快國家第一批以沙漠、戈壁、荒漠地區為重點的大型風電光伏基地項目建設,力爭到2022年底建成并網300萬千瓦。按照源網荷儲和多能互補一體化發展模式,積極組織申報國家第二批大型風電光伏基地項目。
在清潔能源開發行動部分,文件指出要推進光熱發電多元化布局,研究出臺支持光熱發電項目發展的政策。加快在建光熱項目建設,推進光熱與光伏一體化友好型融合電站發展,提高儲能配比率。(省能源局,海南州、海西州政府)
在發展機制建設行動部分,文件指出將強化政策支持保障。爭取研究出臺支持我省儲能、光熱、抽蓄發展的電價政策,明確電價補償、電力調度等內容。出臺新型儲能項目管理辦法,規范新型儲能項目備案、接網、并網、運行調度等工作。(省能源局、省發展改革委,各市州政府,國網青海省電力公司)
下為通知全文:
青海省人民政府辦公廳關于印發青海打造國家清潔能源產業高地2022年工作要點的通知
青政辦函〔2022〕74號
各市、自治州人民政府,省政府各委、辦、廳、局:
《青海打造國家清潔能源產業高地2022年工作要點》已經省政府同意,現印發給你們,請按照各自職責,認真抓好貫徹落實。
青海省人民政府辦公廳
2022年6月8日
(此件公開發布)
青海打造國家清潔能源產業高地2022年工作要點
為深入貫徹習近平總書記關于青海“打造國家清潔能源產業高地”的重要指示精神,細化落實省政府、國家能源局《關于印發青海打造國家清潔能源產業高地行動方案(2021—2030年)的通知》(青政〔2021〕36號)部署要求,經研究,制定本工作要點。
一、清潔能源開發行動
(一)協同推進清潔能源開發與生態環境保護。牢固樹立生態保護優先理念,落實“管行業必須管環保”的工作要求,把好項目審核關,將生態保護要求落實到項目實施各環節,實行生態保護一票否決制,對不符合生態環保要求的項目不予受理和審批。(省生態環境廳、省能源局,各市州政府)
(二)深度挖掘黃河上游水電開發潛力。全面推進瑪爾擋、羊曲水電站建設進程,優化施工方案,加快主體工程施工,力爭到2022年底,瑪爾擋水電站大壩填筑至3245米二期面板高程;(省能源局,果洛州政府,國家能源集團青海分公司)羊曲水電站完成2690米以下壩肩開挖,并開始面板堆石壩填筑工作。(省能源局,海南州政府,黃河上游水電開發有限責任公司)加快李家峽5號機組擴機工程建設,完成茨哈峽、爾多清潔能源基地規劃。(黃河上游水電開發有限責任公司、省投資集團)在保證滿足水資源調度要求的前提下,編制完成青海主要流域可再生能源一體化規劃研究報告。(省能源局、省水利廳)
(三)打造國家級光伏發電和風電基地。加快推進大基地項目建設。加快國家第一批以沙漠、戈壁、荒漠地區為重點的大型風電光伏基地項目建設,力爭到2022年底建成并網300萬千瓦。(省能源局,海南州、海西州政府,國網青海省電力公司)按照源網荷儲和多能互補一體化發展模式,積極組織申報國家第二批大型風電光伏基地項目。(省能源局,國網青海省電力公司)以海南戈壁、柴達木沙漠基地為重點,編制完成我省《大型風電光伏基地“十四五”實施方案》并報國家發展改革委、國家能源局審定,按國家批復組織實施。(省能源局,海南州、海西州政府,國網青海省電力公司)有序推動市場化并網項目建設。加快《2021年青海省新能源開發建設方案》確定的海南州光儲一體化實證基地一期項目等12個市場化并網項目建設。各市州能源主管部門做好新能源項目儲備和動態管理。(省能源局,各市州政府,國網青海省電力公司)積極推進分布式光伏開發。出臺《分布式光伏發電項目建設管理辦法》。各地嚴格按照“自愿不強制、試點不審批、到位不越位、競爭不壟斷、工作不暫停”的工作要求規范推動整縣屋頂分布式光伏項目落地。西寧市城東區、城北區、城中區,海東市循化縣,海南州共和縣,海西州德令哈市、格爾木市,海北州門源縣8個條件較好重點縣(市、區)爭取2022年底前率先達標;其他試點縣(市、區)加快制定實施方案,力爭開工建設。(省能源局,各市州政府,國網青海省電力公司)在鐵路、公路沿線布局建設分布式光伏,促進陸路交通與可再生能源實現融合發展。(省交通運輸廳、省交控集團)加快推廣“新能源+”模式。在條件成熟地區,以“揭榜掛帥”形式開展農光、牧光互補,礦山治理等“新能源+”示范試點項目建設,力爭海西州農光互補,共和盆地沙區、木格灘沙區光伏治沙等示范項目開工建設。(省能源局、省自然資源廳、省生態環境廳、省林草局,各市州政府)
(四)推進光熱發電多元化布局。研究出臺支持光熱發電項目發展的政策。加快在建光熱項目建設,推進光熱與光伏一體化友好型融合電站發展,提高儲能配比率。(省能源局,海南州、海西州政府)
(五)推動地熱能等其他清潔能源發展。推進海南州共和盆地地熱開發利用示范試驗基地建設,推動兆瓦級干熱巖發電項目實施。(省自然資源廳,海南州政府)啟動青海油田格爾木30萬千瓦燃氣電站經濟性研究,年內開工建設。結合第二條特高壓外送通道規劃建設,統籌推動200萬千瓦及更大規模燃氣電站前期工作,力爭開工建設。(省能源局,中石油青海油田公司、國網青海省電力公司)加快海東市樂都區、海西州格爾木市二期儲氣站項目建設進度,全面完成地方政府儲氣任務。(省能源局,海東市、海西州政府)與中石油吐哈油田公司簽訂溫吉桑地下儲氣庫框架協議,加快剩余中央預算內資金支出進度。(省能源局、省發展改革委)
二、新型電力系統構建行動
(一)加強省內骨干電網建設。強化750千伏骨干網架,建成魚卡—托素750千伏輸變電工程等項目。開工建設昆侖山、紅旗750千伏輸變電等工程,開展750千伏香加變改擴建工程、丁字口750千伏輸變電工程、瑪爾擋750千伏送出工程等前期工作。優化完善330千伏電網,力爭開工建設玉樹、果洛330千伏二回線工程,建成托素750千伏變電站330千伏送出工程等。加快合樂1號、2號等6個330千伏新能源匯集電網工程建設,確保國家第一批大型風電光伏基地300萬千瓦項目按期并網。(國網青海省電力公司,省能源局、省自然資源廳、省生態環境廳、省林草局)
(二)加強省際電網互聯建設。建成投運郭隆至武勝第三回750千伏線路,提升青海與西北主網通道輸電能力,提高省際電力余缺互濟能力。(國網青海省電力公司,省能源局)
(三)推動跨區電力外送通道建設。繼續推進青豫直流近區剩余部分新能源參數優化和分布式調相機安裝工作,鞏固提升青豫直流日間輸送功率。圍繞國家大型風電光伏基地開發建設,加快第二條特高壓外送通道工程研究論證。(國網青海省電力公司,省能源局,海南州、海西州政府)
(四)推進源網荷儲一體化示范。按照“以荷定源、以儲定源、以網定源”原則推進源網荷儲一體化發展,研究制定《源網荷儲一體化項目管理辦法》,規范項目核準(備案)審批程序。以源網荷儲一體化建設為依托,按照有關政策規定積極支持為符合條件的產業項目配套建設一定規模的新能源。(省能源局,國網青海省電力公司,各市州政府)
(五)打造零碳電力系統。持續開展綠電連續供應實踐活動,力爭實現全清潔能源連續供電實踐新突破。(國網青海省電力公司)開展基于碳捕集利用與封存技術(CCUS)助力打造零碳電力系統的前期研究。(中石油青海油田公司)
(六)提升需求側響應水平。推動工業領域負荷參與電力需求側響應,加強鹽湖產業、青海油田等間歇性負荷的需求側管理。(國網青海省電力公司、青海鹽湖工業股份有限公司、中石油青海油田公司)
三、清潔能源替代行動
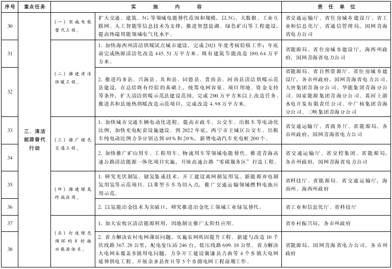
(一)實施電能替代工程。擴大交通、建筑、5G等領域電能替代范圍和規模,以5G、大數據、工業互聯網、人工智能等信息技術為支撐,推進智慧鹽湖、綠色礦山等工程建設,提高終端用能領域電氣化水平。(省交通運輸廳、省住房城鄉建設廳、省工業和信息化廳、省通信管理局,國網青海省電力公司)
(二)推進清潔供暖工程。加快海西州清潔供暖試點城市建設,完成2021年度考核驗收工作;年底前完成熱源清潔化改造445.51萬平方米、既有建筑節能改造180.64萬平方米。(省能源局、省住房城鄉建設廳,海西州政府,國網青海省電力公司)推進瑪多縣、興海縣、共和縣、同德縣、貴南縣、河南縣清潔供暖示范縣建設,在總結既有經驗的基礎上,統籌電網容量、項目用地、資金支持等條件,擴大清潔供暖示范縣建設范圍,完成200萬平方米以上改造任務。推進共和縣地熱供暖改造示范項目,完成改造4.98萬平方米。(省能源局、省自然資源廳、省住房城鄉建設廳,各市州政府,國網青海省電力公司、大唐集團青海分公司、華能集團青海分公司、國家能源集團青海分公司、黃河上游水電開發有限責任公司、中廣核集團青海分公司、三峽集團青海分公司)
(三)推廣綠色交通工程。加快城市交通車輛電動化進程,提高市政車、公交車、出租車等電動化比例,加快充電配套設施建設。到2022年底,西寧市主城區公交車、出租車純電動比例力爭分別達到40%和20%,新增電動汽車充電樁200個。(省交通運輸廳、省商務廳、省能源局,各市州政府,國網青海省電力公司)加快推廣礦山用車、工程用車、物流用車等領域電能替代。推進青海高速公路清潔能源一體化項目實施,開展高速公路“零碳服務區”打造工程。(省交通運輸廳、省交控集團、省能源局,各市州政府,國網青海省電力公司)
(四)推進綠氫終端應用。研究光伏制氫、儲氫集成技術,開工建設離網制氫用氫、新能源棄電制氫用氫等示范項目。以重型卡車為切入點,推廣交通運輸領域燃料電池應用示范。(省科技廳、省能源局、省交通運輸廳,海南州、海西州政府)以氫能冶金技術為突破口,研究推進冶金化工領域工業綠氫替代。(省工業和信息化廳、省科技廳)
(五)打造綠色循環的鄉村振興能源體系。加大農牧區清潔能源利用,因地制宜推廣太陽灶應用。(省鄉村振興局,各市州政府)著力解決農村電網薄弱問題,實施農網鞏固提升工程。新建與改造10千伏線路36728公里,配電變壓站246臺,低壓線路609.18公里。著力解決大電網未覆蓋鄉鎮用電問題,力爭開工建設囊謙縣吉曲等4個鄉鎮大電網延伸供電工程。開展雜多縣查旦等5個鄉微電網工程前期工作。(省能源局,國網青海省電力公司,各市州政府)
四、儲能多元打造行動
(一)推進黃河上游梯級儲能電站建設。加快龍羊峽儲能(一期)項目可行性研究工作,爭取年內核準。(省能源局,海南州政府,黃河上游水電開發有限責任公司)
(二)推進抽水蓄能電站建設。落實國家《抽水蓄能中長期發展規劃》,完成哇讓、南山口、同德、瑪沁抽水蓄能電站可行性研究工作,爭取年內核準。(省能源局,國網青海省電力公司、三峽青海分公司、國家能源青海分公司)盡快完成“十四五”其余抽蓄項目競爭配置,明確項目開發主體,做好項目開工準備工作。(海南州、海西州政府)結合電力發展和新能源發展需求,在海西州、黃南州、海東市等地因地制宜開展小型抽水蓄能站點前期研究工作。(省能源局,各市州政府)
(三)發展新型儲能。按照“統一規劃、統一建設、統一調度、統一運營”原則,制定電化學儲能電站規劃布局方案,力爭開工建設大規模電化學共享儲能示范項目,投運10萬千瓦/20萬千瓦時共享儲能電站。(國網青海省電力公司,海西州政府,省能源局)以“揭榜掛帥”形式開展空氣壓縮儲能、熔鹽儲能等試點示范項目建設。(省能源局,各市州政府,國網青海省電力公司)全面推進第一批大基地50.5萬千瓦/199萬千瓦時配套儲能項目建設。(省能源局,海南州、海西州政府,國網青海省電力公司)
五、產業升級推動行動
(一)建立清潔能源技術標準和創新體系。持續推動多能互補綠色儲能國家重點實驗室創建,爭取獲得科技部批復。開展光伏科學與技術國家重點實驗室青海分院前期籌備工作。(省科技廳、省能源局)開展大規模新能源并網電站儲能虛擬同步發電機技術研究,完成儲能虛擬同步機原理及控制策源研究,力爭實現大規模推廣應用。(省科技廳、省能源局,黃河上游水電開發有限責任公司)開展壓縮空氣儲能、飛輪儲能等新型儲能技術、不同儲能方式及系統集成的戶外實證研究。倡導應用單機規模4兆瓦以上高海拔、低風速型風力發電機組。(省科技廳、省能源局)開展干熱巖資源開采、評價及應用技術研究。(省科技廳、省自然資源廳、省能源局)
(二)壯大清潔能源產業。推動風電、太陽能裝備制造業技術創新發展,依托黃河上游水電開發有限責任公司晶硅光伏組件回收中試線,研究規模化組件回收技術與機制,探索構建組件回收產業鏈。(省工業和信息化廳、省科技廳,黃河上游水電開發有限責任公司)加快實施亞洲硅業電子級多晶硅、高景50GW直拉單晶硅棒、阿特斯10GW直拉單晶硅棒、麗豪20萬噸高純晶硅、泰豐16萬噸高能密度鋰電材料、弗迪10GWh刀片電池、時代新能源15GWh動力及儲能電池等項目,助力光伏產業和鋰電產業發展。(省工業和信息化廳,西寧市政府)
(三)發展清潔能源衍生產業。組織實施零碳產業示范園100%綠電供應實施方案,建立園區綠電溯源認證平臺、碳排放實時監測平臺,打造園區級智慧零碳電力系統示范工程。(省發展改革委,海東市政府,國網青海省電力公司)開展既有園區綠電供應方案研究論證工作,鼓勵使用清潔能源設備,全力打造格爾木夏日哈木鎳鈷礦等礦山零碳綠色開發建設樣板。(省發展改革委,海西州政府,黃河上游水電開發有限責任公司)結合國家“東數西算”工程,在海南州共和縣打造100%利用清潔能源的大數據中心,積極承接東部算力需求。(省工業和信息化廳、省通信管理局,海南州政府)
六、發展機制建設行動
(一)完善省部共建保障機制。建立上下聯動、多方參與、協調推進的工作機制,組織召開年度省部共建青海國家清潔能源示范省協調推進會。成立省部共建專家咨詢委員會,充分發揮專家智庫作用,研究解決清潔能源產業高地打造中存在的困難問題,探索青海省清潔能源發展新路徑。舉辦2022年“一帶一路”清潔能源發展論壇。(省能源局)
(二)推進電力市場化改革。推進增量配電業務試點工作,力爭開工建設格爾木夏日哈木鎳鈷礦區、西寧南川工業園區南部片區增量配電試點項目,加快海南州綠色產業發展園區增量配電網試點項目規劃編制、評審、招標等工作。(省能源局,海南州政府,西寧經濟技術開發管委會,國網青海省電力公司、黃河上游水電開發有限責任公司)研究出臺新型儲能、電力輔助服務市場等相關政策,促進電力市場化改革。(省能源局、國網青海省電力公司,國家能源局西北監管局)
(三)提升省內清潔能源消納能力。支持符合環保、能效等政策的產業項目向清潔能源基地聚集,提高清潔電力就地消納能力。(省工業和信息化廳、省能源局,各市州政府,國網青海省電力公司)電網企業積極開展消納能力研究論證,支撐清潔能源大規模發展。探索建立綠色電力交易機制。(國網青海省電力公司,省能源局)
(四)強化政策支持保障。爭取研究出臺支持我省儲能、光熱、抽蓄發展的電價政策,明確電價補償、電力調度等內容。出臺新型儲能項目管理辦法,規范新型儲能項目備案、接網、并網、運行調度等工作。(省能源局、省發展改革委,各市州政府,國網青海省電力公司)啟動全省可利用風電和光伏發電資源勘查評價工作,建立風光水電等清潔能源預測預報體系,提升清潔能源開發利用氣象保障能力。(省氣象局)
附件:青海打造國家清潔能源產業高地2022年工作要點
任務清單
附件:青海打造國家清潔能源產業高地2022年工作要點任務清單







