9月14日,國家能源局正式印發《公布整縣(市、區)屋頂分布式光伏開發試點名單的通知國能綜通新能〔2021〕84號》,將各地報送的試點縣(市、區)名單予以公布。
根據通知,全國共有676個,全部列為整縣(市、區)屋頂分布式光伏開發試點,試點工作要嚴格落實“自愿不強制、試點不審批、到位不越位、競爭不壟斷、工作不暫停”的工作要求。
試點過程中,不得以開展試點為由暫停、暫緩其他項目立項備案、電網接入等工作。對于試點過程中不執行國家政策、隨意附加條件、變相增加企業開發建設成本的,將取消試點資格。
具體文件見下:
國家能源局綜合司關于公布整縣(市、區)屋頂分布式光伏開發試點名單的通知
國能綜通新能〔2021〕84號
各省(自治區、直轄市)能源局,有關省(自治區、直轄市)及新疆生產建設兵團發展改革委:
今年6月,我局印發了《國家能源局綜合司關于報送整縣(市、區)屋頂分布式光伏開發試點方案的通知》(以下簡稱《通知》)。目前,各省(自治區、直轄市)及新疆生產建設兵團均已按《通知》要求報送了試點方案。現將各地報送的試點縣(市、區)名單予以公布,并就有關事項通知如下:
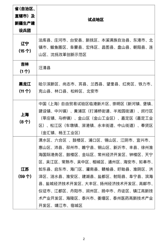
一、各省(自治區、直轄市)及新疆生產建設兵團共報送試點縣(市、區)676個,全部列為整縣(市、區)屋頂分布式光伏開發試點,具體名單見附件。
二、國家能源局將依托可再生能源發電項目開發建設按月調度機制,對試點地區各類屋頂分布式光伏發電項目備案、開工、建設和并網情況等進行全過程監測,按季度公布相關信息。
三、國家能源局將于每年一季度對上年度各試點地區的開發進度、新能源消納利用、模式創新以及合規情況等進行評估并予公布。
四、2023年底前,試點地區各類屋頂安裝光伏發電的比例均達到《通知》要求的,列為整縣(市、區)屋頂分布式光伏開發示范縣。
五、試點工作要嚴格落實“自愿不強制、試點不審批、到位不越位、競爭不壟斷、工作不暫停”的工作要求。各試點地區要改善新能源開發建設營商環境,降低屋頂分布式光伏開發建設非技術成本,減輕投資開發企業負擔。試點過程中,不得以開展試點為由暫停、暫緩其他項目立項備案、電網接入等工作。對于試點過程中不執行國家政策、隨意附加條件、變相增加企業開發建設成本的,將取消試點資格。非試點縣(市、區)按既有相關規定繼續開展各類光伏發電項目開發建設工作。
六、各地電網企業要在電網承載力分析的基礎上,配合做好省級電力規劃和試點縣建設方案,充分考慮分布式光伏大規模接入的需要,積極做好相關縣(市、區)電網規劃,加強縣(市、區)配電網建設改造,做好屋頂分布式光伏接網服務和調控運行管理。
七、各省級能源主管部門要加強對本地區試點工作的組織領導和工作指導,規范開發建設市場秩序,對試點工作中出現的問題和偏差要及時處理和糾正;要通過制定示范合同文本等方式,切實保護農戶合法權益,對借屋頂分布式光伏開發之機,以各種名目損害農民利益的,要嚴肅查處,納入不良信用記錄和失信懲戒名單。派出機構要加強對試點地區政策執行、開發進度及電網接入、并網消納情況的監管,確保整縣(市、區)屋頂分布式光伏開發試點工作規范開展。
八、國家能源局將組織專家通過現場調研等方式,加強對各地區試點工作的指導和協調,及時完善政策措施。各試點地區對工作推進過程中發現的問題要及時向國家能源局反映。
聯系方式:國家能源局新能源司010-81929522/81929501(傳真)
附件:整縣(市、區)屋頂分布式光伏開發試點名單
國家能源局綜合司
2021年9月8日






