CSPPLAZA光熱發電網訊:近日,在由CSPPLAZA主辦、中控太陽能和龍騰光熱聯合主辦的2019第六屆中國國際光熱大會暨CSPPLAZA年會上,中電工程華北電力設計院有限公司(簡稱“華北院”)工程技術中心副總工程師田增華作了題為“太陽能光熱與傳統火電耦合發電技術應用”的演講。
田增華表示,自2015年以來,為促進能源消費革命,國家發改委、國家能源局相繼出臺了一系列火電機組降煤耗、靈活性調峰等通知,要求火電機組加強調峰能力建設,著力增強系統靈活性、適應性,破解新能源消納難題。要在保障火電機組的出力的情況下,還做到降煤耗,就需要采用替代能源,實現可再生能源與火電的互補發電,讓可再生能源參與到火電機組中來。
他認為,我國西北地區建有大量的火電機組,加之當地光資源非常好,這給光煤耦合發電帶來了一些契機。

圖:田增華在大會上發言
一、光熱發電技術路線選擇
目前,光熱主要的技術路線包括槽式、塔式、線性菲涅爾式和碟式四種。田增華指出,槽式和線型菲涅爾式多屬于中溫、中壓的品質(注:這里的線型菲涅爾不包括蘭州大成和兆陽光熱擁有的改進型菲涅爾技術,這些技術可實現更高的溫度)。而塔式的聚光方式為點聚焦,熱品質更高。從聚光比和光電轉化效率來看,塔式也普遍高于線型菲涅爾式和槽式。

如何根據它的參數和熱品質設計來實現與火電的良好結合呢?田增華表示,光熱發電的技術路線不同,與火電的結合方式也不同。
1.線聚焦
據田增華介紹,槽式和線性菲涅爾式發電可以與燃煤、燃氣、生物質以及垃圾發電等相結合,華北院已嘗試多個ISCC電站的設計方案,即實現天然氣與太陽能聯合發電的項目。這些項目實現槽式技術和燃機相結合,將槽式光熱設備產生的中溫、中壓的蒸汽,引入到預熱鍋爐中進一步提升溫度,繼而進入常規的汽輪機組進行發電。
此種方案為光熱與常規能源的耦合發電,即通過常規電站提升光熱電站產生蒸汽的品質,實現了能量的梯級利用。
2.點聚焦
塔式電站產生的是高溫、高壓的過熱蒸汽,可以直接達到與傳統火電機組主蒸汽同樣的品質,與傳統機組結合時可采用與常規火電主蒸汽系統并汽運行的方式。
二、光煤耦合集成技術的方案
田增華以華北院在西北地區的某個項目為例,介紹了光煤耦合集成技術方案。
1.燃煤電站的基礎數據:
①電站規模為330MW,鍋爐蒸發量1177噸/小時,采用亞臨界、一次中間再熱、自然循環汽包爐;
②汽輪機:銘牌出力330MW,采用亞臨界、一次中間再熱、單軸、雙缸雙排汽、直接空冷凝汽式汽輪機;
③回熱系統:汽輪機組有七級非調整抽汽,其中,1、2、3級抽汽分別供給三臺高壓加熱器;5、6、7級抽汽分別供給三臺低壓加熱器;4級抽汽供給除氧器、高壓輔汽系統及供熱系統;3、4、5級抽汽抽自中壓缸;6、7級抽汽抽自低壓缸。
2.光煤耦合集成方案
光煤耦合旨在通過減少汽輪機的抽汽量,在降低煤耗的同時,保持汽輪機的出力。“我們要盡可能地利用光熱發電溫度高的特點,在此主要考慮的方案是利用太陽能加熱給水系統”,田增華說。
太陽能加熱給水系統的方案有兩種:
①用光熱加熱給水,給水系統不發生相變,只提升給水溫度,再回到原來的系統中。
②用光熱系統產生的蒸汽替代給水加熱蒸汽,已達到提升給水溫度,減少汽機抽汽的目的。。
在西北地區的這一項目中,由于考慮了投資問題,盡可能減少了系統的復雜程度。田增華介紹道:“如果發生相變,可能要跟傳統的光熱電站一樣涉及到預熱器、蒸發器、過熱器等等,然后通過一系列的換熱器產生過熱蒸汽,才能替代這種蒸汽。而加熱給水系統,則只需要設計一個換熱器,不會發生相變,因此在這個方案里面,我們選擇直接加熱給水系統。”
關于集成方案,田增華提出了兩種思路:小溫差并聯運行方案;大溫差串聯運行方案。
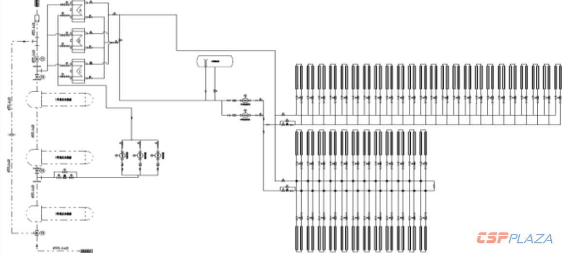
①小溫差并聯運行方案:耦合點在一號高加和二號高加。在二號高加的入口把一部分的給水引出來,通過槽式換熱器提高給水溫度,而后再將這部分給水引回到一號高加的出口,打回到原來的系統中。

田增華介紹:“由于該項目的場地問題,槽式鏡場回路數量并沒有設置很多,因此無法將給水系統全部通過太陽能去加熱,主路還是在原來的回熱系統里面,只將部分的水引出并加熱,再并回到原來的系統中,以此實現兩路并聯的運行。同時,導熱油系統運行溫度與給水系統溫度相匹配,在220-260℃較低的溫度下運行。
②大溫差串聯運行方案:在一號高加的入口串聯全流量的給水系統,全部引入到槽式換熱器加熱,再引入到一號高加的入口處,進行進一步的加熱。該方案槽式導熱油系統在260-320℃大溫差的情況下運行,充分利用了導熱油的溫度使用上限。

比較上述兩個方案,可以看出,在大溫差串聯運行方案中鏡場的供能更多,因為利用的溫度更高,流量更大,且替代的是更高級的抽汽,據田增華介紹,采用大溫差串聯運行方案可以增加年發電量17218MWh。
3.集熱系統配置及設備選型
以大溫差串聯運行方案為例,運行溫度為260-320℃,只有60度的溫差。“結合場地情況,我們采用的是48條長度為300m的集熱器,比標準的回路少一半;傳熱介質采用的是中溫合成導熱油,其工作溫度范圍為6-320℃;集熱器開口為5.77m、長度為150m,并配套相應的的反射鏡和真空集熱管。”
田增華介紹:“根據法向直接輻射數據,我們的設計點光熱轉換效率72.18%,年均光熱轉換效率44.82%。關于該項目的輔助系統,我們采用電伴熱防凝系統,同時配置相應的氮封和膨脹溢流系統。”
汽輪機在滿負荷的工況下效率為41.76%,鍋爐效率為92.37%。由于規模的限制,采用光煤耦合之后年節省燃標煤量5460噸。田增華表示:“48條長度300m的標準回路規模不是很大,節約的燃標煤量也不是很大,這給我們提供了一個發展思路。”該項目鏡場總面積78480㎡,可增加發電量17218MWh,由于項目鏡場規模不是很大,因此未設置熔鹽儲熱系統。
田增華特別指出,目前介紹的這個項目所在地的資源情況并不是非常理想,DNI值僅為1600kWh/㎡/y,而一般國際上公認的光熱發電比較理想的選址DNI值應該在1700kWh/㎡/y以上,那么該項目也給低輻射地區提供了一種太陽能熱利用的參考和可能性。
4.經濟性
該項目總投資約1.4億,按照10%的收益率來算,電價僅為1.095元,而在1.15元首批示范項目的電價下,收益率可達11.83%。田增華強調,該項目在當地DNI值為1600kWh/㎡/y的情況下,實現了這樣的經濟性,那么在DNI值更高的地區將有很大的降本空間。因此,光煤耦合的方案在光熱發電降本方面有一定的優勢。
